这些陪跑小账户虽然不能获得新股,却能决定大户和中户的收益高低,楼主不明白,这种做主人感觉这种获得感远胜于多一两百股。太看得起他们了
有这眼光,有这认知,能参与其中是迟早的事,而不是一直在外围转圈圈
赞同来自: 鼠标1 、觉醒不惑 、YmoKing 、丽丽的最爱
2025年因没有破发的,大资金参与积极性提高,导致正股门槛和碎股门槛都在提高。
并不是规则原因,而是参与打新参与者结构发生变化,而小资金群体依然没有发觉变化。
北交所才有几年历史,发生变化也就在2025年。
2025年年初,还有几十万正股门槛股票,最低不到40万,到了2025年低,正股门槛低也要200多万,高的要900多万。
北交所打新游戏从纯粹幸运者游戏变成资金实力游戏变化。
目前600多万到700多万打新资金效率可能是最高,低于400万基本没戏,只有少量正股门槛低的还有希望,800万以上资金效率也会下降。
如果新股一旦出现破发,大资金打新会迅速撤离。北交所打新游戏还可能变化回幸运者游戏。
现在游戏是建立在新股不会破发的信仰,一旦信仰崩塌,你还会相信打新不败神话。
打新交朋友
- 孙子的先胜;老子的不争
赞同来自: IMWWD 、z465901739 、yungdayeye 、群体欧气吸收1 、胡辣汤水煎包 、 、 、 、 、 、 、 、 、 、 、 、 、 、 、 、 、 、 、 、 、 、 、 、 、 、 、 、 、 、 、 、 、 、 、 、 、 、 、 、更多 »
不可能的,从获配情况大概可以算出来,未获配资金也就1000到2000亿,但是账户有五十万,平均单账户资金几十万。看了和尚大哥这个回复,我突然想明白这个现象的逻辑了。
有相当数量的投资者以为北交所也是抽签的模式。打新抽签模式深入民心,资金也就是大概几十万到百万,新股申购都是有提醒的,所以顺手也就每次都去申购,不中也没有怀疑,就是因为以为没抽上,小概率不中很正常。我昨晚和媳妇聊天说这事,媳妇不做投资,就是听我唠叨唠叨。她说她就是这个想法,很多人也都会是同样的想法。
这种现象看似好像很蠢,不可理解,不学无术。但想想自己也经常干这样的事情,比如申购的一个账户100元的基金,有时卖出时已经是折价,即便明知道,只是觉着无所谓,需要把账户弄的看上去整洁点,也就卖了。这个和随便申购不需要考虑这两天利息是一样的,因为无所谓,也就没深研究。
投资我觉着是在重要的交易里别成为憨憨就可以。每个人性格不同,我就属于天性稀里糊涂,不学无术,凡事不喜欢深究,大白话就是懒,可是天性如此,非要处处勤勉,那可能也会顾此失彼,所以我向来就是重要的事情,全力以赴,极度专注,不重要的事,稀里糊涂,一点不上心。
yiyi8484 - 小女子经济要独立
赞同来自: happysam2018 、国富同学 、阿彪12345678
我前期也只有三十来万的资金,在北交所打新陪跑了一段时间。为什么会这样:第一,北交所的新股我以前打过,也打中过,我也不知道它规则什么时间变过;第二,后来我停了,因为我好像是在集思录网站上看见过一篇文章,讲北交所打新200万以上的资金才有可能分到碎股,所以我停了。赚钱本来就是要花时间和精力的。都是陌生人,别人没有义务喂饭给你。
再说不是每个人都有那么多的时间和精力,把所有的规则看清楚并进行分析计算。这个帖子我看已经有三十几个回帖了,但是也没有一个人给别...
每个新股发行的股数都不一样。门槛也都不一样。
现在打新资金有8000亿,发1000万股门槛大概600W,
发2000万股,门槛大概400W,发3000万股,门槛大概300W。
自己去某财网站上去查,自己去算。
要是自己算不来,就去股吧里查别的大V算的结果做参考。
赞同来自: machine 、franckC 、kwok 、lgs11 、群体欧气吸收1 、 、 、 、 、 、 、 、 、 、 、 、 、 、 、 、 、 、 、 、 、更多 »
哈哈,是啊,集思录的人们那么牛,为什么没人可以使用白话文可以形象的的讲出来和沪深打新的区别呢?我不是牛人,但想尝试一下:沪深打新的森林里住着很多动物,森林大王会时不时拿来1000斤肉,无论是蚂蚁还是老虎大象(不考虑网下打新)都可能凭运气分到5-10克肉,对于蚂蚁来说,有幸分到5克肉是可以提升其短期生活品质的一件大事。北交所打新的森林里也住着同样多的动物,森林大王会时不时拿来200斤肉,规定按体重为标准每人分配5-20克肉,由于体重大的动物很多,大部分时候分配到狐狸以后就只剩下一些碎肉了,但即便是这样老虎狮子们继续会疯抢这些碎肉,因为在沪深的深林里即便他们体重大也不一定能分配到肉,而在北交所的森林里他们的体重抢到肉和碎肉是确定性的。蚂蚁不清楚北交所森林大王的规定,总盼望着有一天会像在沪深打新的森林里幸运的分配到几克肉,可它盼呀盼呀,那一天终究还是没有到来。
赞同来自: lonelycity 、凡创业2026 、h837031633 、威观世界 、ericlule 、 、 、 、 、 、 、 、 、 、 、 、更多 »
近日,发现有部分练气境的道友,试图进入北交秘境,争夺机缘。
特发通告:北交秘境凶险异常,绝非练气境修士所能涉足!强行进入,无异于自寻死路!!
经各大宗门联合测定,并基于无数次血的教训,进入北交秘境者,修为至少需达筑基后期修为。
秘境之中,异兽横行,凶险无比,练气境道友,灵力稀薄,神识未开,肉身凡胎。
进入秘境,与投喂妖兽无异。
秘境开启,各派精英弟子、散修高手云集,皆为筑基后期乃至结丹期修士。争夺天材地宝、灵器功法时,术法无眼,切勿为虚无缥缈的“可能”,赌上道途与性命,实为不智。
修行之路漫漫,机缘固然重要,但亦需审时度势。存身以候命,厚积而薄发。
望周知。
赞同来自: j1075j 、happysam2018 、秃顶熊
我前期也只有三十来万的资金,在北交所打新陪跑了一段时间。为什么会这样:第一,北交所的新股我以前打过,也打中过,我也不知道它规则什么时间变过;第二,后来我停了,因为我好像是在集思录网站上看见过一篇文章,讲北交所打新200万以上的资金才有可能分到碎股,所以我停了。 再说不是每个人都有那么多的时间和精力,把所有的规则看清楚并进行分析计算。这个帖子我看已经有三十几个回帖了,但是也没有一个人给别...资金是动态,为了方便你理解,低于300万别搞北交所,高于300万,满打,然后听天由命
e老实和尚
- 不要叫错名字
赞同来自: 文明守望 、j1075j 、神勇威武小郎君 、h837031633 、Tom20221130 、 、 、 、 、 、 、 、 、 、 、 、 、 、更多 »
哈哈,是啊,集思录的人们那么牛,为什么没人可以使用白话文可以形象的的讲出来和沪深打新的区别呢?简单说一下也可以:现在北交新股一般申购额都是发行的几千倍,如果10元发行价,申购5000倍,那么正股门槛就是 10*100*5000=5000000,就这么简单,有啥不会的呢?至于碎股,主流申购不翻车的话碎股门槛是非常高一般还要超过正股,即使翻车,碎股一般也要200万以上。几十万没有可能打中的!
wbb渐入佳境 - 2030十年十倍
赞同来自: 鼠标1 、影子也鲜肉 、j1075j 、凡创业2026 、hzhpeq 、 、 、更多 »
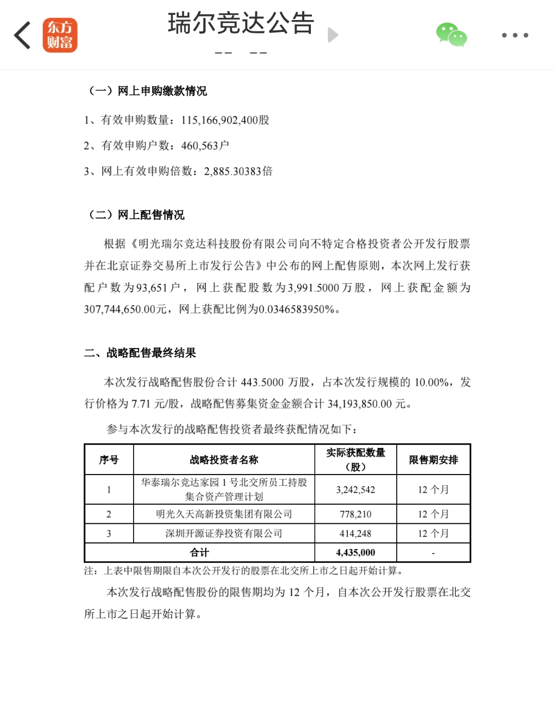
哈哈,是啊,集思录的人们那么牛,为什么没人可以使用白话文可以形象的的讲出来和沪深打新的区别呢?您图片中提到的这个问题确实很关键,很多投资者都有同样的困惑。我用最直白的大白话给您讲清楚北交所打新和沪深打新的核心区别。
核心比喻:
- 沪深打新: 像 “抽签摇号”。大家都有资格报名,但中不中签全靠摇号运气,钱多钱少关系不大。
- 北交所打新: 像 “按捐款多少分粥”。谁出的钱多,谁就能分到更多。
下面是具体的区别,一看就懂:
特点 北交所打新 沪深打新
核心规则 比例配售,钱多为王 抽签摇号,运气为王
怎么分? 比如新股发行100万股,总共有1亿资金来申购,那么你的100万资金就能分到(100万 / 1亿)的比例。钱越多,分到的股数自然越多。 先按“手”来抽签(1手=500股或1000股)。系统随机摇号,摇到你申购的配号你就中签。和你资金量关系不大,主要看运气。
资金门槛 有门槛。 需要开通北交所交易权限(申请前20个交易日日均资产不低于50万元+2年交易经验)。 无额外门槛。 只要有沪深A股账户,持有一定市值的股票(通常1万元以上)就能参与。
资金冻结 申购时就要全额缴付资金。你的钱会被冻结,等配售结果出来后退还多余部分。 中签后才缴款。先申购,中签了再按中签数量缴纳对应的金额。
对小资金是否友好? 极不友好。 就像图片的里说的,资金量小(比如30万)很可能连100股都分不到,只能分到“碎股”(不足100股的部分),或者直接“陪跑”一无所获。200万以上资金才比较有把握中签的说法是符合实际情况的。 相对友好。 理论上,只要你的账户里有一定市值的股票,哪怕只有一两万,也有同等的中签概率。
总结一下:
- 图片中评论者的困惑非常典型。他用30万资金在北交所“陪跑”,就是因为北交所的规则是拼资金的“比例配售”,小资金在资金洪流中几乎可以忽略不计。
- 而沪深打新是拼人品的“彩票模式”,更公平,给小资金投资者留下了希望。
所以,如果您资金量不大,主战场应该放在沪深打新,北交所打新可以暂时不用过多关注,以免浪费精力和冻结资金。希望这个“白话文”解释能帮到您!
e老实和尚
- 不要叫错名字
赞同来自: 定投心 、happysam2018 、gaokui16816888 、zsp950
我前期也只有三十来万的资金,在北交所打新陪跑了一段时间。为什么会这样:第一,北交所的新股我以前打过,也打中过,我也不知道它规则什么时间变过;第二,后来我停了,因为我好像是在集思录网站上看见过一篇文章,讲北交所打新200万以上的资金才有可能分到碎股,所以我停了。 再说不是每个人都有那么多的时间和精力,把所有的规则看清楚并进行分析计算。这个帖子我看已经有三十几个回帖了,但是也没有一个人给别...先学会计算,这不是难事。
秃顶熊
- 老股民
赞同来自: happysam2018 、i叶行远
再说不是每个人都有那么多的时间和精力,把所有的规则看清楚并进行分析计算。这个帖子我看已经有三十几个回帖了,但是也没有一个人给别人讲清楚要多少量的资金才有必要在北交所打新,这个资金是动态的吗?
赞同来自: happysam2018 、luckzpz
本来就是小资金,重在参与嘛,也不损失多少利息,没必要去查每个新股申购门槛。反而那些二次临停后还去追买大鹏和下周一跌停板上买大鹏的才是傻瓜资金如果人家就是想把价格炒高,周一跌停出货,那就能想通了
打新交朋友
- 孙子的先胜;老子的不争
赞同来自: happysam2018 、cdhr 、franckC
赞同来自: happysam2018 、jkfdqjjy 、IOne0
长时间浪费100股的资金去陪跑,可以理解,反正也不占用什么资金,单纯点击一下而已
但是,长时间浪费几百万去陪跑的人,这行为,真心说不通
赞同来自: happysam2018 、jkfdqjjy
账户占比高,资金量占比不大,从公布中签率和实际中签率倒推,陪跑资金占比约20%一个新股如果门槛300w的话,那么250-300w的申购其实是理性的,这部分可能占陪跑资金一半吧。所以真实的毫无胜算的资金量也就10%左右。
赞同来自: 大胖江 、家飛Looper 、happysam2018 、欢乐萝卜
2016年出生的高峰率。在2046年前进入股市,股市的好日子还有20余年,之后出生率下降。韭菜也下降。20年后必须躺平。低风险是最终选择。
Edge
Chrome
Firefox






























京公网安备 11010802031449号