我没经历过2008年、2015年很多极端时刻,但是已经领教了在A股想赚钱是挺难的事情。自从可以发帖之后我也开始坚持记录,如果不记录脑子里面就是一堆浆糊。感谢大家的分享,我学到了很多。
此贴主要做每日收盘记录。
2024/2/2 市场非常惨
3.27 血崩请教楼主,日成交额/自由流通市值是2.3%,这个数据和换手率(换手率=(成交股数/当时的流通股数)×100%)是一个意思吧,但是我看上证换手率只有0.78%,是我理解有误么?
-2.72% 没空写了,在等车,玉门去兰州。
这两天又有一篇帖子说 可转债失去了流动性,越来越难玩了。确实,这两年的可转债是真难,不过玩转债的也没怎么亏,赚多赚少的问题。
A股市值85万亿,自由流通市值38.5万亿,今天的成交额8900亿。 日成交额/自由流通市值是2.3%
可转债规模8200亿,自由流通4200亿,日成交额/自由流通市值是10.7%
全市场是2.3%,可转债市场是...
赞同来自: 塔塔桔 、大7终成 、小廖 、乐鱼之乐 、好奇心135更多 »
两市成交额1.04万亿,缩量537亿。
北向净买额+55.71亿,主力净流入-490.33亿。
733家上涨,68家平盘,4550家下跌
当前指数:1890.786↓-9.560-0.500%
成交额 462.22亿元 平均价格 119.183 价格中位数 112.529 换手率 5.63%
今日操作:无操作
账户一:日--1.08% 月+4.75% 年-2.28%
账户二:日-1.05% 月+3.71% 年-3.79%
3月20下午出门的,今天第五天了,估计还要呆很长时间。陪朋友来讨要GC款,等整个事情结束以后方便或者想说我就说一下。在整个环境未好转甚至还要一路向下的情况下,我们每一个人还是要谨慎一点为好。赚钱很难,亏钱很容易。
赞同来自: muyeshancai 、lifcspicer 、乐鱼之乐 、JiangSH2020 、好奇心135更多 »
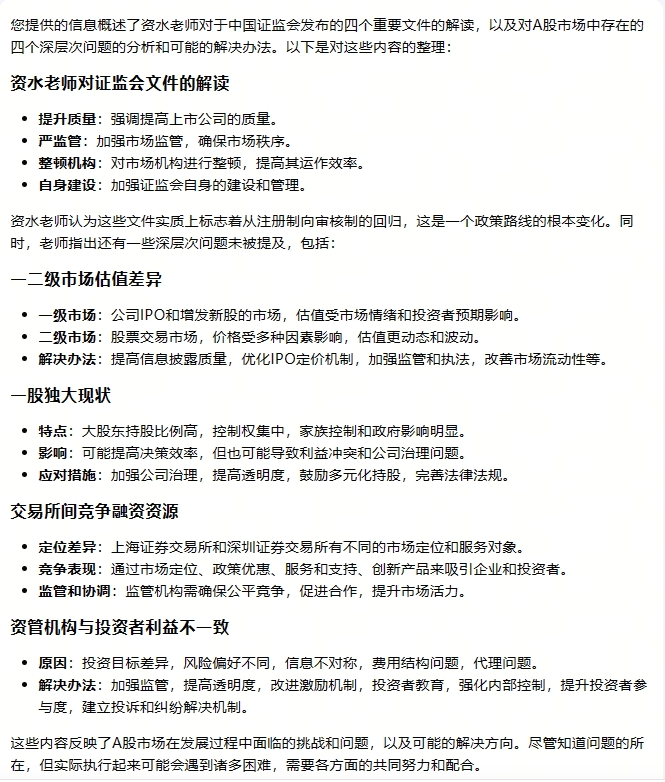
昨天ZJ会发了4个重要文件,是关于《提升质量》、《严监管》、《整顿机构》、《自身建设》。资水老师给出了自己的判断,猪册制回归沈河制。,现在文章已经看不到了,另外又抛出了还有一些更深层级的问题没有提及也没有解决。是如下4个问题:
1.一二级市场估值落差;
2. 一股独大;
3. 交易所间竞争融资资源;
4. 资管机构与投资者利益不一致。
我又去把这4个问题去问了一下AI,我觉得描述的不错包括也给出了一些对应的解决办法,小孩子都懂的问题大人难道不懂么,懂是懂的,知易行难。
一二级市场估值差异以及如何解决
一级市场(Primary Market):
- 一级市场涉及公司首次公开募股(IPO)和后续增发新股。- 公司在一级市场上直接向投资者出售新发行的股票。
- 估值基于公司财务状况、市场前景、行业地位等,由承销商和公司协商确定。
- 一级市场价格受发行时市场情绪和投资者预期影响。
二级市场(Secondary Market):
- 二级市场是股票首次公开发行后进行交易的市场。- 股票价格由供需关系决定,受公司业绩、宏观经济、市场情绪、政策变动等因素影响。
- 二级市场的估值更加动态和波动,反映市场对公司价值的即时评估。
估值差异的原因:
1. 市场情绪:一级市场估值受投资者对公司未来发展的预期影响,二级市场受市场情绪和短期事件影响。2. 信息不对称:一级市场投资者通常有更多信息,二级市场普通投资者信息获取有限。
3. 流动性:一级市场股票上市初期可能流动性不足,二级市场提供更高流动性。
4. 锁定期:一级市场投资者需遵守锁定期,可能导致锁定期后股票价格调整。
5. 政策和监管:政府政策和监管环境变化可能影响一二级市场估值。
减少估值差异的措施:
1. 提高信息披露质量:确保上市公司提供全面、准确、及时的信息。2. 优化IPO定价机制:改进定价机制,使之更加市场化。
3. 加强监管和执法:加大对违法违规行为的监管力度,确保市场公平。
4. 改善市场流动性:降低交易成本,提高交易便利性,扩大市场参与者基础。
5. 促进市场教育:提高投资者对市场运作、风险管理的认识。
6. 完善锁定期和减持规则:调整锁定期规定,减少市场过度反应。
7. 鼓励长期投资:通过税收优惠等措施鼓励长期投资。
8. 发展多层次资本市场:满足不同企业融资需求和投资者投资偏好。
9. 促进市场基础设施建设:投资于交易系统等,提高市场效率和透明度。
通过上述措施,可以提高市场透明度和效率,减少信息不对称,稳定市场情绪,有助于减少A股市场一二级市场的估值差异。这些措施的实施需要时间,可能会受到市场参与者行为、宏观经济环境和其他外部因素的影响。
A股一股独大现状
特点:
1. 大股东持股比例高:在"一股独大"的公司中,通常有一个或几个大股东持有超过50%的股份,有时甚至更高。2. 控制权集中:大股东通过持有大量股份,能够对公司的经营决策、财务政策、人事任命等产生决定性影响。
3. 家族控制:在一些家族企业中,家族成员可能通过持有大量股份来维持对公司的控制权。
4. 政府影响:在国有企业中,政府作为大股东,通过持有大量股份对企业进行控制。
影响:
1. 决策效率:"一股独大"可能提高公司的决策效率,因为大股东可以迅速做出决策,无需经过复杂的协商过程。2. 利益冲突:大股东可能会利用其控制地位来追求自身利益,而忽视或损害小股东的利益。
3. 公司治理问题:"一股独大"可能导致公司治理结构失衡,小股东的权益难以得到充分保护,影响公司透明度和公平性。
4. 市场反应:投资者可能对"一股独大"的公司持谨慎态度,担心大股东的决策可能不利于公司长期发展和股价表现。
5. 监管挑战:监管机构需要确保"一股独大"的公司遵守相关法规,防止滥用控制权,保护投资者利益。
应对措施:
- 加强公司治理:通过制定和执行严格的公司治理规则,确保所有股东的利益得到平衡和保护。- 提高透明度:要求公司提供更多的信息披露,包括大股东的持股情况和公司决策过程。
- 鼓励多元化持股:通过政策激励和市场机制,鼓励更多的投资者参与,增加股东的多样性。
- 完善法律法规:制定和完善相关法律法规,防止大股东滥用控制权,保护小股东权益。
"一股独大"现象在A股市场中的存在,对公司治理和市场健康发展构成了挑战。通过上述措施,可以在一定程度上缓解这一现象带来的负面影响。
A股交易所之间竞争融资资源
交易所定位差异:
- 上海证券交易所(SSE):被视为更传统的交易所,主板市场吸引大型、成熟企业。推出科创板,服务科技创新型企业。- 深圳证券交易所(SZSE):主板市场吸引成熟企业,中小企业板和创业板侧重服务成长性强的中小企业和创业企业。
竞争融资资源的表现:
1. 市场定位:通过市场板块定位吸引不同类型企业上市,竞争融资资源。2. 政策优惠:提供政策优惠如简化上市流程、降低上市门槛等,吸引企业上市。
3. 服务和支持:提供投资者关系管理、市场推广、融资咨询等服务和支持。
4. 创新产品:推出新交易产品和服务,如衍生品、债券产品、REITs等,吸引投资者和企业。
竞争的影响:
1. 市场活力:竞争提高市场活力,促进创新,提高市场效率。2. 企业选择:企业有更多选择,可根据业务特点和发展需求决定上市地点。
3. 投资者利益:竞争可能导致提供更多投资者教育和服务,保护投资者利益。
4. 监管挑战:竞争带来监管挑战,需确保公平竞争,防止不正当竞争行为。
监管和协调:
- 监管机构需对交易所间竞争进行监管和协调,确保公平竞争环境,促进合作,提升中国资本市场国际竞争力。解决办法:
监管层面的措施:
1. 制定公平的规则:确保所有交易所在同等条件下竞争。2. 促进信息透明:要求交易所公开披露上市流程、费用结构和支持服务等信息。
3. 鼓励差异化竞争:通过政策引导,鼓励交易所发展特色板块和服务。
4. 加强市场监管:确保竞争不导致违规行为,维护市场秩序。
交易所自身的策略调整:
1. 明确市场定位:根据自身优势发展特色服务,吸引不同类型和规模的企业上市。2. 提升服务质量:提高上市公司服务水平,包括上市辅导、投资者关系管理等。
3. 创新金融产品:开发新金融产品和服务,满足市场融资需求。
4. 加强投资者教育:提高投资者对交易所特色和服务的认识。
市场参与者的合作:
1. 建立合作机制:鼓励交易所间建立合作机制,共享资源,协同发展。2. 促进行业自律:行业协会和自律组织推动交易所间的自律管理。
3. 加强企业沟通:上市公司和拟上市公司与交易所保持良好沟通,选择适合的上市地点。
通过上述措施,可在保持健康竞争的同时,促进A股市场稳定发展,为企业提供多元化融资渠道,为投资者提供更多投资选择。
A股资管机构与投资者利益不一致
核心内容:
原因分析:1. 投资目标差异:资管机构关注短期业绩和排名,而投资者关注长期稳定回报。
2. 风险偏好不同:资管机构可能追求高风险策略以获得高收益,而投资者可能对风险有更低的容忍度。
3. 信息不对称:资管机构拥有更多资源获取信息,普通投资者则信息获取有限。
4. 费用结构问题:资管机构的收入与投资者利益可能不一致,如通过增加交易频率提高收入。
5. 代理问题:资管机构的决策可能偏向于自身利益而非投资者利益。
解决办法:
1. 加强监管:监管机构应确保资管机构行为符合投资者利益,防止利益冲突。
2. 提高透明度:要求资管机构披露投资策略、费用结构和业绩报告,以便投资者做出明智选择。
3. 改进激励机制:调整资管机构收费结构,使其与投资者利益更紧密挂钩,减少短期行为激励。
4. 投资者教育:提高投资者对市场风险的认识和投资决策能力。
5. 强化内部控制:资管机构应建立内部控制和风险管理制度,确保投资决策合理性和公正性。
6. 提升投资者参与度:鼓励投资者参与资管机构决策过程,如通过持有人大会等。
7. 建立投诉和纠纷解决机制:为投资者提供投诉渠道和纠纷解决机制,保护合法权益。
通过这些措施,可以在一定程度上缓解A股市场中资管机构与投资者利益不一致的问题,促进资本市场的健康发展。
两市成交额9446亿,缩量-626亿。
北向净买额103.26,主力净流入-46.95亿。
4392家上涨,96家平盘,860家下跌
当前指数:1878.243↑+9.140+0.490%
成交额 375.36亿元 平均价格 118.367 价格中位数 112.061 换手率 4.56%
今日操作:出锋龙 入英特
账户一:日+1.61% 月+4.66% 年-2.37%
账户二:日+2.15% 月+4.00% 年-3.52%
锋龙前几天嫌弃仓位过重,稍微出了一点,拍大腿。今天早盘看涨不上去了就先出了,入了英特,润禾就在下面,也是拍大腿。这些无所谓,能赚就好了。离今年出坑又进了一步。
老师包里有这么多的工具,相信一定能行的。我分享一个我朋友的以前故事,他从事房地产行业20多年,一直在各个部门打工,总是不停的换公司,生活也过得不太顺,很多时候还要靠朋友接济,家里装修材料也是在我这里佘账。非常有能力的一个人怎么会混得这么差,我想应该是时运不济吧。后来真被他抓住一个翻身的机会,再就一发不可收拾,更难得的是前几年就能急流勇退。严重了,老哥,我称不上老师。投资上是小白,生活中是穷屌,而且一直如此。我开贴也是为了记录投资,记录生活,以后成绩咋样天知道,自己干就是了!
可以的话希望大家都多开开贴,记录分享下投资和生活,我也能观摩大家。这才是网站建立的意义之一,我认为哈。
赞同来自: gaokui16816888 、凡先生 、老鸟菜菜 、drzb
3.12 商洛真的猛,可惜我没有两市成交额1.15万亿,放量1398亿。北向净买额42.44亿,主力净流入-288.89亿。3700家上涨,122家平盘,1525家下跌当前指数:1871.239↑+5.630+0.300%成交额 411.63亿元 平均价格 117.814 价格中位数 111.75 换手率 4.99%今日操作:出点锋龙,入联得账户一:日+0.19% 月+3.11% 年-3.81%...老师包里有这么多的工具,相信一定能行的。我分享一个我朋友的以前故事,他从事房地产行业20多年,一直在各个部门打工,总是不停的换公司,生活也过得不太顺,很多时候还要靠朋友接济,家里装修材料也是在我这里佘账。非常有能力的一个人怎么会混得这么差,我想应该是时运不济吧。后来真被他抓住一个翻身的机会,再就一发不可收拾,更难得的是前几年就能急流勇退。
赞同来自: 枫叶fy 、丢失的十年 、fengcc 、robin8848 、沉默的铁道兵 、 、 、 、 、 、 、 、 、 、 、 、 、 、 、 、 、 、 、 、 、 、 、 、 、 、 、 、 、 、 、 、 、 、 、 、 、 、 、 、 、更多 »
两市成交额1.15万亿,放量1398亿。
北向净买额42.44亿,主力净流入-288.89亿。
3700家上涨,122家平盘,1525家下跌
当前指数:1871.239↑+5.630+0.300%
成交额 411.63亿元 平均价格 117.814 价格中位数 111.75 换手率 4.99%
今日操作:出点锋龙,入联得
账户一:日+0.19% 月+3.11% 年-3.81%
账户二:日-0.20% 月+2.27% 年-5.12%
先说账户,离今年回本又有点希望了,2月5日最惨的时候账户大概-15%这样,等价一下的话就是家庭一年的生活开支或者说买一辆新车,毕竟我现在开的是几千块钱报废价的小破车,心态不会崩,但是多少是有点郁闷的。如果不郁闷只能说亏损的钱碰不到你的G点。股民真的是生活中缝缝补补,股市里挥金如土,在普通人眼里看来,大A的股民和麻将桌赌桌上的赌徒也并没有什么区别。
再说工作,今年要再想办法赚钱负责维持家庭开支了,毕竟账户是账户,生活是生活,现在还不到那个资金量或者自己的水平可以靠投资去维持体面生活的程度。最近也在愁赚钱的事情,前些天想的多但是话也少,欲言又止,到嘴边又憋回去了,没记录下来。
再说生活,大家都在熬,大家都在期盼今年会比去年好,但是今年目前还是穿着破棉袄的状态,我所说的大家是我自己自身还有周边的朋友圈以及我能接触到的层面的整体感受,当然顺风顺水风生水起的人是年年有。我这几年没有瞎折腾,吃喝玩乐的东西少了很多,不能开源那就节流吧,所以这几年没有窟窿。用资产负债表来说的话,我个人我这家庭的的资产负债表是很干净的,相对保守了,有能力去扩张负债,但是当下还是择机而动吧。因为我在这上面吃过大亏乃至现在还在吃亏。所以对于负债我是很谨慎的。不过我做投资,在同学看来是风险很大的,因为他们接触的信息,身边的同事朋友亏个100万是太正常不过了。
关于几个行业,餐饮店(火锅、海鲜、麻辣烫等等)、建材店(瓷砖、油漆、砂石)、包工程(楼房、道路基建)、传媒公司(抖音、快手直播),这是我能接触到的几个行业,都是一地鸡毛。这可能也是我自身认知的局限性吧,个人的能力边界接触到的都是走下坡路不太好的行业。我还年轻,我是希望自己能跟上时代的发展,如果跟不上,那就是沦到最底层,虽然我现在也是最底层。
再说自身,关于我自己,这几年虽然没赚到什么钱,但是也没犯什么致命的错误,让自己掉到坑里出不来。可能是年纪大了,脾气性格收敛了很多,遇事比之前冷静了,能尽可能的理智的处理问题,情绪化的次数明显减少。我目前的状态是,人要先守着自己的能力圈,但是不能局限在自己的能力圈,也要慢慢的拓展出去,把自己的能力圈范围扩大,然后又能很好的经验好自己能力圈范围内的事情,对发生过的,正在发生的,还有没发生的事情,自己要能应对的了,就类似这次年初的股市大跌,你当时的持仓是否能应对,亦或是你前面是高速行驶的汽车,前面就是悬崖,你是否能预见到急事刹车调头跑路,我没有这个能力,所以我的车速一直不块,也很很多人一样掉下来,好在不是很惨。无论生活还是投资,真能做到人车合一那境界就到了,我反正不是车神,就是个普通人,开着自己的小破车,慢慢开就行了。
附上AI提炼的话,我自己是啰啰嗦嗦碎碎念,AI总结的不错。
赞同来自: 乐鱼之乐 、gaokui16816888 、zxvf 、drzb
两市成交额8603亿,缩量-1209亿。
北向净买额60亿,主力净流入30.63亿。
3628家上涨,222家平盘,1497家下跌
当前指数:1852.545↑+7.600+0.410%
成交额 355.33亿元 平均价格 116.648 价格中位数 110.471 换手率 4.29%
今日操作:出新天、贵广、银信、入华钰、正裕
账户一:日+2.25% 月+2.26% 年-4.61%
账户二:日+1.92% 月+1.86% 年-5.51%
两市成交额9817亿,放量501亿。
北向净买额-21.41亿,主力净流入-429.54亿。
1517家上涨,167家平盘,3662家下跌
当前指数:1844.944↓-7.280-0.390%
成交额 343.40亿元 平均价格 116.076 价格中位数 110.172 换手率 4.14%
今日操作:出华钰、入银信
账户一:日-0.73% 月+0.01% 年-6.71%
账户二:日-1.12% 月-0.06% 年-7.29%
账户一: 日-0.06% 月+0.22% 年-6.53%
账户二:日-0.28% 月+0.25% 年-7.03%
操作:出聚飞 入贵广
扫了一眼大盘,上证指数、上证50、沪深300年涨幅都是红的呀,看起来应该是牛市呀。
赞同来自: 便宜货有毒A 、llllpp2016
1.无论公司、家庭、个人要有一个健康的现金流,尽量的少负债,只有这样在发生危机的时候才能生存下去。手中有粮,心中不慌。
2. 北向资金入口,国家队已经停止补血,外资多空各半,目前能维持一个平衡,不是单方面净流出。
3.万科没人接盘的话,就是步恒大、碧桂园后尘,无一例外。危机最终解除要反应在银行的报表上,目前银行没有一丝迹象。
赞同来自: 李小录2024 、肥壮啃苹果 、好奇心135 、乐鱼之乐 、塔塔桔 、 、更多 »
自从做投资以来,老说北向、内资,我今天下午特意去整理了一下沪深港通(按中介机构594家)的北向入口资金净流入情况。
2024年开年 摩根(3个)、瑞银、美林、高盛、法国巴黎、法国兴业、香港上海汇丰整体是净卖出状态,唯一的净买盘是中银国际证券香港,一直到1月22日才有所缓解。后来从1月24日香港上海汇丰加入净买入行列,和中银国际证券香港一起净买入。在2月8日春节前最后一天和节后第一天2月19日,几个外资席位还是净卖出的。一直到2月21日左右,外资机构才合力净买入。
这只是北向资金这一个入口的情况,赌场老板知道问题出在哪里,这个入口一直在补,散户和机构喜欢盯着这个入口,内资机构有详细的数据跟踪,散户估计就盯着北向入口,北向砸我也跑,北向买我也进,到底北向里面是谁在买可能真不知道,起码我之前不知道,也没去特意关注里面的细分流量。
后面可以盯着真外资席位情绪是否缓解,抛压减少,那大盘的压力也会减轻。还有就是如果外资席位继续抛,这边能不能继续接,估计接是没问题的。
赞同来自: Fanny06 、乐鱼之乐 、gaokui16816888 、drzb 、好奇心135 、更多 »
两市成交额1.05万亿万亿,缩量-3038亿。
北向净买额166.03亿,主力净流入202.43亿。
2.27日 5031家上涨,38平盘 ,277家下跌
2.28日 270家上涨,19家平盘,5057家下跌
2.29日 5225家上涨,18家平盘,103家下跌
当前指数:1862.761↑ 22.620 1.230%
成交额 453.79亿元 平均价格 117.054 价格中位数 112.114 换手率 5.43%
今日操作:户1 出精测 入永鼎
户2出汽模2 入聚飞
账户一:日 1.60% 月 3.07% 年-6.72%
账户二:日 1.88% 月 2.93% 年-7.23%
赞同来自: 好奇心135 、乐鱼之乐 、llllpp2016
两市成交额9900亿,放量11亿。
北向净买额+122.48亿,主力净流入+140.54亿。
5031家上涨,38平盘 ,277家下跌。
当前指数:1881.386↑+10.440+0.560%
成交额 430.22亿元 平均价格 118.230 价格中位数 113.4 换手率 5.14%
今日操作:户2出精测
账户一:日+1.25% 月+4.98% 年-4.99%
账户二:日+1.26% 月+5.07% 年-5.31%
两市成交额9891亿,放量674亿。
北向净买额-13.13亿,主力净流入-193.14亿。
3687家上涨,145平盘 ,1513家下跌。
当前指数:1870.946↑+2.890+0.150%
成交额 420.29亿元 平均价格 117.550 价格中位数 112.622 换手率 5.03%
今日操作:出嘉泽、 奕瑞,入正裕、汽模
账户一:日+0.30% 月+3.68% 年-6.16%
账户二:日+0.45% 月+3.76% 年-6.48%
今天小盘比较猛,盘中我看了下国证2000要回本还得涨14%,万得微盘股要涨30%。我的账户回本还得6.7个点。上周包括此刻我没有动减仓的念头,包括盘中锋龙脉冲我都没动,看价格又不高,又怕T飞,索性就拿着了。后续减不减也要视具体情况而定,去年下半年好多次都是逢高头铁不减仓,今年的此刻还是犟种。我不认为自己能做好短期的择时,所以选择当个傻子。
赞同来自: gaokui16816888 、好奇心135 、xiaofeng71 、乐鱼之乐
股 关键词:雪球敲入、杠杆、DMA策略、微盘股腰斩。
天 关键词:冻雨、湖北
火 关键词:Nanjing xinyi 钢结构厂房、蔬菜大棚。
赞同来自: 好奇心135
两市成交额9220亿,放量997亿。
北向净买额-0.92亿,主力净流入-36.16亿。
4399家上涨,122平盘 ,825家下跌。
当前指数:1868.051↑+7.500+0.400%
成交额 409.05亿元 平均价格 117.354价格中位数 112.271 换手率 4.89%
今日操作:无操作
账户一:日+0.20% 月+3.37% 年-6.44%
账户二:日+0.35% 月+3.30% 年-6.90%
上证指数收复3000点高地,你的钱都回来了么?我拉了一下数据,5100只股票平均值是-15.20%,中位数是-17.45%。大市值还有中字头的这些比较好,但是假的中也不行。
赞同来自: 乐鱼之乐 、Fanny06 、gaokui16816888 、drzb
两市成交额8224亿,缩量1577亿。
北向净买额36.90亿,主力净流入-6.19亿。
4583家上涨,151平盘 ,613家下跌。
当前指数:1860.553↑+5.490+0.300%
成交额 431.52亿元 平均价格 116.921 价格中位数 111.834 换手率 5.15%
今日操作:无操作
账户一:日-0.01% 月+3.17% 年-6.63%
账户二:日+0.12% 月+2.94% 年-7.23%
早盘我的持仓 贵广最高脉冲+7.32%,价格132.6。我没做任何操作,后面就掉了下来。今天大盘还是不错,上证2988。转债相对于大盘弱一点,然后我的持仓又完美的避过了涨幅的部分。
赞同来自: 乐鱼之乐 、yhn83 、野生财神 、kissne 、好奇心135 、 、更多 »
两市成交额9803亿,放量1909亿。
北向净买额135.95亿,主力净流入90.22亿。
4106家上涨,132平盘 ,1109家下跌。
当前指数:1855.062↑+14.410+0.780%
成交额 485.45亿元 平均价格 116.615 价格中位数 111.767 换手率 5.79%
今日操作:联得 做了个反T,排除不了干扰因素,归根到底是自己原因。
账户一:日+1.08% 月+3.17% 年-6.62%
账户二:日+1.11% 月+2.81% 年-7.34%
2月5号,大盘最惨的时候,409只转债<110元,今日有231只<110元。大的方向不出问题,都是会回去的,但是很多人倒在了这波大跌。
昨天夜里冻雨+下雪,此刻还在下,下的直接是冰碴子那种。抖音刷到很多蔬菜水果大棚塌了的,有的人拼命自救,大棚保了下来,有的人发抖音抱怨天灾。无论做投资还是种地,都要看天吃饭,本就是接触风险,就算没有风险也要把风险考量进来,不能因为发生的概率微乎其微就不做应对。
新村长上任连涨4天,换村长人立马有机构把历任村长上任后的涨势图发了出来,我今天也特意去做了标注了一下,MMP我竟然是这几年的高点进场的,好在运气不错,此刻还在牌桌上。如果按照过往规律,后面大概率是不错的,如果规律不存在了,也不是我需要考虑的问题,我只是一个小韭菜,我只能祈求风调雨顺,国泰民安。
对了,今天看研报,一篇关于借鉴日本和德国当时的经验,面对冲突,日本是选择放弃优势产品,他没办法,因为蛋捏在人家手里。此刻我们也同样面对一样的问题。怎么破局,破不破的了,天知道,反正我不知道。
今天话多,也给说完了。记录下自己的所思所想。
赞同来自: YmoKing 、gaokui16816888 、drzb 、好奇心135
年后开门红
两市成交额9573亿,缩量600亿。
北向净买额-63.75亿,主力净流入--50.56亿。
4258家上涨,52平盘 ,1037家下跌。
当前指数:1824.413↑+16.130+0.890%
成交额 390.98亿元 平均价格 114.805 价格中位数 109.968 换手率 4.65%
今日操作:户2满仓回来 清豪美、京源,入聚飞 精测
账户一:日+1.88% 月+0.74% 年-8.82%
账户二:日+0.94% 月+0.39% 年-9.52%
赞同来自: tongzhangji 、kissne 、虾虾皮 、xiaoliuwoshi 、流沙少帅 、 、 、 、 、 、 、 、 、 、 、 、 、 、 、 、 、 、 、 、 、 、 、 、 、 、 、 、 、 、 、 、 、 、 、 、 、 、 、 、 、 、 、 、 、 、 、 、 、 、 、 、 、 、 、 、 、 、 、 、 、更多 »
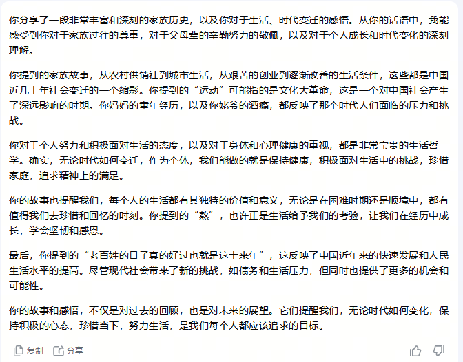
我男老太女老太(姥姥的爸妈)在农村的供销社上班卖货,后来取消变成个人的,那是后话。我男老太是河南还是哪里逃荒过来的,这以上的历史就没法考究了。我男老太是外来户,女老太是当地坐地户,算是上门女婿估计。
我妈是1964年生人,当时我姥爷在徐州这边是一个运输公司的会计,大概是那种板车之类的,算是识字的人,当时说来“运动”了,怕斗,就卖了房子拖家带口跑到了黑龙江,那时候我姥姥应该已经怀了我妈,我妈是到了黑龙江没有多久就生下来的。然后她是在黑龙江渡过的她的童年,上学上到了五年级,后来又一次发烧之后就没上学了。毛主席是1976年去世的,我妈说那时候她在上学,大概1,2年后,78年左右我妈又回来了徐州,1978年是中国改革开发的元年,我姥姥姥爷一家人又回来了徐州。
我妈10几岁的时候也是在我老太家,那时候供销社商店进货要赶着驴车或者推着板车去进货,几十里路,大概1990后(我记事了)也带我赶过驴车去进货,或者是骑着大梁自行车骑着几十里路去镇上赶集,这些印象好朦胧,但是一直存在我记忆的深处。
我姥爷做熟食各种猪下水,我妈那时候就给家里帮忙。好像还开过饭店,我爸是在里面打工帮忙的。我姥爷是一个酒鬼,喝死的那种。其实按照他的能力应该可以更有前途吧??有十年时间是荒废的,想想人有几个十年,他那个酒估计就是郁郁不得志染上的,我们的父辈其实还是很多喝酒的。我曾经有几年也是借酒度日,好幸现在不需要了。
我姥爷有几个兄弟姐妹,以前我都不知道谁是谁,也因为很多年不联系不在一起,直到这次才把关系给理清楚。其实88年我姥爷就死了,我不记事,只有一张照片,那时候我还要被抱着。后来我爸妈结婚,就是属于一毛钱没有那种,摆摊做早点吃苦吃过来那种,是真的苦那种。9几年,赚钱是2毛钱一碗的稀饭,吃一顿饭几毛钱最多一块钱这样吧。一点一点的攒,我现在住的房子地皮是2000块钱买的。然后又几万块钱盖的房子。
老百姓的日子真的好过也就是这十来年吧,居住环境,各个方面的进步,房子、车子、各种东西。以前是穷,真的穷,也没什么债,大家都没什么钱。现在有房子有车子但是也有了不少的债。总体上来说,日子其实是越来越好的。
我啰哩啰嗦的说了半天,也不知道我想表达什么,我是不擅长说话和文字的,写出来的东西也没什么感情色彩。1960年到2024年,这几十年的风风雨雨,我姥今年84岁了,也都是吃苦吃过来的,你说未来会怎样?我不知道,但我这个人不再是一个会牢骚抱怨的人,以前会,怨这个怨那个,现在不会了。无论国运怎么样,社会怎么样,大环境怎么样,大A怎么样,作为个人你只能努力的往前走,我们不是决策者,也只能算是时代的见证者,积极乐观向上的去面对你该面对的一切,等自己也老了的时候,也有一些值得回忆的东西,不要只剩下牢骚抱怨、郁郁寡欢、借酒消愁等等等等。
人最重要的东西无外乎家庭、身体、心理、物质追求、精神追求这一些,我自认为最重要的就是身体和心理的健康,有这个本钱你才能去维系家庭的运转,去赚更多的钱,包括赚钱之后的精神追求。
每个人都有难的时候,难的时候该熬就熬吧,说不准一熬就是一辈子。到底哪个时代好又哪个时代差,参照物也是自己找的。有的时候要跟好的比,让自己有前进的动力,有的时候要跟差的比,适当放过自己。
赞同来自: 瀛幻想 、Bailu 、没钱个子矮 、miaomiaoa 、Phecda 、 、 、 、 、 、 、 、 、更多 »
如果问我看这张表的感悟有哪些,大概是:
1、不迷信神,因为没有神,神也会跌落神坛;
2、在生态可持续的情况下,要追求长远,但是也要把握短期机会;
3、大多数人的长期回报都在一个合理范围内,不要苛求自己;
4、追求长期稳定复利,股市和人生一样,稳一点挺好;
5、控制回撤、控制回撤、控制回撤。
用配置者说的话,就是求稳、求增、求变,求稳是坚守能力圈大本营,求增就是要不断拓展自己的能力圈、求变就是也是要去试探自己的极值上下限。其实在个人身体不出意外的情况下,也是有几十年的时间去玩的,能坚持下来的人我相信大概也是不差的。久经沙场的老兵虽然体力上不如新兵生猛,但是战场生存经验是经受住考验的。
。。。。。。。。。。。。。。。。。。。。。。。。。。。。。。。。。。。。。。。。。
在这个充满希望的新年之际,愿我的祝福如同春日温暖的阳光,照亮您的每一个角落。愿龙年的吉祥如意伴您左右,事业如龙腾虎跃,步步高升;家庭和睦,幸福安康;财运亨通,财源滚滚。祝各位兄长和家人龙年大吉,新年快乐,万事胜意!
赞同来自: 瀛幻想 、gaokui16816888 、好奇心135 、drzb
北向净买额+5.83亿,主力净流入-39.22亿。
403家上涨,36平盘 ,508家下跌。
当前指数:1808.283↑+26.370+1.480%
成交额 485.53亿元 平均价格 113.731 价格中位数 109.178 换手率 5.77%
今日操作:下午户2减了半仓过年,户1还是满仓。
账户一:日+1.04% 月-1.15% 年-10.53%
账户二:日+1.19% 月-0.52% 年-10.35% 45%仓位
今天盘中动了不少,下午LP要减,就把户2减了一点。最近一直在盯着微盘和小票,但是都是仅限于看看,有进去的想法还是打消了,今天微盘小票都赢来了大反弹,敢于买进的人自然吃到了大肉,恭喜大家。如果就玩一个户,我相信我会激进很多,后面看吧,可以的话2个账户分开玩,一个求变,一个求稳。
今年是龙年啊,祝愿大家龙年行大运,财源滚滚,心想事成,笑口常开。
赞同来自: 瀛幻想 、塔塔桔 、乐鱼之乐 、gaokui16816888 、Fanny06 、 、更多 »
北向净买额+16.84亿,主力净流入-213.38亿。
2210家上涨,46家平盘 ,3089家下跌。
当前指数:1781.911↓-6.170-0.350%
成交额 497.43亿元 平均价格 112.139 价格中位数 107.711 换手率 5.9%
今日操作:出正裕 精测 北方 入国光 新天 巨星金盘 嘉泽
账户一:日-0.11% 月-2.16% 年-11.45%
账户二:日-0.15% 月-1.68% 年-11.39%
今年的小市值是真惨,看下这波到什么时候能企稳。
赞同来自: 瀛幻想 、乐鱼之乐 、超级怂人全靠蒙 、好奇心135 、llllpp2016更多 »
北向净买额+126.05亿,主力净流入+216.34亿。
3829家上涨,50家平盘 ,1465家下跌。
当前指数:1788.080↑+34.270+1.950%
成交额 472.77亿元 平均价格 112.564 价格中位数 108.002 换手率 5.6%
今日操作:出 淳中 智能 金轮 聚飞 入 联得 精测 翔港 北方
账户一:日+3.23% 月-2.06% 年-11.36%
账户二:日+3.52% 月-1.52% 年-11.24%
今天市场暴涨,再一看账户还亏这么多呐,把持仓稍微调整了一下,怕后面不跟涨。开年这一波肯定死了不少人,我算是暂时苟且还活着。还想着2024年赚多少,先回本再说吧。
永远是理想很丰满,现实很残酷,计划永远赶不上变化,即使变得面目全非你也得应对,要应对首先就是情绪不能失控。
赞同来自: 瀛幻想 、安飞 、walkerdu 、自由之梦想 、好奇心135 、 、 、 、更多 »
我自己是很平静的看待这一切的发生,心跳全程都没有加速过。很感谢市场先让我见识到了残酷,所以我对钱,对杠杆这些会更谨慎。本就是接触风险,管控风险的事情,在没十足把握的情况下不要轻易的放大自己的风险敞口。
复盘就不写了,反正都很惨。
账户一: 日-1.83% 月-1.72% 年-11.05%
账户二:日-1.77% 月-1.69% 年-11.40%
赞同来自: 塔塔桔 、llllpp2016 、卓尔一 、neverfailor 、乐鱼之乐 、 、 、更多 »
当前指数:1826.866↓-21.330-1.150%
今日操作:无操作躺平。
账户一:日-2.09% 月-6.77% 年-6.77%
账户二:日-2.07% 月-7.37% 年-7.37%
中小票被锤的很惨,估计大家都没什么心情,我也不写了。尾盘的时候去拼多多买了几条红裤衩,买了件红色卫衣,本命年。该过年要过年。生活中抠抠搜搜,股市里挥金如土。
赞同来自: 乐鱼之乐
两市成交额8052亿,缩量231亿。
北向净买额-5.92亿,主力净流入-408.59亿。
486家上涨,34家平盘,4822家下跌。
当前指数:1848.194↓-25.440-1.360%
成交额 296.35亿元 平均价格 116.416 价格中位数 111.15 112.7 换手率 3.48%
今日操作:出维格 入豪美
账户一:日-2.17% 月-4.78% 年-4.78%
账户二:日-2.26% 月-5.51% 年-5.41%
北交所算是被血洗了,现在又回到了以前的点位,有人笑有人哭吧。北证50又回到了梦开始的地方,不知道是不是又有人抄底去了,我不懂只能看戏。
当下的情况是只能先护犊子了,太多照顾不过来。大票确实没咋跌,看起来还不错。
赞同来自: gaokui16816888 、drzb 、flyzizai
北向净买额+15.10亿,主力净流入-293.20亿。
2144家上涨,165家平盘,3032家下跌。
当前指数:1873.638↑+2.280+0.120%
成交额 355.50亿元 平均价格 118.193 价格中位数 112.7 换手率 4.17%
今日操作:无操作
账户一:日+0.05% 月-2.66% 年-2.66%
账户二:日+0.16% 月-3.22% 年-3.22%
赞同来自: 塔塔桔 、李小录2024 、乐鱼之乐 、好奇心135 、gaokui16816888 、更多 »
北向净买额+62.94亿,主力净流入+209.94亿。
4885家上涨,28家平盘,427家下跌。
当前指数:1871.355↑+32.370+1.760%
成交额 418.78亿元 平均价格 118.030 价格中位数 112.502 换手率 4.89%
今日操作:出北方 入鼎胜 伊利
账户一:日+2.28% 月-2.71% 年-2.71%
账户二:日+2.53% 月-3.37% 年-3.37%
早盘对盘面没底没信心,成交量放大的并不多,所以在北方转债有5%的脉冲的时候就清了,谁曾想这么猛,这么猛,好吧我没格局被打怕了。不过算上轮入的标的 也整体有7%的收益的。其实只要超过了阈值,我是很难再去接的,什么风险偏好就买什么标的就成。
在A股的散户都希望赚点钱,也希望有一点获得感,而不是纯粹被当成沙毕薅到死。我把文章放在下方。到底怎么样,时间会验证一切。
。。。。。。。。。。。。。。。。。。。。。。。。。。。。。。。。。。。。。。。。。
这份文件是关于中国资本市场改革的报道,核心内容如下:
- 投资者为本的资本市场建设:中国证监会副主席王建军在接受证券时报记者采访时提出,要建设以投资者为本的资本市场,强调投资者保护的重要性,并在制度机制设计上体现投资者优先原则,确保投资者有回报和获得感。
- 监管加强:王建军表示,证监会将依法全面加强监管,完善投资者保护的制度机制,营造公开、公平、公正的市场秩序和法治环境。
- 市场稳定:近期,国务院常务会议和证监会主席易会满均强调了资本市场稳定运行的重要性,提出稳市场、稳信心的方针。
- 上市公司质量提升:证监会计划完善上市公司质量评价标准,突出对投资者回报的要求,并健全保荐机构评价机制,特别是对保荐公司质量的考核。
- 制度规则优化:证监会将全面评估发行定价、询价等机制,支持更多投资者参与,并优化减持、融券、转融通等制度规则。
- 打击违法违规行为:证监会将保持对欺诈发行等严重损害投资者利益的违法行为的高压态势,对参与造假的企业和中介机构进行严厉追责。
- 诚信体系建设:高瑞东建议加强诚信体系建设,建立健全信用制度和信用记录,对市场参与主体进行信用评价和管理,提高合规意识和诚信水平。
- 政策支持和指导:这些改革措施旨在为资本市场的发展指明方向,为市场参与者和投资者提供政策支持和指导,反映了国家对资本市场长期健康稳定发展的信心和决心。
这份文件强调了中国资本市场改革的方向,即通过加强监管、保护投资者权益、提升市场透明度和公平性,以及优化制度规则,来促进资本市场的健康发展。
赞同来自: 瀚海银沙
两市成交额7670亿,放量629亿。
北向净买额-5.39亿,主力净流入-63.17亿。
2977家上涨,162家平盘,2199家下跌。
当前指数:1838.989↓-6.480-0.350%
成交额 350.70亿元 平均价格 116.021 价格中位数 110.507 换手率 4.11%
今日操作:T维格 北方
账户一:日+0.21% 月-4.87% 年-4.87%
账户二:日+0.49% 月-5.76% 年-5.76%
早上一起做电梯,一起出车祸,下午都重新上车了,转债没上车。
盯了一天盘,我只能想到这2个词,早上是F.U.C.K !下午是刺激。今天能正收益全部是靠做T做出来的,就是靠交易赚的钱。
赞同来自: yjjkwxf 、阿戒1899 、超级怂人全靠蒙 、好奇心135 、精神科王主任更多 »
北向净买额+37.90亿,主力净流入+85.38亿。
2977家上涨,162家平盘,2199家下跌。
当前指数:1845.467↑+2.510+0.140%
成交额 410.20亿元 平均价格 116.423 价格中位数 111.098 换手率 4.8%
今日操作:出海波 迪贝 入维格 百洋
账户一:日+0.62% 月-5.13% 年-5.13%
账户二:日+0.17% 月-6.22% 年-6.22%
这个位置要看上几天,到底能不能稳住托住,如果托不住,那就是继续泥沙俱下。像昨天那种大跌,我算了下2个账户,基本上入场以来白玩,我是不爽的。但是市场不会管我爽不爽,这个市场能爽的人也就10%。
口号一直在喊,今天早上外围也有消息,拟2万亿平准,一个拟字用的好。上面也是在试探,能不动就不动,让它自己回去,没有傻子。你不动我死给你看。
我本人也是做多于说的人,不喜欢口号,没问题一切都交给我保证给你搞定,你要是信了这种人死都不知道怎么死。所以一个人在我这是有打分标准的,你值10万,你有需要我二话不会说立马给你,钱损失了是我自己认知问题,眼瞎。1毛钱不值的人是一毛钱不会给你,而且我也懒得跟你牵扯。
熬吧,也感谢这种环境,成长会更稳一点。真来个牛市,还真以为自己多牛逼,只不过是顺势而为罢了,能逆势生存的人才是强者。
赞同来自: 乐鱼之乐 、塔塔桔 、gaokui16816888 、neverfailor 、自由之梦想 、更多 »
北向净买额+10.47亿,主力净流入-499.08亿。
147家上涨,7家平盘,5184家下跌。
当前指数:1842.961↓-41.550-2.200%
成交额 315.41亿元 平均价格 116.236 价格中位数 111.3 换手率 3.69%
今日操作:买入商洛转债 户2入金2.94W
账户一:日--2.95% 月--5.71% 年-5.71%
账户二:日-2.91% 月-6.38% 年-6.38%
。。。。。。。。。。。。。。。。。。。。。。。。。。。。。。。。。
上证3600点入场有感
作者:AI
红尘起舞,股市起伏
投资之路,曲折浩瀚
曾看股指万丈光芒耀
如今低迷岁月荒凉
3600点,梦想之起
希望的旗帜高高飘起
然而现实的风暴袭来
2756点,心痛之叹
曾经期待盈利满载
如今跌宕起伏漫长
但岁月不待人,希望依旧
新的曙光等待重逢
买入的时候犹如悬崖边缘
如今的跌落,让人心生哀伤
然而投资并非止于胜负
坚持与勇气才是最良方
或许时光会转回轮回
又或许股市永无休止
无论困境还是逆境
心怀信念,继续前行
3600点的启程成记忆
2756点的经历铭心间
投资之路永无终结
踏浪乘风,不忘初衷
赞同来自: jlmscb 、freetstar89 、精神科王主任 、喜欢烧米饭 、好奇心135 、更多 »
朋友:XX,先临时借我点钱周转下,那边答应的临时出了问题没到账。
我:要多少?
朋友:500万。
我:多少?500万!你说3、5万,7、8万,没有我还能帮你借了转一下,500万,我哪里有!
然后就是梦醒了起床,在梦里这梦是这么的真实,就像看电影一样,周边的环境细节构建的是那么的清清楚楚。
然后就是起床洗漱,烧水泡茶,按部就班的把事情做完,照列刷集思录,看有什么新的帖子和回复。去年年尾的3天行情,让大家觉得2024年说不准是一个好的开始,大家也趁2023年的最后3天回了一口血,都在期待着2024年会不会不一样,谁知道开年的三周,把很多人捶回了现实,又找不到了锚,找不到了底。
一个小孩子从呱呱坠地,就要开始不停的学东西,学,大多都是学前人总结的东西,怎么说话,怎么识字,怎么交流,学会怎么赚钱,怎么生存,怎么照顾自己。大多数人不需要自己有什么发明创造,你只要把现有的东西变成自己的东西,活到了,学到了,赚到了就好。如果能悟到了,有了不一样的东西,那就更好。
罗翔说对于不可控的事情,要保持乐观。对于可控的事情,要保持谨慎。生活中还好,不会时时刻刻的处在风险之中,只要别瞎搞就行。投资上,就是时时刻刻跟风险打交道,管控风险。再多的坏消息,不可怕!起码你知道有这么的坏事,这些坏事不一定真的反应出来。可怕的发现不了坏事,风险,找不到利空坏的事情,大家都沉浸在喜悦之中,那反倒是最可怕的事情。
你信信念念笃定的事情,可能随时把你击穿,你时时刻刻担心的事情可能又会是好事情,谁又知道呢。
赞同来自: 乐鱼之乐 、阿戒1899 、llllpp2016 、cazj 、夏日骑缘 、 、 、更多 »
北向净买额-52.09亿,主力净流入-184.13亿。
1044家上涨,118家平盘,4176家下跌。
当前指数:1884.515↓-3.980-0.210%
成交额 303.54亿元 平均价格 119.006 价格中位数 113.823 换手率 3.56%
今日操作:卖出翔港 买入福新
账户一:日-0.23% 月-2.84% 年-2.84%
账户二:日-0.16% 月-3.57% 年-3.57%
开始熬吧,没啥好写的。收盘先去家对面澡堂洗了个澡,脖子僵硬,狠狠心来了个全套,澡票、搓背、敲背加起来还没30块钱,哈哈哈。股市里挥金如土,生活中缝缝补补。生活水平直线下降啊,以前是妹子按摩,现在是大叔按摩。
赞同来自: 乐鱼之乐 、好奇心135 、zhuzi51 、Bailu 、gaokui16816888 、 、 、更多 »
北向净买额-7.41亿,主力净流入-131.75亿。
1670家上涨,129家平盘,3539家下跌。
当前指数:1888.500↓-3.220-0.170%
成交额 365.62亿元 平均价格 119.161 价格中位数 113.662 换手率 4.29%
今日操作:无操作
账户一:日-0.04% 月-2.62% 年-2.62%
账户二:日-0.17% 月-3.42% 年-3.42%
今天没啥好写的,波澜不惊。
我问了AI一个问题:人在一穷二白的时候反倒啥也不怕,为什么生活变好了之后反倒会更加的焦虑迷茫,对AI进行了夺命连环问,估计是现实中的人早就不耐烦了,分享给各位。
赞同来自: walkerdu 、明园 、muyeshancai 、hydk 、闲菜 、 、 、 、 、 、更多 »
看到很多人的情绪受到了影响,我就自己去翻了翻自己之前的月收益,2022年的1.3.4.12月份,2023年10月,都是我大幅度回撤跑输的月份。此刻真的不算什么,可能别人比我惨,那我就是相比以前有了进步,也可能是运气好一点吧。
我这个户一一直在为之前的选择埋单,到此刻都没有回本,去年有一段时间回本还盈利了,不过我相信是早晚的。
很多人都在担心一些不是自己该操心的事情,作为一个渺小的不能在渺小的个体,你的一点利益损失谁会在意,覆巢之下 复有完卵乎。
其实不光做投资,生活中也是如此,要尽量杜绝情绪化,出了任何问题,要从自身出发,怎么样避免或者尽量的减少损失,外在的一切都是我们要面对的,抱怨它不如适应它。
赞同来自: 塔塔桔 、乐鱼之乐 、有耐心的普通人 、好奇心135 、我是一个新用户更多 »
两市成交额6375亿,缩量472亿。
北向净买额-130.57亿,主力净流入-367.23亿。
280家上涨,20家平盘,5035家下跌。
当前指数:1891.716↓-24.530-1.280%
成交额 297.40亿元 平均价格 119.429 价格中位数 114.026 换手率 3.49%
今日操作:入鼎胜 出部分正裕
账户一:日-1.88% 月-2.59% 年-2.59%
账户二:日-1.95% 月-3.25% 年-3.25%
2点的时候,腰硬屁股疼,实在不想盯盘了就上床上躺了会,没想到开始跳水了,难道是我躺下的原因?
本来打算今天休息会晚点写的,看这盘面实在太健康了,不行!必须收盘就写了。我特意去回翻了一下22年以来的记录,有点1-4月的那种酸爽味道了,不过今天不是最极端的。今天公布了GDP数据和人口数据,难道那里不对么。
赞同来自: gaokui16816888 、阿戒1899 、我是一个新用户 、乐鱼之乐 、好奇心135 、 、更多 »
两市成交额6848亿放量740亿。
北向净买额-41.33亿,主力净流入-253.24亿。
1632家上涨,183家平盘,3520家下跌。
当前指数:1916.244↓-10.540-0.550%
成交额 304.16亿元 平均价格 121.118 价格中位数 115.718 换手率 3.58%
今日操作:卖出普利 买入 华钰
账户一:日-0.87% 月-0.87% 年-0.72%
账户二:日-1.19% 月-1.33% 年-1.33%
我盘中又去回忆了一下,我是2021年下半年上证3600点左右进场的,在21年底户一梭哈了进来。接着22年下半年又进一个账户。23年一直围绕着3000点,不停的打响3000点保卫战,现在没人喊3000点保卫战了,因为要打2900点保卫战了。
刚刚吃了一碗荠菜猪肉馅的饺子,听着《天空之城》:港岛妹妹,我们曾应有的美丽爱情,疯狂的撕裂了我,天空之城在哭泣。大A的股民在哭泣。。此情此景,挺好,时间会磨灭一切。痛痛就不痛了,大A的韭菜要坚强,只要根还在,野火烧不尽,春风吹又生。
赞同来自: Phecda 、大7终成 、乐鱼之乐 、瀚海银沙 、gaokui16816888 、 、更多 »
北向净买额--3.55亿,主力净流入-76.49亿。
1991家上涨,227家平盘,3115家下跌。
当前指数:1926.784↓-6.110-0.320%
成交额 309.18亿元 平均价格 121.781价格中位数 116.587 换手率 3.64%
今日操作:卖出维格 买入 北方 智能
账户一:日+0.51% 周+0.51% 月+0.14% 年+0.14%
账户二:日+1.43% 周+1.43% 月-0.14% 年-0.14%
2024年1月份第三周,早盘我看维格高开,就把维格挂了152,开盘的时候全部成交基本上算是在高点了。大盘真的是弱啊,只有6000亿的量。现在不是喊保卫3000点了,先想想怎么站稳2900点再说吧。户1是靠空仓躲掉的大跌,户2是靠锦鸡和维格的脉冲少亏。
北向净买额-30.32亿,主力净流入-221.10亿。
1401家上涨,178家平盘,3753家下跌。
当前指数:1932.892↓-0.420-0.020%
成交额 334.88亿元 平均价格 122.152 价格中位数 116.856 换手率 3.94%
今日操作:户1建仓,买入金轮、招路、汽模、翔港、贵广、维格、普利、百洋、海波、商洛、淳中、正裕、锦鸡、智能。
账户一:日-0.41% 周-0.41% 月-0.41% 年-0.36%
账户二:日-0.22% 周-0.97% 月-1.55% 年-1.55%
华泰的权限开通了,今天有个乌龙,华泰的深市转债是按张计算的,10张是一手应该是最低单位。沪市转债是按手计算的,1手的就是10张,我一开始不知道,直接买了100手就是1000张,直接2个转债把我仓位快干满了。后面调整了一下,不过现在正裕还是特大仓位,先拿一下吧。今天是红的时候建仓的,所以亏要多亏了一点。我是没耐心等所谓的最低点,目前点位还可以就进来了。争取能跑赢指数就行。
Edge
Chrome
Firefox















































































































京公网安备 11010802031449号