若数据有错请尽管指出,谢谢。
推荐阅读:
待发转债 - 可转债 - 集思录
https://www.jisilu.cn/data/cbnew/#pre
可转债发行审核进度:
zjh:
“许可审核进度”栏目大概每周更新
http://www.csrc.gov.cn/csrc/c105985/zfxxgk_zdgk.shtml
上交所:
上市委会议公告和结果|上交所发行上市审核
http://www.sse.com.cn/listing/announcement/commiteenotice/
深交所:
深交所发行上市审核信息公开网站-上市委会议及结果公告
http://www.szse.cn/listing/announcement/commitee/index.html
拓展阅读:
整理:沪深交易所可转债适用交易规则
https://www.jisilu.cn/question/285143
沪深交易所可转债交易规则差异汇总
https://www.jisilu.cn/question/398790
一手党并不是必配一手债,是较大概率获配,也有可能配不到,玩配债一手党后果自负。
以南航转债为例:股价6元,转债配售比例比例1.447。
已知400股南方航空可配1手转债,选择A账户融券2800股南方航空,再找7个账户每个买入400股配债。则:A账户需赔偿4手转债给券商,剩余7个账户可得7手转债,白得3手转债。
赞同来自: 带你看海
http://www.csrc.gov.cn/csrc/c105899/c5554300/content.shtml
(一)烟台中宠食品股份有限公司(可转债)获通过。
(二)哈尔滨博实自动化股份有限公司(可转债)获通过。
赞同来自: huangyh1025 、带你看海
http://listing.szse.cn/announcement/commitee/detail/index.html?id=41380
(一)漱玉平民大药房连锁股份有限公司(向不特定对象发行可转债):符合发行条件、上市条件和信息披露要求。
关于同意东杰智能再融资注册的批复
http://listing.szse.cn/announcement/regresult/detail/index.html?id=41346
http://www.csrc.gov.cn/csrc/c105898/c5540148/content.shtml
中国证券监督管理委员会第十八届发行审核委员会定于2022年8月22日召开2022年第94次发行审核委员会工作会议。现将参会发审委委员及审核的发行申请人公告如下:
烟台中宠食品股份有限公司(可转债)
哈尔滨博实自动化股份有限公司(可转债)
关于同意惠云钛业再融资注册的批复
http://listing.szse.cn/announcement/regresult/detail/index.html?id=41345
赞同来自: nkfish
http://www.csrc.gov.cn/csrc/c105899/c5450914/content.shtml
(一)密尔克卫化工供应链服务股份有限公司(可转债)获通过。
(二)湖北兴发化工集团股份有限公司(可转债)获通过。
更新时间2022年8月12日。jsl待发数据页面对照zjh(每周更新)和沪深交易所(每日更新)的可转债申请进度,发现有几个漏掉的,就写在这里。发行规模可能也不对,有错就提交给jsl,但不能保证jsl都能修改。https://www.jisilu.cn/data/cbnew/#pre漏zjh受理:山东高速(基本弃疗)、民生银行漏上交所受理:无漏深交所受理:无zjh注册:创业板南大光电、泰福泵业、东...谢谢!
赞同来自: zy339555 、huangyh1025 、moon8816 、isaachhz 、pppppp更多 »
jsl待发数据页面对照zjh(每周更新)和沪深交易所(每日更新)的可转债申请进度,发现有几个漏掉的,就写在这里。发行规模可能也不对,有错就提交给jsl,但不能保证jsl都能修改。
https://www.jisilu.cn/data/cbnew/#pre
漏zjh受理:山东高速(基本弃疗)、民生银行
漏上交所受理:无
漏深交所受理:无
zjh注册:创业板南大光电、泰福泵业、东杰智能、惠云钛业、蒙泰高新、金沃股份、法本信息、商络电子;科创板的长远锂科、利元亨
即将上会:主板的密尔克卫、兴发集团;创业板的漱玉平民
创业板上市委2022年第55次审议会议公告
http://listing.szse.cn/announcement/commitee/detail/index.html?id=41114
深圳证券交易所创业板上市委员会定于 2022 年 8 月 19 日召开 2022 年第 55 次上市委员会审议会议。现将有关事项公告如下:
(二)漱玉平民大药房连锁股份有限公司(向不特定对象发行可转债)
漱玉平民:向不特定对象发行可转换公司债券募集说明书(上会稿) http://static.cninfo.com.cn/finalpage/2022-08-11/1214275465.PDF
六、关于公司持股 5%以上股东及董事、监事、高级管理人员是否参 与本次可转债发行认购事宜的承诺
赞同来自: huangyh1025 、qlssn
http://www.csrc.gov.cn/csrc/c105898/c5325921/content.shtml
中国证券监督管理委员会第十八届发行审核委员会定于2022年8月15日召开2022年第91次发行审核委员会工作会议。现将参会发审委委员及审核的发行申请人公告如下:
密尔克卫化工供应链服务股份有限公司(可转债)
湖北兴发化工集团股份有限公司(可转债)
科创板上市委2022年第68次审议会议结果公告
http://kcb.sse.com.cn/announcement/commiteeresult/index_pdf.shtml?fileId=af6d4fa8b586411f9b365b77025f887f&type=refund&isType=jggg&type=refund
(一)珠海冠宇电池股份有限公司(再融资):符合发行条件、上市条件和信息披露要求。
(二)张家港广大特材股份有限公司(再融资):符合发行条件、上市条件和信息披露要求。
创业板上市委2022年第51次审议会议结果公告
http://listing.szse.cn/announcement/commitee/detail/index.html?id=41006
(二)洛阳新强联回转支承股份有限公司(向不特定对象发行可转债):符合发行条件、上市条件和信息披露要求。
(三)湖北回天新材料股份有限公司(向不特定对象发行可转债):符合发行条件、上市条件和信息披露要求。
赞同来自: huangyh1025 、带你看海
http://listing.szse.cn/announcement/commitee/detail/index.html?id=40945
(二)江苏精研科技股份有限公司(向不特定对象发行可转债):符合发行条件、上市条件和信息披露要求。
赞同来自: wugreat
http://static.sse.com.cn/stock/information/c/202208/073f6ad44a864502b22235371a151fca.pdf
关于同意崧盛股份再融资注册的批复
http://listing.szse.cn/announcement/regresult/detail/index.html?id=40892
关于同意科蓝软件再融资注册的批复
http://listing.szse.cn/announcement/regresult/detail/index.html?id=40902
赞同来自: 带你看海
http://www.csrc.gov.cn/csrc/c105899/c5228441/content.shtml
(一)爱柯迪股份有限公司(可转债)获通过。
(二)深圳麦格米特电气股份有限公司(可转债)获通过。
(三)广州天赐高新材料股份有限公司(可转债)获通过。
第十八届发审委2022年第88次会议审核结果公告_中国证券监督管理委员会
http://www.csrc.gov.cn/csrc/c105899/c5228526/content.shtml
中节能风力发电股份有限公司(配股)获通过。
赞同来自: 纳普 、wugreat 、nkfish 、逍遥chen
jsl待发数据页面对照zjh(每周更新)和沪深交易所(每日更新)的可转债申请进度,发现有几个漏掉的,就写在这里。发行规模可能也不对,在审核通过前我懒得看。
https://www.jisilu.cn/data/cbnew/#pre
漏zjh受理:山东高速、民生银行、麦格米特
漏上交所受理:无
漏深交所受理:恒锋信息
zjh注册:创业板南大光电、泰福泵业、东杰智能、惠云钛业、蒙泰高新;科创板的长远锂科、金盘科技
即将上会:主板的爱柯迪、麦格米特、天赐材料;创业板的精研科技、新强联、回天新材、金沃股份;科创板的珠海冠宇、广大特材
赞同来自: 带你看海
http://static.sse.com.cn/stock/information/c/202208/a294138b2eae45798c2bca04067c712b.pdf
关于同意上海新致软件股份有限公司向不特定对象发行可转换公司债券注册的批复
http://static.sse.com.cn/stock/information/c/202208/1ae8124acfe94bf1afc272f630c9f992.pdf
科创板上市委2022年第67次审议会议结果公告
http://kcb.sse.com.cn/announcement/commiteeresult/index_pdf.shtml?fileId=30a81ebd6a184902b5c4ce4a1d8f8f98&type=refund&isType=jggg&type=refund
(一)上海奕瑞光电子科技股份有限公司(再融资):符合发行条件、上市条件和信息披露要求。
第十八届发审委2022年第87次工作会议公告_中国证券监督管理委员会
http://www.csrc.gov.cn/csrc/c105898/c5103994/content.shtml
中国证券监督管理委员会第十八届发行审核委员会定于2022年8月8日召开2022年第87次发行审核委员会工作会议。现将参会发审委委员及审核的发行申请人公告如下:
爱柯迪股份有限公司(可转债)
深圳麦格米特电气股份有限公司(可转债)
广州天赐高新材料股份有限公司(可转债)
科创板上市委2022年第68次审议会议公告
http://kcb.sse.com.cn/announcement/commiteenotice/index_pdf.shtml?fileId=7c99659949614d40bda436a1cf500ea5&type=refund
上海证券交易所科创板上市委员会定于 2022 年 8 月 11 日上午 9 时召开 2022 年第 68 次上市委员会审议会议。现将有关事项公告如下:
(一)珠海冠宇电池股份有限公司(再融资)
(二)张家港广大特材股份有限公司(再融资)
创业板上市委2022年第51次审议会议公告
http://listing.szse.cn/announcement/commitee/detail/index.html?id=40690
深圳证券交易所创业板上市委员会定于 2022 年 8 月 11 日召开 2022 年第 51 次上市委员会审议会议。现将有关事项公告如下:
(二)洛阳新强联回转支承股份有限公司(向不特定对象发行可转债)
(三)湖北回天新材料股份有限公司(向不特定对象发行可转债)
第十八届发审委2022年第88次工作会议公告_中国证券监督管理委员会
http://www.csrc.gov.cn/csrc/c105898/c5104114/content.shtml
中国证券监督管理委员会第十八届发行审核委员会定于2022年8月8日召开2022年第88次发行审核委员会工作会议。现将参会发审委委员及审核的发行申请人公告如下:
中节能风力发电股份有限公司(配股)
http://listing.szse.cn/announcement/commitee/detail/index.html?id=40623
深圳证券交易所创业板上市委员会定于 2022 年 8 月 10 日召开 2022 年第 50 次上市委员会审议会议。现将有关事项公告如下:
(二)江苏精研科技股份有限公司(向不特定对象发行可转债)
创业板上市委2022年第48次审议会议结果公告
http://listing.szse.cn/announcement/commitee/detail/index.html?id=40647
(一)香农芯创科技股份有限公司(配股):符合发行条件、上市条件和信息披露要求。
(二)南京商络电子股份有限公司(向不特定对象发行可转债):符合发行条件、上市条件和信息披露要求。
(三)深圳市法本信息技术股份有限公司(向不特定对象发行可转债):符合发行条件、上市条件和信息披露要求。
(四)深圳新宙邦科技股份有限公司(向不特定对象发行可转债):符合发行条件、上市条件和信息披露要求。
(五)浙江金沃精工股份有限公司(向不特定对象发行可转债):符合发行条件、上市条件和信息披露要求。
第十八届发审委2022年第85次会议审核结果公告_中国证券监督管理委员会今天新规第一天,盘面不怎么乱,但收了盘有点乱,永创这么晚发出通知,美力转债符合强赎条件了还懵懵懂懂的,真是长见识了啊
http://www.csrc.gov.cn/csrc/c105899/c5003543/content.shtml
淮北矿业控股股份有限公司(可转债)获通过。
另外一个好消息是上海“配债一手党”依然还在。
名字叫:永02转债
永创智能:永创智能公开发行可转换公司债券发行公告
http://static.cninfo.com...
http://www.csrc.gov.cn/csrc/c105899/c5003543/content.shtml
淮北矿业控股股份有限公司(可转债)获通过。
另外一个好消息是上海“配债一手党”依然还在。
名字叫:永02转债
永创智能:永创智能公开发行可转换公司债券发行公告
http://static.cninfo.com.cn/finalpage/2022-08-02/1214191283.PDF
赞同来自: bossnk
求大神指出征求意见稿与最终稿不同之处,不胜感激。
上交所:
关于发布《上海证券交易所可转换公司债券交易实施细则》的通知
http://www.sse.com.cn/lawandrules/sselawsrules/bond/trading/currency/c/c_20220729_5706462.shtml
关于就《上海证券交易所可转换公司债券交易实施细则(征求意见稿)》公开征求意见的通知
http://www.sse.com.cn/disclosure/announcement/general/c/c_20220617_5703909.shtml
深交所:
关于发布《深圳证券交易所可转换公司债券交易实施细则》的通知
http://www.szse.cn/lawrules/rule/bond/bonds/trade/t20220729_595146.html
关于就《深圳证券交易所可转换公司债券交易实施细则》公开征求意见的通知
http://www.szse.cn/lawrules/publicadvice/t20220617_593970.html
jsl待发数据页面对照zjh(每周更新)和沪深交易所(每日更新)的可转债申请进度,发现有几个漏掉的,就写在这里。发行规模可能也不对,在审核通过前我懒得看。
https://www.jisilu.cn/data/cbnew/#pre
漏zjh受理:山东高速、民生银行、麦格米特
漏上交所受理:无
漏深交所受理:恒锋信息
zjh注册:创业板南大光电、泰福泵业、东杰智能;科创板的长远锂科、金盘科技
即将上会:主板的淮北矿业;创业板的商络电子、法本信息、新宙邦、金沃股份;科创板的奕瑞科技
关于转债审批进度信息查询:
zjh官网全新版本,查找可转债(再融资)审核进度见以下网址:
http://www.csrc.gov.cn/csrc/bsfw/index.shtml
zjh许可审核进度(含主板):
http://www.csrc.gov.cn/csrc/c105985/zfxxgk_zdgk.shtml
创业板:
创业板发行上市审核信息公开网站
http://listing.szse.cn/projectdynamic/refinance/index.html
科创板:
项目动态|上交所科创板股票审核
http://kcb.sse.com.cn/renewal/
赞同来自: bossnk
http://kcb.sse.com.cn/announcement/commiteenotice/index_pdf.shtml?fileId=a4594908f2b045128ee724c40ebcb3d1&type=refund
上海证券交易所科创板上市委员会定于 2022 年 8 月 5 日上午 9 时召开 2022 年第 67 次上市委员会审议会议。现将有关事项公告如下:
(一)上海奕瑞光电子科技股份有限公司(再融资)
关于同意博汇股份再融资注册的批复
http://listing.szse.cn/announcement/regresult/detail/index.html?id=40491
http://www.csrc.gov.cn/csrc/c105898/c4882576/content.shtml
中国证券监督管理委员会第十八届发行审核委员会定于2022年8月1日召开2022年第85次发行审核委员会工作会议。现将参会发审委委员及审核的发行申请人公告如下:
淮北矿业控股股份有限公司(可转债)
关于同意深圳瑞华泰薄膜科技股份有限公司向不特定对象发行可转换公司债券注册的批复
http://static.sse.com.cn/stock/information/c/202207/028441805ace442a8d8a1a7d49c97c2b.pdf
http://listing.szse.cn/announcement/commitee/detail/index.html?id=40382
深圳证券交易所创业板上市委员会定于 2022 年 8 月 3 日召开 2022 年第 48 次上市委员会审议会议。现将有关事项公告如下:
二、审议的发行人
(一)香农芯创科技股份有限公司(配股)
(二)南京商络电子股份有限公司(向不特定对象发行可转债)
(三)深圳市法本信息技术股份有限公司(向不特定对象发行可转债)
(四)深圳新宙邦科技股份有限公司(向不特定对象发行可转债)
(五)浙江金沃精工股份有限公司(向不特定对象发行可转债)
赞同来自: gaokui16816888 、tony79zhang
http://www.csrc.gov.cn/csrc/c105899/c4793620/content.shtml
(一)江苏常熟农村商业银行股份有限公司(可转债)获通过。
(二)广州市嘉诚国际物流股份有限公司(可转债)获通过。
(三)重庆再升科技股份有限公司(可转债)获通过。
赞同来自: moon8816 、bossnk 、好奇心135 、吉吉木 、FF章鱼 、更多 »
jsl待发数据页面对照zjh(每周更新)和沪深交易所(每日更新)的可转债申请进度,发现有几个漏掉的,就写在这里。发行规模可能也不对,在审核通过前我懒得看。
https://www.jisilu.cn/data/cbnew/#pre
zjh受理:山东高速、民生银行、麦格米特
zjh注册:创业板无;科创板的新致软件、长远锂科、芳源股份、金盘科技
深交所受理:恒锋信息、正海磁材、深信服
上交所受理:建龙微纳
即将上会:主板的常熟银行、嘉诚国际、再升科技
关于转债审批进度信息查询:
zjh官网全新版本,查找可转债(再融资)审核进度见以下网址:
http://www.csrc.gov.cn/csrc/bsfw/index.shtml
zjh许可审核进度(含主板):
http://www.csrc.gov.cn/csrc/c105985/zfxxgk_zdgk.shtml
创业板:
创业板发行上市审核信息公开网站
http://listing.szse.cn/projectdynamic/refinance/index.html
科创板:
项目动态|上交所科创板股票审核
http://kcb.sse.com.cn/renewal/
http://www.csrc.gov.cn/csrc/c105898/c4668605/content.shtml
中国证券监督管理委员会第十八届发行审核委员会定于2022年7月25日召开2022年第82次发行审核委员会工作会议。现将参会发审委委员及审核的发行申请人公告如下:
江苏常熟农村商业银行股份有限公司(可转债)
广州市嘉诚国际物流股份有限公司(可转债)
重庆再升科技股份有限公司(可转债)
科创板上市委2022年第63次审议会议结果公告
http://kcb.sse.com.cn/announcement/commiteeresult/index_pdf.shtml?fileId=56c3907b77f5498e8939cceea21226bd&type=refund&isType=jggg&type=refund
(一)广东利元亨智能装备股份有限公司(再融资):符合发行条件、上市条件和信息披露要求。
http://listing.szse.cn/announcement/commitee/detail/index.html?id=40052
(二)广东惠云钛业股份有限公司(向不特定对象发行可转债):符合发行条件、上市条件和信息披露要求。
(三)江苏南大光电材料股份有限公司(向不特定对象发行可转债):符合发行条件、上市条件和信息披露要求。
关于同意中环海陆再融资注册的批复
http://listing.szse.cn/announcement/regresult/detail/index.html?id=40027
http://static.cninfo.com.cn/finalpage/2022-07-19/1214064445.PDF
赞同来自: 启程启程 、machine 、wugreat 、KKWX 、bossnk 、 、 、 、更多 »
jsl待发数据页面对照zjh(每周更新)和沪深交易所(每日更新)的可转债申请进度,发现有几个漏掉的,就写在这里。发行规模可能也不对,在审核通过前我懒得看。
https://www.jisilu.cn/data/cbnew/#pre
zjh受理:山东高速、民生银行、麦格米特、大元泵业、福斯特
zjh注册:创业板的崧盛股份、科蓝软件;科创板的瑞华泰、新致软件、长远锂科、芳源股份
深交所受理:恒锋信息、精锻科技
上交所受理:安集信息
即将上会:创业板的惠云钛业、南大光电;科创板的利元亨
关于转债审批进度信息查询:
zjh官网全新版本,查找可转债(再融资)审核进度见以下网址:
http://www.csrc.gov.cn/csrc/bsfw/index.shtml
zjh许可审核进度(含主板):
http://www.csrc.gov.cn/csrc/c105985/zfxxgk_zdgk.shtml
创业板:
创业板发行上市审核信息公开网站
http://listing.szse.cn/projectdynamic/refinance/index.html
科创板:
项目动态|上交所科创板股票审核
http://kcb.sse.com.cn/renewal/
solino
- 每一把剃刀都自有其哲学
佛燃能源:关于终止公开发行可转换公司债券事项并撤回申请文件的公告最近的市场环境不利于发可转债?
http://static.cninfo.com.cn/finalpage/2022-07-16/1214055324.PDF
不过最近能源类转债表现不佳倒是现实。
http://static.cninfo.com.cn/finalpage/2022-07-15/1214044452.PDF
恒逸石化:关于暂停股份回购的提示性公告
http://static.cninfo.com.cn/finalpage/2022-07-15/1214044451.PDF
2022年3月,公司公开发行30亿元可转换公司债券(以下简称“本次发行”)已获得中国证券监督管理委员会证监许可[2022]565号文核准。鉴于公司将于近期实施公开发行可转换公司债券,为确保公司本次发行顺利实施及保证原股东优先配售,经公司向深圳证券交易所申请,公司可转换公司债券(债券简称:恒逸转债,债券代码:127022)计划自2022年7月18日(星期一)开始暂停转股,暂停转股时间拟为3个交易日,计划自2022年7月21日(星期四)起恢复转股。如计划有变,将另行公告。敬请公司可转换公司债券持有人关注。
科创板上市委2022年第63次审议会议公告
http://kcb.sse.com.cn/announcement/commiteenotice/index_pdf.shtml?fileId=ecbed3108a1b482281188661db668a42&type=refund
上海证券交易所科创板上市委员会定于 2022 年 7 月 21 日上午 9 时召开 2022 年第 63 次上市委员会审议会议。现将有关事项公告如下:
(一)广东利元亨智能装备股份有限公司(再融资)
赞同来自: 带你看海
http://listing.szse.cn/announcement/regresult/detail/index.html?id=39742
创业板上市委2022年第38次审议会议结果公告
http://listing.szse.cn/announcement/commitee/detail/index.html?id=39752
(二)浙江运达风电股份有限公司(配股):符合发行条件、上市条件和信息披露要求。
(三)广东蒙泰高新纤维股份有限公司(向不特定对象发行可转债):符合发行条件、上市条件和信息披露要求。
创业板上市委2022年第41次审议会议公告
http://listing.szse.cn/announcement/commitee/detail/index.html?id=39723
深圳证券交易所创业板上市委员会定于 2022 年 7 月 20 日召开 2022 年第 41 次上市委员会审议会议。现将有关事项公告如下:
(二)广东惠云钛业股份有限公司(向不特定对象发行可转债)
(三)江苏南大光电材料股份有限公司(向不特定对象发行可转债)
http://kcb.sse.com.cn/announcement/commiteeresult/index_pdf.shtml?fileId=481ee5c73c6b4b2d80915863982d8816&type=refund&isType=jggg&type=refund
(一)海南金盘智能科技股份有限公司(再融资):符合发行条件、上市条件和信息披露要求。
赞同来自: 食肉动物
别看待发转债这么多,实际上难中一签。
近期热门配债一手党如下:
科创板301股会同股份
科创板201股京源环保
科创板201股深科达
科创板201股新致软件
关于转债审批进度信息查询:
zjh官网全新版本,查找可转债(再融资)审核进度见以下网址:
http://www.csrc.gov.cn/csrc/bsfw/index.shtml
zjh许可审核进度(含主板):
http://www.csrc.gov.cn/csrc/c105985/zfxxgk_zdgk.shtml
创业板:
创业板发行上市审核信息公开网站
http://listing.szse.cn/projectdynamic/refinance/index.html
科创板:
项目动态|上交所科创板股票审核
http://kcb.sse.com.cn/renewal/
http://kcb.sse.com.cn/announcement/commiteeresult/index_pdf.shtml?fileId=31f7627c712a4cb7ac746375867b4bbe&type=refund&isType=jggg&type=refund
(一)广东芳源新材料集团股份有限公司(再融资):符合发行条件、上市条件和信息披露要求。
http://listing.szse.cn/announcement/commitee/detail/index.html?id=39513
(二)东杰智能科技集团股份有限公司(向不特定对象发行可转债):符合发行条件、上市条件和信息披露要求。
(三)浙江泰福泵业股份有限公司(向不特定对象发行可转债):符合发行条件、上市条件和信息披露要求。
http://listing.szse.cn/announcement/commitee/detail/index.html?id=39404
深圳证券交易所创业板上市委员会定于 2022 年 7 月 13日召开 2022 年第 38 次上市委员会审议会议。现将有关事项公告如下:
(二)浙江运达风电股份有限公司(配股)
(三)广东蒙泰高新纤维股份有限公司(向不特定对象发行可转债)
http://kcb.sse.com.cn/announcement/commiteenotice/index_pdf.shtml?fileId=9d6a52a97a624c4a83c8f9fe966e52ac&type=refund
上海证券交易所科创板上市委员会定于 2022 年 7 月 12 日上午 9 时召开 2022 年第 59 次上市委员会审议会议。现将有关事项公告如下:
(一)海南金盘智能科技股份有限公司(再融资)
科创板上市委2022年第56次审议会议结果公告
http://kcb.sse.com.cn/announcement/commiteeresult/index_pdf.shtml?fileId=31e8889514db4413b2c5bc8bd67aac73&type=refund&isType=jggg&type=refund
(一)湖南长远锂科股份有限公司(再融资):符合发行条件、上市条件和信息披露要求。
关于同意青岛高测科技股份有限公司向不特定对象发行可转换公司债券注册的批复
http://static.sse.com.cn/stock/information/c/202207/13327bd390e442db91efe58db65b3fec.pdf
赞同来自: 小马过海 、FF章鱼 、钱书名 、moon8816
关于转债审批进度信息查询:
zjh官网全新版本,查找可转债(再融资)审核进度见以下网址:
http://www.csrc.gov.cn/csrc/bsfw/index.shtml
zjh许可审核进度(含主板):
http://www.csrc.gov.cn/csrc/c105985/zfxxgk_zdgk.shtml
创业板:
创业板发行上市审核信息公开网站
http://listing.szse.cn/projectdynamic/refinance/index.html
科创板:
项目动态|上交所科创板股票审核
http://kcb.sse.com.cn/renewal/
http://listing.szse.cn/announcement/commitee/detail/index.html?id=39169
深圳证券交易所创业板上市委员会定于 2022 年 7 月 7 日召开 2022 年第 37 次上市委员会审议会议。现将有关事项公告如下:
(二)东杰智能科技集团股份有限公司(向不特定对象发行可转债)
(三)浙江泰福泵业股份有限公司(向不特定对象发行可转债)
科创板上市委2022年第57次审议会议公告
http://kcb.sse.com.cn/announcement/commiteenotice/index_pdf.shtml?fileId=e22a6f6b2b234cabbb6937d2cbe28a85&type=refund
上海证券交易所科创板上市委员会定于 2022 年 7 月 8 日上午 9 时召开 2022 年第 57 次上市委员会审议会议。现将有关事项公告如下:
(一)广东芳源新材料集团股份有限公司(再融资)
moon8816 - 自此不再重仓一只票。
赞同来自: 纳普 、undertakera
拓普集团:拓普集团关于控股股东部分股份质押的公告要发债了,可惜已经涨的飞起,要不然真可以配一配
http://static.cninfo.com.cn/finalpage/2022-07-01/1213897841.PDF
质押融资资金用途经营投资需要
http://static.cninfo.com.cn/finalpage/2022-07-01/1213897841.PDF
质押融资资金用途经营投资需要
http://www.csrc.gov.cn/csrc/c105898/c4046761/content.shtml
中国证券监督管理委员会第十八届发行审核委员会定于2022年7月4日召开2022年第75次发行审核委员会工作会议。现将参会发审委委员及审核的发行申请人公告如下:
内蒙古大中矿业股份有限公司(可转债)
陕西中天火箭技术股份有限公司(可转债)
http://kcb.sse.com.cn/announcement/commiteenotice/index_pdf.shtml?fileId=db807d46d3574f3a8b48a037b215aafb&type=refund
上海证券交易所科创板上市委员会定于 2022 年 7 月 5 日上午 9 时召开 2022 年第 56 次上市委员会审议会议。现将有关事项公告如下:
(一)湖南长远锂科股份有限公司(再融资)
http://www.csrc.gov.cn/csrc/c105899/c3957658/content.shtml
重庆顺博铝合金股份有限公司(可转债)获通过。
moon8816 - 自此不再重仓一只票。
更新时间2022年6月19日。高含权的内卷被埋,低含权的相对安全。
高价转股价低含权配债,惊险刺激。
关于转债审批进度信息查询:
zjh官网全新版本,查找可转债(再融资)审核进度见以下网址:
http://www.csrc.gov.cn/csrc/bsfw/index.shtml
zjh许可审核进度(含主板):
http://www.csrc.gov.cn/csrc/c105985/zfxxgk_zdgk.shtml
创业板:
创业...
高价转股价低含权配债,惊险刺激。
关于转债审批进度信息查询:
zjh官网全新版本,查找可转债(再融资)审核进度见以下网址:
http://www.csrc.gov.cn/csrc/bsfw/index.shtml
zjh许可审核进度(含主板):
http://www.csrc.gov.cn/csrc/c105985/zfxxgk_zdgk.shtml
创业板:
创业板发行上市审核信息公开网站
http://listing.szse.cn/projectdynamic/refinance/index.html
科创板:
项目动态|上交所科创板股票审核
http://kcb.sse.com.cn/renewal/
http://listing.szse.cn/announcement/commitee/detail/index.html?id=38269
(二)张家港中环海陆高端装备股份有限公司(向不特定对象发行可转债):符合发行条件、上市条件和信息披露要求。
科创板上市委2022年第53次审议会议结果公告
http://kcb.sse.com.cn/announcement/commiteeresult/index_pdf.shtml?fileId=09d6450b9615474d91e749d67d2626dd&type=refund&isType=jggg&type=refund
(一)深圳瑞华泰薄膜科技股份有限公司(再融资):符合发行条件、上市条件和信息披露要求。
http://www.csrc.gov.cn/csrc/c105898/c3848867/content.shtml
中国证券监督管理委员会第十八届发行审核委员会定于2022年6月27日召开2022年第72次发行审核委员会工作会议。现将参会发审委委员及审核的发行申请人公告如下:
重庆顺博铝合金股份有限公司(可转债)
moon8816 - 自此不再重仓一只票。
丰山集团:关于股东部分股份质押的公告早上集合竞价进了,貌似进早了。
http://static.cninfo.com.cn/finalpage/2022-06-21/1213759997.PDF
质押融资资金用途个人融资
赞同来自: wugreat 、moon8816 、milknet 、攒钱之后买点啥 、songchao1199 、更多 »
http://static.sse.com.cn/stock/information/c/202206/e8440976bd6640bca69974d3f3a6c440.pdf
关于同意深圳市深科达智能装备股份有限公司向不特定对象发行可转换公司债券注册的批复
http://static.sse.com.cn/stock/information/c/202206/6238167d294c4d8588a98faea6de5b54.pdf
http://kcb.sse.com.cn/announcement/commiteenotice/index_pdf.shtml?fileId=760b816173b34c1cb7c9c3b4f0c0f31e&type=refund
上海证券交易所科创板上市委员会定于 2022 年 6 月 24 日上午 9 时召开 2022 年第 53 次上市委员会审议会议。现将有关事项公告如下:
(一)深圳瑞华泰薄膜科技股份有限公司(再融资)
创业板上市委2022年第35次审议会议公告
http://listing.szse.cn/announcement/commitee/detail/index.html?id=37690
深圳证券交易所创业板上市委员会定于 2022 年 6 月 24 日召开 2022 年第 35 次上市委员会审议会议。现将有关事项公告如下:
(二)张家港中环海陆高端装备股份有限公司(向不特定对象发行可转债)
科创板上市委2022年第50次审议会议结果公告
http://kcb.sse.com.cn/announcement/commiteeresult/index_pdf.shtml?fileId=a9aded74443848c183e87cc27d37c43c&type=refund&isType=jggg&type=refund
(一)上海新致软件股份有限公司(再融资):符合发行条件、上市条件和信息披露要求。
创业板上市委2022年第34次审议会议结果公告
http://listing.szse.cn/announcement/commitee/detail/index.html?id=37711
(二)深圳市崧盛电子股份有限公司(向不特定对象发行可转债):符合发行条件、上市条件和信息披露要求。
赞同来自: 夜路沙冷 、紫水瓶 、wugreat 、ttthhh
考虑到新规后沪市一手党骚操作可能取消(也可能理解有误),届时本帖不会再更新。
建议大家以jsl待发转债页面的数据为主,如数据有误请向站方提出。
新规出台后,个人感想一度写了很多最终还是删了,适应规则才是大事。
关于转债审批进度信息查询:
zjh官网全新版本,查找可转债(再融资)审核进度见以下网址:
http://www.csrc.gov.cn/csrc/bsfw/index.shtml
zjh许可审核进度(含主板):
http://www.csrc.gov.cn/csrc/c105985/zfxxgk_zdgk.shtml
创业板:
创业板发行上市审核信息公开网站
http://listing.szse.cn/projectdynamic/refinance/index.html
科创板:
项目动态|上交所科创板股票审核
http://kcb.sse.com.cn/renewal/
富春染织:富春染织关于持股5%以上股东部分股份质押的公告要发行可转债了。
http://static.cninfo.com.cn/finalpage/2022-06-17/1213730905.PDF
质押融资资金用途债权类投资
瑞鹄模具:关于控股股东股权质押的公告
http://static.cninfo.com.cn/finalpage/2022-06-17/1213732895.PDF
质押用途提供担保
http://www.sse.com.cn/disclosure/announcement/general/c/c_20220617_5703909.shtml
上海证券交易所关于可转换公司债券适当性管理相关事项的通知
http://www.sse.com.cn/lawandrules/sselawsrules/bond/trading/currency/c/c_20220617_5703923.shtml
关于就《深圳证券交易所可转换公司债券交易实施细则》公开征求意见的通知
http://www.szse.cn/lawrules/publicadvice/t20220617_593970.html
深圳证券交易所关于可转换公司债券适当性管理相关事项的通知
http://www.szse.cn/lawrules/rule/trade/current/t20220617_593971.html
赞同来自: 青火 、宁不烦 、moon8816 、逍遥chen 、zsp950更多 »
http://static.cninfo.com.cn/finalpage/2022-06-17/1213730905.PDF
质押融资资金用途债权类投资
瑞鹄模具:关于控股股东股权质押的公告
http://static.cninfo.com.cn/finalpage/2022-06-17/1213732895.PDF
质押用途提供担保
http://www.csrc.gov.cn/csrc/c105899/c3662544/content.shtml
(二)四川湖山电器股份有限公司(首发)未通过。
http://listing.szse.cn/announcement/commitee/detail/index.html?id=37520
(二)北京科蓝软件系统股份有限公司(向不特定对象发行可转债):符合发行条件、上市条件和信息披露要求。
赞同来自: 尘墨色 、攒钱之后买点啥 、nkfish 、bossnk 、ag38315609oo更多 »
http://www.csrc.gov.cn/csrc/c105899/c3585178/content.shtml
(一)江苏嵘泰工业股份有限公司(可转债)获通过。
(二)浙江新中港热电股份有限公司(可转债)获通过。
大家多帮忙检查维护jsl的数据。看jsl数据比看我这里快。
关于转债审批进度信息查询:
zjh官网全新版本,查找可转债(再融资)审核进度见以下网址:
http://www.csrc.gov.cn/csrc/bsfw/index.shtml
zjh许可审核进度(含主板):
http://www.csrc.gov.cn/csrc/c105985/zfxxgk_zdgk.shtml
创业板:
创业板发行上市审核信息公开网站
http://listing.szse.cn/projectdynamic/refinance/index.html
科创板:
项目动态|上交所科创板股票审核
http://kcb.sse.com.cn/renewal/
关于同意常州银河世纪微电子股份有限公司向不特定对象发行可转换公司债券注册的批复
http://static.sse.com.cn/stock/information/c/202206/ceb4038bcc2d437abbceac61dc044f08.pdf
科创板上市委2022年第50次审议会议公告
http://kcb.sse.com.cn/announcement/commiteenotice/index_pdf.shtml?fileId=8e07c06c9d6e4c27886922e7b4aceabb&type=refund
上海证券交易所科创板上市委员会定于 2022 年 6 月 17 日上午 9 时召开 2022 年第 50 次上市委员会审议会议。现将有关事项公告如下:
(一)上海新致软件股份有限公司(再融资)
创业板上市委2022年第34次审议会议公告
http://listing.szse.cn/announcement/commitee/detail/index.html?id=37364
深圳证券交易所创业板上市委员会定于 2022 年 6 月 17 日召开 2022 年第 34 次上市委员会审议会议。现将有关事项公告如下:
(二)深圳市崧盛电子股份有限公司(向不特定对象发行可转债)
赞同来自: luckzpz
大股东浙江上三高速公路有限公司在前一个浙商转债发行时,没有全额认购可转债。
浙商证券:浙商证券股份有限公司公开发行可转换公司债券发行公告
http://static.cninfo.com.cn/finalpage/2022-06-10/1213660838.PDF
浙商证券:浙商证券股份有限公司公开发行可转换公司债券募集说明书
http://static.cninfo.com.cn/finalpage/2022-06-10/1213660845.PDF
(八)公司持股 5%以上股东以及董事、监事、高级管理人员对参与本次可转债认购的相关承诺
浙商证券:可转换公司债券上市公告书
http://static.cninfo.com.cn/finalpage/2019-03-26/1205937766.PDF
第十八届发审委2022年第67次工作会议公告_中国证券监督管理委员会
http://www.csrc.gov.cn/csrc/c105898/c3483294/content.shtml
中国证券监督管理委员会第十八届发行审核委员会定于2022年6月13日召开2022年第67次发行审核委员会工作会议。现将参会发审委委员及审核的发行申请人公告如下:
江苏嵘泰工业股份有限公司(可转债)
浙江新中港热电股份有限公司(可转债)
关于同意上海海优威新材料股份有限公司向不特定对象发行可转换公司债券注册的批复
http://static.sse.com.cn/stock/information/c/202206/9c1eb22ec89a4a25b30491a78a6b5a4e.pdf
http://listing.szse.cn/announcement/commitee/detail/index.html?id=37280
深圳证券交易所创业板上市委员会定于 2022 年 6 月 15 日召开 2022 年第 33 次上市委员会审议会议。现将有关事项公告如下:
(二)北京科蓝软件系统股份有限公司(向不特定对象发行可转债)
pppppp
- +---++--+-+++++++++++
赞同来自: landandwater
批文落款4月20日、4月24日,卡一个多月才给批文。服不服,
关于同意深圳市道通科技股份有限公司向不特定对象发行可转换公司债券注册的批复
http://static.sse.com.cn/stock/information/c/202206/857a88fae93148f2949165b558751aad.pdf
关于同意株洲华锐精密工具股份有限公司向不特定对象发行可转换公司债券注册的批复
http://...
不服,下面的环节,再卡;
宁不烦
- But to make money they didn't have and didn't need, they risked what they did have and what they did need. That is just foolish.
赞同来自: landandwater
批文落款4月20日、4月24日,卡一个多月才给批文。关于同意深圳市道通科技股份有限公司向不特定对象发行可转换公司债券注册的批复http://static.sse.com.cn/stock/information/c/202206/857a88fae93148f2949165b558751aad.pdf关于同意株洲华锐精密工具股份有限公司向不特定对象发行可转换公司债券注册的批复http://sta...这就是官哪!
赞同来自: wugreat 、landandwater 、nkfish
关于同意深圳市道通科技股份有限公司向不特定对象发行可转换公司债券注册的批复
http://static.sse.com.cn/stock/information/c/202206/857a88fae93148f2949165b558751aad.pdf
关于同意株洲华锐精密工具股份有限公司向不特定对象发行可转换公司债券注册的批复
http://static.sse.com.cn/stock/information/c/202206/4cfdfc02e914452181dbf4ec592d0ebb.pdf
http://www.csrc.gov.cn/csrc/c105899/c3399838/content.shtml
厦门松霖科技股份有限公司(可转债)获通过。
关于同意九强生物再融资注册的批复
http://listing.szse.cn/announcement/regresult/detail/index.html?id=37116
预计六月中下旬可转债发行迎来高峰。
关于转债审批进度信息查询:
zjh官网全新版本,查找可转债(再融资)审核进度见以下网址:
http://www.csrc.gov.cn/csrc/bsfw/index.shtml
zjh许可审核进度(含主板):
http://www.csrc.gov.cn/csrc/c105985/zfxxgk_zdgk.shtml
创业板:
创业板发行上市审核信息公开网站
http://listing.szse.cn/projectdynamic/refinance/index.html
科创板:
项目动态|上交所科创板股票审核
http://kcb.sse.com.cn/renewal/
http://www.csrc.gov.cn/csrc/c105898/c3258195/content.shtml
中国证券监督管理委员会第十八届发行审核委员会定于2022年6月6日召开2022年第64次发行审核委员会工作会议。现将参会发审委委员及审核的发行申请人公告如下:
厦门松霖科技股份有限公司(可转债)
第十八届发审委2022年第63次会议审核结果公告_中国证券监督管理委员会
http://www.csrc.gov.cn/csrc/c105899/c3259112/content.shtml
(二)中健康桥医药集团股份有限公司(首发)未通过。
赞同来自: nkfish
http://www.sse.com.cn/disclosure/bond/announcement/exchangeable/c/new/2022-06-02/132018_20220602_1_b7Q8DtGa.pdf
中国长江三峡集团有限公司2022年面向专业投资者公开发行绿色科技创新可交换公司债券(第一期)发行结果公告
http://www.sse.com.cn/disclosure/bond/announcement/exchangeable/c/new/2022-06-02/132026_20220602_1_yDRq0hbs.pdf
赞同来自: 朗朗晴天郝阳茅 、nkfish 、pppppp 、吉吉木
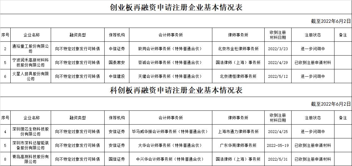
(截至20220531)
未获zjh批文、未通过交易所审核。
第十八届发审委2022年第61次会议审核结果公告
http://www.csrc.gov.cn/csrc/c105899/c3183649/content.shtml
(一)山东益生种畜禽股份有限公司(可转债)未通过。
科创板上市委2022年第15次审议会议结果公告
http://kcb.sse.com.cn/announcement/commiteeresult/index_pdf.shtml?fileId=92564f040f0b436aa33695e393185188&type=refund&isType=jggg&type=refund
(二)北京博睿宏远数据科技股份有限公司(再融资):不符合发行条件、上市条件和信息披露要求。
第十八届发审委2022年第14次会议审核结果公告
http://www.csrc.gov.cn/csrc/c105899/c1900422/content.shtml
(二)宁波长鸿高分子科技股份有限公司(可转债)未获通过。
第十八届发审委2022年第9次会议审核结果公告
http://www.csrc.gov.cn/csrc/c105899/c1786060/content.shtml
(一)龙元建设股份有限公司(可转债)未获通过。
第十八届发审委2021年第45次会议审核结果公告
http://www.csrc.gov.cn/csrc/c105899/cd4b1cb4da0ff41c8a60de78656561d5a/content.shtml
(二)山东华泰纸业股份有限公司(可转债)未获通过。
第十八届发审委2021年第32次会议审核结果公告
http://www.csrc.gov.cn/csrc/c105899/c5175c3f094e54e03ac2ab55d441915bd/content.shtml
(一)广汇能源股份有限公司(可转债)未获通过。
第十八届发审委2019年第157次会议审核结果公告
http://www.csrc.gov.cn/csrc/c105899/c1009823/content.shtml
温州宏丰电工合金股份有限公司(可转债)未通过。
温州宏丰:关于向不特定对象发行可转换公司债券申请获中国证监会同意注册的公告
http://static.cninfo.com.cn/finalpage/2022-01-14/1212191915.PDF
温州宏丰:向不特定对象发行可转换公司债券发行公告
http://static.cninfo.com.cn/finalpage/2022-03-11/1212540753.PDF
第十八届发审委2019年第148次会议审核结果公告
http://www.csrc.gov.cn/csrc/c105899/c1009835/content.shtml
(五)博敏电子股份有限公司(可转债)未通过。
第十八届发审委2019年第92次会议审核结果公告
http://www.csrc.gov.cn/csrc/c105899/c1009923/content.shtml
(一)东方日升新能源股份有限公司(可转债)未通过。
东方日升:关于向不特定对象发行可转换公司债券申请获得中国证券监督管理委员会同意注册批复的公告
http://static.cninfo.com.cn/finalpage/2020-12-30/1209023208.PDF
东方日升:创业板向不特定对象发行可转换公司债券发行公告
http://static.cninfo.com.cn/finalpage/2021-01-20/1209142524.PDF
东方日升:创业板向不特定对象发行可转换公司债券中止上市公告
http://static.cninfo.com.cn/finalpage/2021-02-01/1209224950.PDF
第十七届发审委2018年第115次会议审核结果公告
http://www.csrc.gov.cn/csrc/c105899/c1010215/content.shtml
(二)上海来伊份股份有限公司(可转债)未通过。
第十七届发审委2018年第110次会议审核结果公告
http://www.csrc.gov.cn/csrc/c105899/c1010224/content.shtml
厦门乾照光电股份有限公司(可转债)未通过。
第十七届发审委2018年第69次会议审核结果公告
http://www.csrc.gov.cn/csrc/c105899/c1010297/content.shtml
会稽山绍兴酒股份有限公司(可转债)未通过。
第十七届发审委2018年第12次会议审核结果公告
http://www.csrc.gov.cn/csrc/c105899/c1010393/content.shtml
(二)芜湖顺荣三七互娱网络科技股份有限公司(可转债)未通过。
第十七届发审委2017年第74次会议审核结果公告
http://www.csrc.gov.cn/csrc/c105899/c1010437/content.shtml
惠州亿纬锂能股份有限公司(可转债)未通过。
第十七届发审委2017年第51次会议审核结果公告
http://www.csrc.gov.cn/csrc/c105899/c1010469/content.shtml
(二)浙江海翔药业股份有限公司(可转债)未通过。
第十七届发审委2017年第31次会议审核结果公告
http://www.csrc.gov.cn/csrc/c105899/c1010497/content.shtml
(一)内蒙古蒙草生态环境(集团)股份有限公司(可转债)未通过。
可转债批文到期失效。
久量股份:关于终止向不特定对象发行可转换公司债券事项的公告
http://static.cninfo.com.cn/finalpage/2022-03-01/1212480894.PDF
久量股份:关于向不特定对象发行可转换公司债券申请获得中国证券监督管理委员会同意注册批复的公告
http://static.cninfo.com.cn/finalpage/2021-05-10/1209949426.PDF
赛腾股份:关于公开发行可转换公司债券批复到期的公告
http://static.cninfo.com.cn/finalpage/2022-03-02/1212479007.PDF
赛腾股份:关于公开发行可转换公司债券申请获得中国证监会核准批文的公告
http://static.cninfo.com.cn/finalpage/2021-03-09/1209352218.PDF
永艺股份:关于公开发行可转换公司债券批复到期失效的公告
http://static.cninfo.com.cn/finalpage/2022-02-08/1212318601.PDF
永艺股份:关于公开发行可转换公司债券获得中国证监会核准批复的公告
http://static.cninfo.com.cn/finalpage/2021-02-09/1209258451.PDF
纽威股份:关于公开发行可转换公司债券批复有效期到期终止发行情况说明的公告
http://static.cninfo.com.cn/finalpage/2022-01-12/1212145066.PDF
纽威股份:关于公开发行可转换公司债券申请获得中国证监会核准批文的公告
http://static.cninfo.com.cn/finalpage/2021-01-16/1209113761.PDF
新澳股份:关于公开发行可转换公司债券批复到期的公告
http://static.cninfo.com.cn/finalpage/2021-12-04/1211790441.PDF
新澳股份:关于公开发行可转换公司债券申请获得中国证监会核准批复的公告
http://static.cninfo.com.cn/finalpage/2020-12-12/1208892965.PDF
金麒麟:关于公开发行可转换公司债券批复到期失效的公告
http://static.cninfo.com.cn/finalpage/2021-09-16/1211063877.PDF
金麒麟:关于公开发行可转换公司债券申请获得中国证监会核准的公告
http://static.cninfo.com.cn/finalpage/2020-09-24/1208484907.PDF
嘉化能源:关于公开发行可转换公司债券批复到期失效的公告
http://static.cninfo.com.cn/finalpage/2021-07-30/1210599938.PDF
嘉化能源:关于公开发行可转换公司债券申请获得中国证监会核准批文的公告
http://static.cninfo.com.cn/finalpage/2020-08-05/1208123783.PDF
昆药集团:关于公开发行可转换公司债券批复到期的公告
http://static.cninfo.com.cn/finalpage/2021-06-17/1210253313.PDF
昆药集团:关于公开发行可转换公司债券申请获得中国证监会核准批复的公告
http://static.cninfo.com.cn/finalpage/2020-06-30/1207965887.PDF
大亚圣象:关于公开发行可转换公司债券批复到期失效的公告
http://static.cninfo.com.cn/finalpage/2019-11-23/1207108607.PDF
大亚圣象:关于公开发行A股可转换公司债券申请获得中国证监会核准批复的公告
http://static.cninfo.com.cn/finalpage/2019-06-21/1206374466.PDF
熙菱信息:关于公开发行可转换公司债券批复到期失效的公告
http://static.cninfo.com.cn/finalpage/2019-11-06/1207067148.PDF
熙菱信息:关于公开发行可转换公司债券申请获得中国证监会核准批复的公告
http://static.cninfo.com.cn/finalpage/2019-06-05/1206337247.PDF
香飘飘:关于公开发行可转换公司债券批复有效期、决议有效期到期终止发行情况说明的公告
http://static.cninfo.com.cn/finalpage/2021-06-19/1210292634.PDF
香飘飘:关于公开发行可转换公司债券申请获得中国证券监督管理委员会核准批复的公告
http://static.cninfo.com.cn/finalpage/2019-12-12/1207157554.PDF
天成自控:关于公开发行可转换公司债券批复到期失效的公告
http://static.cninfo.com.cn/finalpage/2019-03-12/1205891800.PDF
天成自控:关于公开发行可转换公司债券申请获得中国证券监督管理委员会核准的公告
http://static.cninfo.com.cn/finalpage/2018-09-27/1205466740.PDF
美晨生态:关于公开发行可转换公司债券批复到期失效的公告
http://static.cninfo.com.cn/finalpage/2019-02-13/1205832930.PDF
美晨生态:关于创业板公开发行可转换公司债券申请获得中国证监会核准批文的公告
http://static.cninfo.com.cn/finalpage/2018-09-11/1205430376.PDF
莱克电气:关于公开发行A股可转换公司债券批复到期失效的公告
http://static.cninfo.com.cn/finalpage/2019-02-13/1205826685.PDF
莱克电气:关于公开发行A股可转换公司债券申请获得中国证监会核准批复的公告
http://static.cninfo.com.cn/finalpage/2018-08-29/1205350370.PDF
大千生态:关于公开发行可转换公司债券批复到期失效的公告
http://static.cninfo.com.cn/finalpage/2018-08-07/1205261652.PDF
大千生态:关于公开发行可转换公司债券申请获得中国证监会核准批复的公告
http://static.cninfo.com.cn/finalpage/2018-03-21/1204495512.PDF
海 利 得:关于公开发行可转换公司债券批复到期失效的公告
http://static.cninfo.com.cn/finalpage/2018-06-27/1205094501.PDF
海 利 得:关于公开发行可转换公司债券申请获中国证券监督管理委员会核准的公告
http://static.cninfo.com.cn/finalpage/2018-01-11/1204319137.PDF
皇氏集团:关于终止公司公开发行可转换公司债券的公告
http://static.cninfo.com.cn/finalpage/2018-06-05/1205033797.PDF
皇氏集团:关于公开发行可转换公司债券申请获得中国证监会核准批复的公告
http://static.cninfo.com.cn/finalpage/2017-12-22/1204247379.PDF
交通银行:关于公开发行A股可转换公司债券申请获中国证券监督管理委员会核准的公告
本公司今日收到中国证券监督管理委员会(简称“中国证监会”)出具的《关于核准交通银行股份有限公司公开发行可转换公司债券的批复》(证监许可〔2018〕2162 号),……,该批复自核准发行之日起 6 个月内有效。
http://static.cninfo.com.cn/finalpage/2018-12-28/1205695857.PDF
公开发行可交换债批文到期失效(部分)
上海电气:关于取消发行可交换公司债券公告
http://static.cninfo.com.cn/finalpage/2018-08-31/1205363029.PDF
上海电气:关于公开发行可交换公司债券获得中国证监会核准批复的公告
http://static.cninfo.com.cn/finalpage/2018-03-14/1204472023.PDF
中国石化:关于公司控股股东拟发行可交换公司债券获核准的公告
http://static.cninfo.com.cn/finalpage/2018-07-27/1205232818.PDF
大众交通:关于公开发行可交换公司债券获得中国证监会核准批复的公告
http://static.cninfo.com.cn/finalpage/2017-09-15/1203975774.PDF
中国中车:关于公司控股股东拟发行可交换公司债券获核准的公告
http://static.cninfo.com.cn/finalpage/2016-04-12/1202162598.PDF
公开发行可交换债发行失败(未全额发行除外)
关于取消发行巨化集团有限公司2019年公开发行可交换公司债券(第一期)的公告
http://www.sse.com.cn/disclosure/bond/announcement/exchangeable/c/3533376091444653.pdf
巨化集团有限公司2019年公开发行可交换公司债券(第一期)发行公告
http://www.sse.com.cn/disclosure/bond/announcement/exchangeable/c/3529122697021522.pdf
巨化股份:关于控股股东向合格投资者公开发行可交换公司债券获核准的公告
http://static.cninfo.com.cn/finalpage/2019-03-06/1205876590.PDF
华夏幸福基业控股股份公司2020年公开发行可交换公司债券(第一期)择期重新发行的公告
http://www.sse.com.cn/disclosure/bond/announcement/exchangeable/c/2020-11-13/4026718381906085287116948.pdf
华夏幸福基业控股股份公司2020年公开发行可交换公司债券(第一期)发行公告
http://www.sse.com.cn/disclosure/bond/announcement/exchangeable/c/2020-11-12/4024907754290203815719558.pdf
公开发行可交换债未全额发行
广东省出版集团有限公司公开发行2020年可交换公司债券(第一期)(疫情防控债)发行公告(以此为准)
http://www.sse.com.cn/disclosure/bond/announcement/exchangeable/c/2020-04-27/385404037300332757225029.pdf
公开增发批文到期失效
新泉股份:关于公开增发A股股票批复到期失效的公告
http://static.cninfo.com.cn/finalpage/2019-11-28/1207118249.PDF
新泉股份:关于公开增发A股股票申请获得中国证监会核准批复的公告
http://static.cninfo.com.cn/finalpage/2019-06-12/1206348030.PDF
赞同来自: 懒人养花
第十八届发审委2022年第61次会议审核结果公告_中国证券监督管理委员会
http://www.csrc.gov.cn/csrc/c105899/c3183649/content.shtml
一、审核结果
(一)山东益生种畜禽股份有限公司(可转债)未通过。
(二)浙江伟明环保股份有限公司(可转债)获通过。
二、发审委会议提出询问的主要问题
(一)山东益生种畜禽股份有限公司
请发行人代表:(1)说明发行人2021年度三项费用是否及时完整入账,是否存在本属于2021年度费用未计入或计入次年的情形;(2)说明2021年年报减值测试未对种鸡相关生产性生物资产计提资产减值是否谨慎;(3)测算按种蛋归集生产成本的情况下,对2021年度生产成本的影响,是否对2021年度经营业绩构成重大不利影响;(4)结合宝泉岭农牧25.55%股权的减值测试情况,说明相关销售均价等关键参数是否与实际情况相符,未计提资产减值是否谨慎;(5)结合2021年四季度和2022年一季度业绩下滑情况,说明行业经营环境和市场需求是否存在现实或可预见的重大不利变化,相关不利因素是否已消除。请保荐代表人说明核查过程、依据,并发表明确意见。
(二)浙江伟明环保股份有限公司
无。
赞同来自: wugreat
抢配高含权转债逐步演变成抢配低发行规模转债。
jsl部分发行规模未更新。
关于转债审批进度信息查询:
zjh官网全新版本,查找可转债(再融资)审核进度见以下网址:
http://www.csrc.gov.cn/csrc/bsfw/index.shtml
zjh许可审核进度(含主板):
http://www.csrc.gov.cn/csrc/c105985/zfxxgk_zdgk.shtml
创业板:
创业板发行上市审核信息公开网站
http://listing.szse.cn/projectdynamic/refinance/index.html
科创板:
项目动态|上交所科创板股票审核
http://kcb.sse.com.cn/renewal/
http://kcb.sse.com.cn/announcement/commiteeresult/index_pdf.shtml?fileId=194f271348c34915abb24954aaa5c933&type=refund&isType=jggg&type=refund
(一)青岛高测科技股份有限公司(再融资):符合发行条件、上市条件和信息披露要求。
创业板上市委2022年第29次审议会议结果公告
http://listing.szse.cn/announcement/commitee/detail/index.html?id=36768
(二)宁波博汇化工科技股份有限公司(向不特定对象发行可转债):符合发行条件、上市条件和信息披露要求。
Edge
Chrome
Firefox
























































京公网安备 11010802031449号