谁来给我描述一下自带债转股功能的上市公司可转债最后是怎么违约的?
讲一下流程看。
我先抛砖迎玉一下,
第一步是不是要先退市?
冰川快车 - 醉卧股场君莫笑,古来征战几人回
赞同来自: 逍遥chen 、海浪9999 、青火 、kingsonhero 、darksage 、更多 »
1、股票提示退市风险;
2、股票退市整理期;
3、股票退市;
4、转债停盘;
5、公司破产重整;
6、普通债权转股权;
7、可转债转股票。
第1步是转债离场的最后机会,但是届时转债的价格可能只有10、20元。
第7步充满变数,是“未曾到达过的地方”。
转债自带转股权,可是股票退市,没有交易和交易价格,转股权变得毫无价值,在破产重整中,普通债权去除清偿部分,其余会定价转股,而且定价虚高,转得的股票价值剩余十不足一,而且转债转股价和债权转股价之间如何处理也是未知数。
违约可转债只剩小额钢兑一条出路。
pppppp
- +---++--+-+++++++++++
赞同来自: 小甜果 、cile 、matian001 、丽丽的最爱 、xineric更多 »
鸿达兴业崩了
本人持有一部分转债;
但一贯冰冷的我,除了骂自己sb之外,持仓的转债只能做坏账计提了;
鸿达转债的定价现在需要直接对标亚药转债,66.666;
亚药出冻结公告,再不断出拍卖公告,股价大概打6折;
鸿达如果步亚药的后尘,估计也要这个折扣,估摸2块以下了;
现在,只能骂骂大股东,没钱瞎搞什么投资,害人可能还害己;
这就是投资低价转债较大忧虑的实际体现,低价较大可能是有许多雷没爆;
关键,这些雷都是子母雷,连环套雷,tm炸个没完;
yygg011 - 为持续跑赢M2而奋斗
赞同来自: 总是人生Guang 、xineric 、我是阿冰 、积少成多66 、hzy7413 、更多 »
2. 5年久期以上的转债,基于一锤子买卖正股凭实力3年内干退市,转债变劣等债券,回售,到期等条款形同虚设,后2年是否破产看运气。
3. 华晨带了个好头,从债券发行到破产可以在一年内完成,此等楷模必开创赖账之先河,只是不知破产到退市的进程需要多久,用脚指头想了想应该用不了3年。
4. 海航也带了个另类的好头,树立了集团破产拖上市公司一同破产的新楷模,真正实现了万众创新,愚以为此类典型将会更多效仿,毕竟自己的儿子不是替别人养的,除非自己有能力逃废债换张皮重新来过,如果不行肯定是一起死。
至于其他情形各位自行脑补吧,其实还有很多,只是如果大家已经都能接受3和4项的话,其他的形式也就不重要了。实际上不必等到退市,股价下到1元左右,流动性就基本上支持不了大规模的转股了。
赞同来自: 熊爸 、为锅呼盘 、袁大敏 、chaoyuan 、飞鸟的踪迹 、 、 、 、 、 、 、 、 、 、 、 、 、 、 、 、 、 、 、 、 、 、 、 、 、 、 、 、 、 、 、 、 、 、更多 »
转债要违约必须同时满足两个条件:
1、股票退市。
2、退市后资不抵债。
只要没有退市,上市公司就有机会把一大笔债务变成股本,转股不仅是解决转债的还款问题,同时资产负债表就能得到极大的改善,为其他债务的解决提供有利的条件。任何神经正常的股东和债权人都不会放弃这个机会。
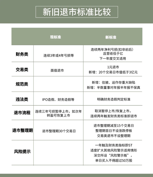
根据退市新规的标准,现有转债没有一家符合财务类退市标准,规范类标准目前也没看到,事实上这两类标准退市的从整个A股来看,概率也是低于1%。最有可能出现的是面值退市标准,正股价格太接近1元底线,可能出现下修转股价打压正股价格的死循环。从这一点来看,正股价格在3元以下的14只转债理论上存在退市而无法转股的风险。理论要变成现实需要股价继续下跌,没有任何利好,股东彻底放弃治疗。
发行转债的上市公司退市,并不必然违约。投资人只是转股后存在无法变现或大幅折价的可能,少了一个手段。转债发行人仍然有偿债义务,除非资不低债才会造成违约。大家看看这14家正股价格在3元以下的转债,经营现金流如何,资产负债率是多少,有没有可能存在严重的财务造假就行了。
以我个人的阅历,A股历史上能同时满足这两个条件的公司只有一家:长生生物。极短的时间内退市,股东没有努力的机会,而且退市后资不抵债。但是长生生物没有发行转债。
现在的转债中,有违约可能的只有维格转债。其他像搜特海印洪涛这种,苟延残喘还可以很久,解决转债的可能远大于违约,除非再曝出财务造假。但是这种公司因为陷入纠纷的可能性很大,审计单位会特别小心,造假的可能性反而更小。
转债是加了保险的A股,如果担心转债的风险,那A股的风险是转债的100倍。
不对,
有点片面
毕竟形势变了
现在变成了具体个股具体可转债具体分析的地步
不是一锅端一刀切的了
而且以后小股票的可转债,折价是正常的
现在因为流动性缺失,变成了折上折
那我也说一点我理解的这方面转债问题
现今的转债条例是套用以前的方案,如转债存续期是6年
但现今的股票退市制度,退市只需要2-3年
这本身就有一个理念冲突不配套的问题存在
即:证监会既想淘汰垃圾股又想让中小企业做大做强
但:中小企业又是最容易哗变成垃圾股的
得出结论:注册制下的中小企业,至少在转债持有人责权利不匹配的情形下,应该折价,而且是大大折价,随着时间推移收拢折价
改变现状:证监会必须对可转债条款进行变革,适应形势,让可转债和股票的权利对等,才能使这一社会融资渠道发挥应有作用。
赞同来自: clinfon 、你猜再猜 、麦啃溪邃 、yemu 、ltzh 、 、 、 、 、 、 、 、更多 »
赞同来自: 熊爸 、huwenyan 、yqkyqk 、hzy7413 、栗子先生没得猫 、 、 、 、 、 、 、 、 、 、 、 、 、 、更多 »
发个美股垃圾债和可转债违约概率的参考图(从和讯网上截图的)。
https://imgchr.com/i/yYacFK
从图中可以看到,即使在最为艰难的08、 09年,可转债违约率相比于信用债,概率还是要低很多。两者违约率在09年达到最高,差距可达8倍。
再贴个中美可转债对比的文章,https://m.hexun.com/bond/2020-06-02/201477554.html
对于中美两国可转债的特点,文中总结到,A股转债更强调促转股及投资者保护,而美股转债的债券及博弈属性会更强。
在这种情况下,A股可转债的违约率相比于信用债,我相信还是要低很多的。
用信用债大量违约来套到可转债上不合适。
罔两 - 力求集思录最稳第一。
这个问题现在没有现成的答案,所以只能等着瞧。但是在等着瞧的时间里,资本厌恶风险的特性一定不会买入持有风头浪尖的转债及其股票。
赞同来自: aiplus 、画眉 、集XFD 、hstzlj
400078-大控-600747-大连控股、大显股份,非国资,2019-12-13
400074-海润-600401-海润光伏,2019-7-15
400073-上普-600680-上海普天,央企,退市时有现金选择权
暂未在三板挂牌-002143-印记传媒,2019-11-29
400077-长生-002680-长生生物,2019-11-27
400076-华信控-002018-华信国际,2019-11-1
暂未在三板挂牌-002477-雏鹰农牧,2019-10-16
400072-众和-002070-众和股份,2019-7-9
400075-延迟三板挂牌-000693-华泽钴镍,非国资,2019-7-9,
赞同来自: Syphurith 、huwenyan 、小日月 、Penny 、likillerli 、 、 、 、 、 、 、 、 、 、 、 、 、更多 »
(1)公司财务开始恶化,融资困难,台面还勉强维持着没违约,可转债没有进入回售期,这时转债投资人最被动,下调转股价也很难。转债投资者只能干瞪眼公司的钱还了其他债务,自己站岗冒风险。
(2)可转债进入回售期后,公司财务恶化,公司一定会尽力下调转股价力保,这一阶段可转债投资者最为有利。
(3)公司在可转债进入回售期前已经出现大量实质性违约,这个时候转债也没比纯债好多少,下调转股价意义也不大,唯一可以博弈的是在未来的债务重组中的小额兑付,交易价格肯定大于转股价值和清算价值,过程中大户筹码慢慢倒给散户去博弈小额刚兑,最后散户就是拖时间拼耐心。
当然散户可转债投资者最大的风险是修改交易规则,暂停交易或者限制买入权限,那就两眼一摸黑不好判断结果了。
Edge
Chrome
Firefox



京公网安备 11010802031449号