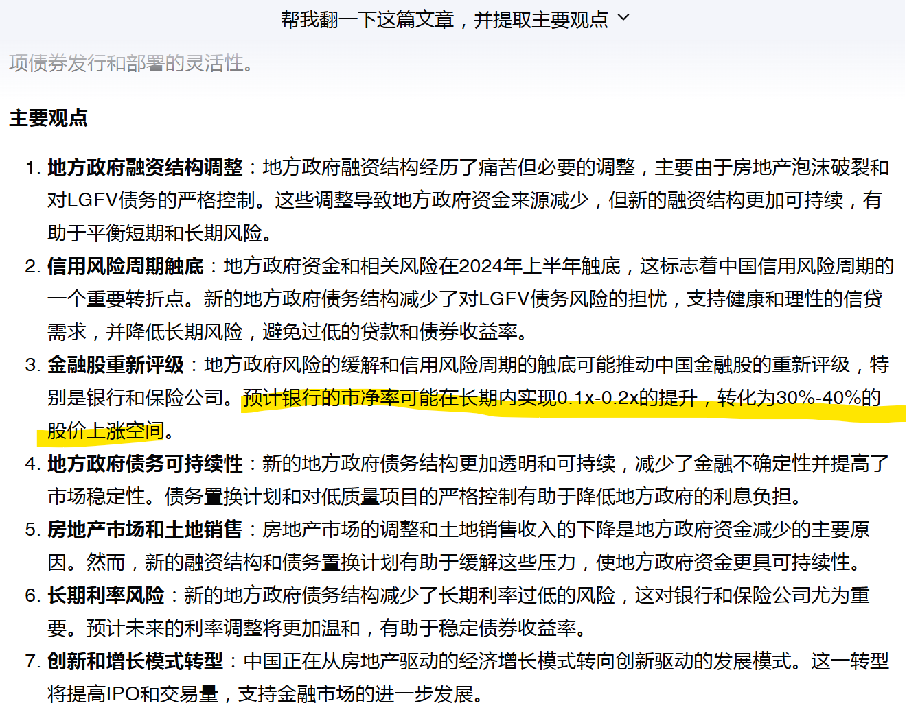
上一轮行业ETF策略算是比较失败的,只能做到跑赢大盘而已。22-23是见证周期力量的两年,我也对自己的“投资生态习性”有了更加深刻的了解。
开这个帖子的目的还是:说服自己。如果做投资决策前不能很好的阐明想法,那就不要做。我也希望能在这里分享一些投资方面的思考。
一些基本参数
规模:百万
偏好:大类资产配置,偏重宏观
配置战略制定周期:季度
涉及资产类别:利率债/国债及相关基金,可转债,指数ETF及对应期权,黄金ETF
收益率目标:10%年化
起始仓位
指数ETF及期权50% 可转债2.2% 债基4%黄金2%
现阶段就突出一个怂字,总体而言,我认为2020年后,重新进入的是1970年代。
开这个帖子的目的还是:说服自己。如果做投资决策前不能很好的阐明想法,那就不要做。我也希望能在这里分享一些投资方面的思考。
一些基本参数
规模:百万
偏好:大类资产配置,偏重宏观
配置战略制定周期:季度
涉及资产类别:利率债/国债及相关基金,可转债,指数ETF及对应期权,黄金ETF
收益率目标:10%年化
起始仓位
指数ETF及期权50% 可转债2.2% 债基4%黄金2%
现阶段就突出一个怂字,总体而言,我认为2020年后,重新进入的是1970年代。
2
赞同来自: apple2019 、horizon668
@tangyin88
周期一般多长?自汇改以来,人民币经历了9 轮升值周期,期间股市大多上涨,升值期内沪深300/恒生指数年化收益中位数分别为29.8%/36.5%。人民币升值周期内有以下规律:1)时间上,每轮周期持续时间平均在半年左右;2)节奏上,A 股和港股上涨起点往往同步或略领先于人民币升值,且在升值过程中股市大多继续上涨,回调幅度均不算大(人民币升值期间沪深300/恒指最大回撤中位数在6.5%/6.0%)。3)市场和行业上,港股相对A 股弹性更大(升值期间年化收益率中位数,下同,恒生指数 vs. 沪深300 37%/30%),成长相对涨幅更高(恒生科技vs. 恒生高股息率 93%/38%),且港股中小盘股表现略好于大盘(恒生指数vs. 恒生综合指数 36%/43%)。
2
@tangyin88
我和合伙人垫付了约 50~100 个的工资和遣散费,24-25 一直在催收前年、去年的款项,勉强算是补上了
咨询服务最多白做,建造制造要先买原材料的,碰到收不回款就死蟹一只了我们人力投入很大的,有外业调查类的工作
我和合伙人垫付了约 50~100 个的工资和遣散费,24-25 一直在催收前年、去年的款项,勉强算是补上了
2
早盘恒科测试年线支撑,忍不住加了点
一个事实是,全球主要央行的降息周期可能已经结束了,即便是老美和老中,未来如果不发生大衰退,估计也很难再有大幅度货币宽松,中国LPR利率自5月调降一次后观望至今
看看美元指数的美日英加瑞瑞,以及欧洲央行:
欧央行最后一次降息 6月5日,持平3次会议
英国最后一次降息 8月7日,持平2次会议
瑞士最后一次降息 6月19日,持平1次会议
瑞典最后一次降息 9月23日,持平1次会议
加拿大后一次降息 10月29日,预计12月持平
日央行 2025年1月加息,预计12月继续加息
虽然货币财政双宽松投资的安全边际正在逐渐消失
但财政力度加强似乎是可以确定的,总体上不利于债;股市无总量行情,要更加注重财政导向;或利好大宗矿产
一个事实是,全球主要央行的降息周期可能已经结束了,即便是老美和老中,未来如果不发生大衰退,估计也很难再有大幅度货币宽松,中国LPR利率自5月调降一次后观望至今
看看美元指数的美日英加瑞瑞,以及欧洲央行:
欧央行最后一次降息 6月5日,持平3次会议
英国最后一次降息 8月7日,持平2次会议
瑞士最后一次降息 6月19日,持平1次会议
瑞典最后一次降息 9月23日,持平1次会议
加拿大后一次降息 10月29日,预计12月持平
日央行 2025年1月加息,预计12月继续加息
虽然货币财政双宽松投资的安全边际正在逐渐消失
但财政力度加强似乎是可以确定的,总体上不利于债;股市无总量行情,要更加注重财政导向;或利好大宗矿产
0
市场情绪好转,美联储降息预期恢复,日本即便加息应该也无法构成如24年8月一般的突然袭击式的冲击,中国VIX降至低位。
开始把考虑期权卖沽换回现货,或者向上移仓。
不得不说恒生科技真的很弱鸡,11月大跌后就没有个像样的反弹,是时候买回来了吗?
开始把考虑期权卖沽换回现货,或者向上移仓。
不得不说恒生科技真的很弱鸡,11月大跌后就没有个像样的反弹,是时候买回来了吗?
0
世界黄金协会发布了 2026年展望
除了通胀反弹看跌外,不论是衰退还是滞胀都看多黄金
DOOM LOOP 是我见过比较夸张的一个词,全球经济放缓 + 冲突的情形下,看涨 15~30%
美国浅衰退/滞胀,看涨 5~15%
我觉得戳破对面泡沫,进入所谓 DOOM LOOP 的关键转折点就是咱什么时候实质性对日台下手
其它情形下黄金可能不会有比较好的回报,明年或不如有色和股票
世界黄金协会发布了 2026年展望
除了通胀反弹看跌外,不论是衰退还是滞胀都看多黄金
DOOM LOOP 是我见过比较夸张的一个词,全球经济放缓 + 冲突的情形下,看涨 15~30%
美国浅衰退/滞胀,看涨 5~15%
我觉得戳破对面泡沫,进入所谓 DOOM LOOP 的关键转折点就是咱什么时候实质性对日台下手
其它情形下黄金可能不会有比较好的回报,明年或不如有色和股票
0
@ejgnejf
a港全天弱势,中债也一起跌日债延续跌势,10年期收益率报 1.894,日股却同步大涨,日经今日最高突破 5万点行情还是比较搞笑的日10债收益率升破2可能是一个危险信号,代表美日利差达到 3次重大危机时的水平能细说下三次危机么
3
赞同来自: you123a 、我心安然 、horizon668
a港全天弱势,中债也一起跌
日债延续跌势,10年期收益率报 1.894,日股却同步大涨,日经今日最高突破 5万点
行情还是比较搞笑的
日10债收益率升破2可能是一个危险信号,代表美日利差达到 3次重大危机时的水平
日债延续跌势,10年期收益率报 1.894,日股却同步大涨,日经今日最高突破 5万点
行情还是比较搞笑的
日10债收益率升破2可能是一个危险信号,代表美日利差达到 3次重大危机时的水平
0
昨夜日债大跌,美债也有相当程度的跌幅,与此同时 Sorf利率再度突破 4%
美联储降息扩表、换人,日央行决议尘埃落定前,估计会时不时爆发或大或小的流动性冲击,市场延续高位高波动震荡
感觉击鼓传花的鼓点声越来越密了
如果不出现真正的危机,我估计11月测试出的3800点是A股比较坚实的底部,继续以卖沽的方式呆在市场里,但要时刻准备跑路
美联储降息扩表、换人,日央行决议尘埃落定前,估计会时不时爆发或大或小的流动性冲击,市场延续高位高波动震荡
感觉击鼓传花的鼓点声越来越密了
如果不出现真正的危机,我估计11月测试出的3800点是A股比较坚实的底部,继续以卖沽的方式呆在市场里,但要时刻准备跑路
1
赞同来自: leesong888
昨夜美联储还是偏鹰派的
纪要公布后,标普500再度逼近6600,后被神秘力量拉回
sofr利率又一次突破利率上限,因流动性紧张,美元指数重回100上方
就看今晚的走势了,全球股、商品牛市是再续辉煌,还是戛然而止?
纪要公布后,标普500再度逼近6600,后被神秘力量拉回
sofr利率又一次突破利率上限,因流动性紧张,美元指数重回100上方
就看今晚的走势了,全球股、商品牛市是再续辉煌,还是戛然而止?
3
赞同来自: neverfailor 、luyisa 、吉吉木
特总大举买入美债:
从八月底到十月初,美国总统特朗普又进行了一轮密集的金融操作。最新公开的政府文件显示,他在这段时间至少买入了八千二百万美元的债券,而且这些投资大多与他的政策方向产生直接或间接的联系。
这些披露来自美国政府伦理办公室。根据相关法律,总统必须按期公开自己的主要财务活动。文件里没有每笔交易的确切金额,而是以区间方式呈现。不过按照区间上限计算,这次购买的债券总额可能超过三亿三千万美元。
文件列出的资产中,大部分是由地方政府发行的市政债。发行主体包括城市、州、县、学区以及其他与公共机构相关的实体。这类债券通常被认为收益稳定、风险较低,也常作为富裕投资者的资产配置工具。
不过更引人关注的是特朗普新增的公司债投资。这些投资覆盖多个行业,其中不少正是因他的政策而受益的领域。例如金融监管放松让银行股与金融债更受追捧,而他的投资组合里的确包括大型华尔街银行发行的债券。
此次购买的公司债来自一系列知名企业。科技板块里有Broadcom、Qualcomm和Meta Platforms。零售行业里有Home Depot和CVS Health。华尔街方面则包括Goldman Sachs、Morgan Stanley以及JPMorgan的债券。
从八月底到十月初,美国总统特朗普又进行了一轮密集的金融操作。最新公开的政府文件显示,他在这段时间至少买入了八千二百万美元的债券,而且这些投资大多与他的政策方向产生直接或间接的联系。
这些披露来自美国政府伦理办公室。根据相关法律,总统必须按期公开自己的主要财务活动。文件里没有每笔交易的确切金额,而是以区间方式呈现。不过按照区间上限计算,这次购买的债券总额可能超过三亿三千万美元。
文件列出的资产中,大部分是由地方政府发行的市政债。发行主体包括城市、州、县、学区以及其他与公共机构相关的实体。这类债券通常被认为收益稳定、风险较低,也常作为富裕投资者的资产配置工具。
不过更引人关注的是特朗普新增的公司债投资。这些投资覆盖多个行业,其中不少正是因他的政策而受益的领域。例如金融监管放松让银行股与金融债更受追捧,而他的投资组合里的确包括大型华尔街银行发行的债券。
此次购买的公司债来自一系列知名企业。科技板块里有Broadcom、Qualcomm和Meta Platforms。零售行业里有Home Depot和CVS Health。华尔街方面则包括Goldman Sachs、Morgan Stanley以及JPMorgan的债券。
3
@ejgnejf
但我现在手上还有很多融资买的恒生科技ETF,买入的主要观点是历次美国降息扩表都会导致外围资产大涨,叠加互联网、AI企业的业绩复苏;这些目前还无法证伪,现在就清仓似乎也不太明智
谨慎观望吧
股市在一波急跌情绪释放后,好像事情风平浪静的过去了;大宗商品看起来也结束了一周的下跌,筑底了我的判断是,10月底到11月初的这段时间,就是未来更大范围危机的预演,它可能年底就爆发,也可能明年后年再爆发,理想的做法是不要持有任何杠杆仓位,即便是期权卖沽,也要确保保证金能够行权接货不爆仓
我觉得现在人们有个信念,就是流动性危机央行一定会救,而且一定能救好,那么问题的关键就是别在央行出手之前被洗出去
对于纯现货持仓的选手来说,流动性危机倒更像是绝佳的加仓时机了
但我现在手上还有很多融资买的恒生科技ETF,买入的主要观点是历次美国降息扩表都会导致外围资产大涨,叠加互联网、AI企业的业绩复苏;这些目前还无法证伪,现在就清仓似乎也不太明智
谨慎观望吧
0
下一个关键时点是美国政府重新开门
老美10月31日sofr利率报 4.22%,远高于降息后的 4.0%基准利率,表明存在流动性问题
与此同时由于政府关门,美国财政部不花钱,导致政府支出大幅降低,10月抽水2000亿美元,效果等同于加息缩表
不好说对A股的影响,但肯定是对黄金、商品有直接的影响,手握上次黄金止盈的钱准备抄底
老美10月31日sofr利率报 4.22%,远高于降息后的 4.0%基准利率,表明存在流动性问题
与此同时由于政府关门,美国财政部不花钱,导致政府支出大幅降低,10月抽水2000亿美元,效果等同于加息缩表
不好说对A股的影响,但肯定是对黄金、商品有直接的影响,手握上次黄金止盈的钱准备抄底
1
赞同来自: franckC
昨天依据波动率控制减仓了黄金9月以来的利润,结果黄金GC马上反弹创新高,多头太猛了
又看到近期比较热门的湖北国资的稿子,我觉得这个黄金吧,是真的跌不下去了,如达里奥所言,中美齐聚“印钱及债务扩张”阶段,共襄盛举啊!
《李殿勋调研国有“三资”管理改革并召开推进会》
《盘活国有“三资” 激活发展“一池春水”》
要进一步深化认识,更加深刻把握“一切国有资源尽可能资产化、一切国有资产尽可能证券化、一切国有资金尽可能杠杆化”三项原则,更加科学运用“能用则用、不用则售、不售则租、能融则融”四种方式,进一步推动全省国有“三资”管理改革取得更大成效。
讲道理要是湖北这套标准推广到长三角这边来,上证和黄金GC10000点不是梦
代价是什么?达老师那个图也画在后面了
又看到近期比较热门的湖北国资的稿子,我觉得这个黄金吧,是真的跌不下去了,如达里奥所言,中美齐聚“印钱及债务扩张”阶段,共襄盛举啊!
《李殿勋调研国有“三资”管理改革并召开推进会》
《盘活国有“三资” 激活发展“一池春水”》
要进一步深化认识,更加深刻把握“一切国有资源尽可能资产化、一切国有资产尽可能证券化、一切国有资金尽可能杠杆化”三项原则,更加科学运用“能用则用、不用则售、不售则租、能融则融”四种方式,进一步推动全省国有“三资”管理改革取得更大成效。
讲道理要是湖北这套标准推广到长三角这边来,上证和黄金GC10000点不是梦
代价是什么?达老师那个图也画在后面了
2
@ejgnejf
如果继续按5%年增控制,四季度估计也是 4.6~4.8% 左右,那么本周会议直接公布什么增量政策的概率也较小,具体内容大概还是要到年底 12月大会或者明年3月的大会
我估计仅靠内生动力,指数创新高的可能性较低,还是得盯住老美
四季度主要做期权卖沽或是比较合适的思路,融资拿着一手ETF亏利息
银行和大金融估计真的只能等央妈财爸救救了,此前分析过,老中的政策目标是GDP5%而非喊得最响的物价指数,所以3季度以来几乎没有什么增量政策今日中国三季度GDP公布,增4.8%;LPR 利率连续5个月按兵不动
效果是“立竿见影”的,房地产数据,青年就业等数据屡创新低,固定资产投资增速同比转负,看看9月份会不会有政策吧,毕竟10月还要开大会,也得为“十五五”提供资金
原本还说要在开大会前买创业板和科创,但这俩已然炒到我不敢买的高度了,估计最后还是去买恒科或者大金融
明...
如果继续按5%年增控制,四季度估计也是 4.6~4.8% 左右,那么本周会议直接公布什么增量政策的概率也较小,具体内容大概还是要到年底 12月大会或者明年3月的大会
我估计仅靠内生动力,指数创新高的可能性较低,还是得盯住老美
四季度主要做期权卖沽或是比较合适的思路,融资拿着一手ETF亏利息
Edge
Chrome
Firefox




















京公网安备 11010802031449号