caifeng2018 - 像珍惜生命一样珍惜本金。
证监会核准中金财富期货的控股股东变更为中金公司(33.150, 0.69, 2.13%),持股比例为100%;同时核准中金财富期货吸收合并中金期货。至此,中金系两家期货公司的整合正式获得监管核准,昨天的公告,这个算不算关联利好?应该算,侧面说明证监会支持中金公司整合资源。
赞同来自: laolii
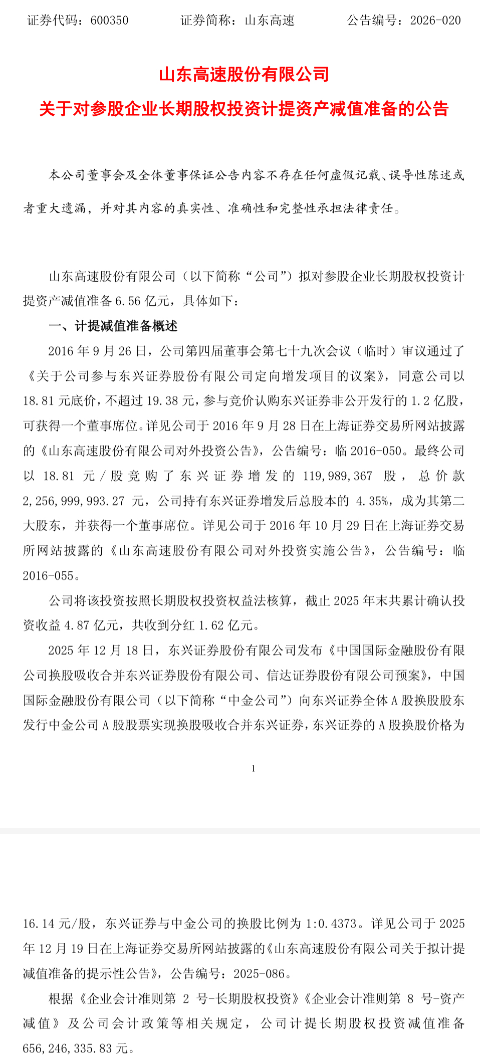
是不是也说明山东高速没赚钱初始投资2256999993.27元,取得119989367股。
投资后东兴证券历次派息0.15、0.15、0.11、0.14、0.17、0.26、0.05、0.102、0.054、0.09、0.076、0.09元/股,合计1.442元/股,山东高速共收到173024667.214元分红。
截止2025年末,账面价值2059859061.21元。
账面价值+分红-投资成本=-24116264.846元。
不考虑货币的时间价值的话,账面上亏了两千多万吧。
caifeng2018 - 像珍惜生命一样珍惜本金。
合并进度不及预期?!———————————————刚才读了中国信达的《公告-有關擬議合併的可能非常重大出售事項及非常重大收購事項》,其中提到:「預期載有⋯⋯召開臨時股東大會通告的通函將於2026年3月31日或之前寄發予股東。」截至目前,在港交所披露易上仍未查询到相关通函,或表明合并进度不及中国信达董事会的预期。是不及预期。我猜测应该是推迟到4月7日至10日之间召开二董。
赞同来自: 又得取名字 、laolii 、caifeng2018
资本市场服务指数和中金A收盘价再创新低,证券公司指数也迎来十一连阴。望着绿意盎然的指数,不由感叹:那种勃勃生机万物竞发的境界,正在眼前!大盘涨的时候券商也跌,跌的时候券商也跌,真没招了。据说公募基金券商股持仓量特别低,缅a的指数没法说。再这样下去我要扛不住了。
赞同来自: 塔塔桔 、标标3603 、积少成多66 、fengqd 、销户保平安 、 、 、 、 、 、 、更多 »
中金年报13、64、118、123、142、420、421页提及了“吸收合并”。13页处总裁致辞称:“积极推进吸收合并东兴证券、信达证券……努力实现‘1+2 >3’的效果。”
东兴年报3、40、62、63、64、76、80、98、130页提及了“吸收合并”。东兴是三傻中唯一在“重要提示”中提及本次交易的。此外,东兴董事会各专门委员会审议本次交易相关议案是在2025.12.16,比另外二傻早一天,不知道为什么。最后,有趣的是东兴的债券因为吸收合并事宜被惠誉国际纳入正面评级观察名单。
信达年报26、39、40、58、59、75、130、225页提及了“吸收合并”(130页的与本次交易并无关系)。26页管理层讨论与分析的话有点惊人:“中金公司吸收合并东兴证券与信达证券等案例陆续落地,航母级券商雏形初现。”难道出了个预案就算“落地”?
赞同来自: laolii
请教一下大家,股东大会后进入调价区间,是重新计算20天有10天低于15%,还是调价区间的第一天开始算,前20个交易日有10天就可以调价?你可以打电话给上市公司问问。我觉得是股东大会之后开始计算20天中10天
赞同来自: caifeng2018
大券商里就数中金净资本最少啦,哪怕是合并后都比不过银河,怎么担得起“世界一流投行”的名号?后面说不定还得并购重组!(图片是前几天截的,最新情况可能略有变动)所以中金推进合并其实是有内生驱动的,信达东兴能进行资本补充。
赞同来自: laolii 、sunpeak 、caifeng2018
可能还没有放弃治疗哈哈哈,哥你别调侃我了,我是真看不明白目前的走势,按理说这个财报还算可以,但是今天的走势确实是有点压抑了,我就不清楚是不是有啥内幕或者说仅仅就是行业整体都被打压状态导致的,不过话说回来,每次类似这种套利,都不是特别顺利,最终结果有好有坏吧,总体不算亏钱手艺
Edge
Chrome
Firefox

























京公网安备 11010802031449号