0
2026年2月3日,嘉实原油LOF场内规模67,247.30万份,新增9,869.88万份,相当于24.19万辆拖拉机申购。
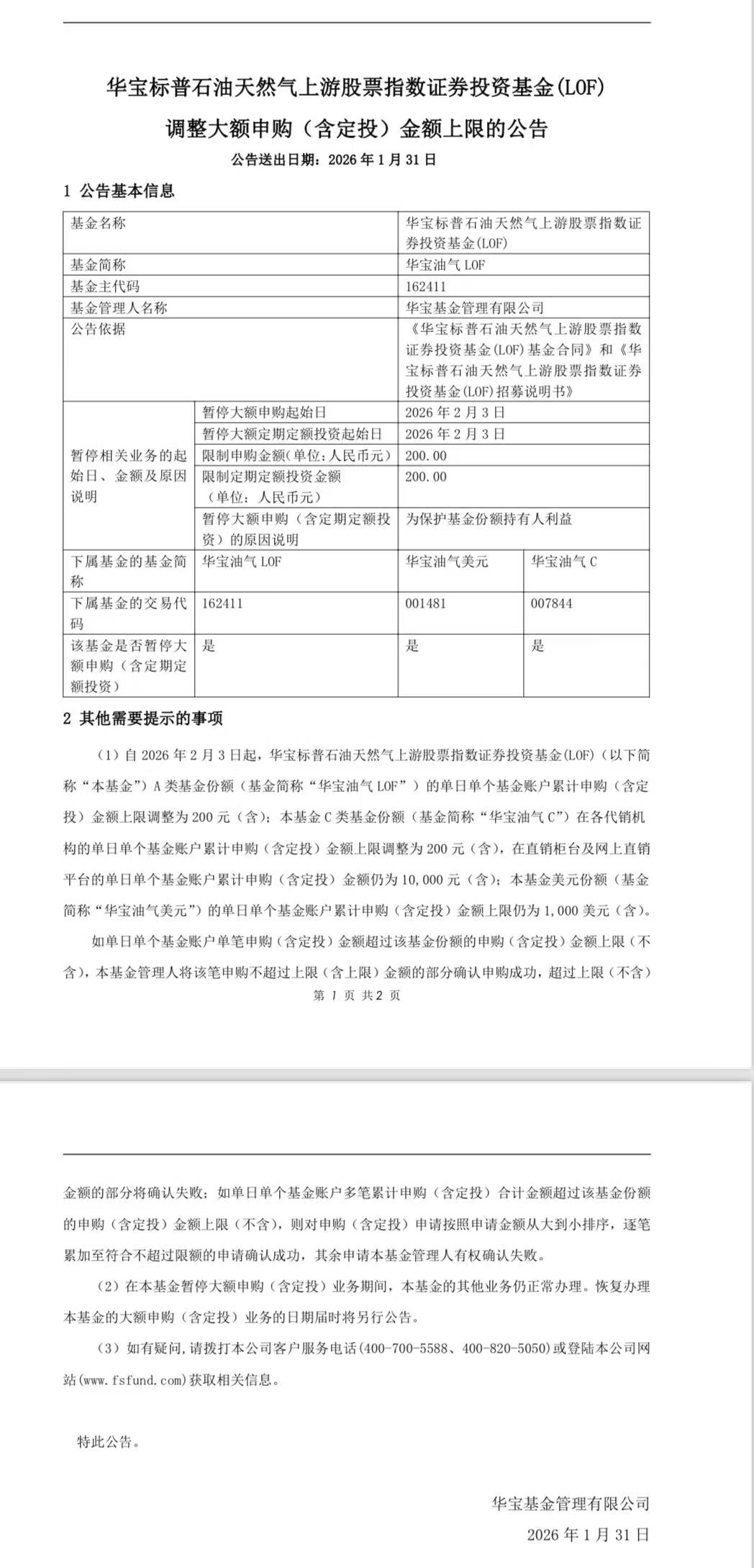
2026年2月3日,华宝油气LOF场内规模150,475.86万份,新增16,198.77万份,相当于21.09万辆拖拉机申购。
2026年2月3日,石油LOF场内规模30,385.08万份,新增508.73万份,相当于21.20万辆拖拉机申购。
2026年2月3日,华宝油气LOF场内规模150,475.86万份,新增16,198.77万份,相当于21.09万辆拖拉机申购。
2026年2月3日,石油LOF场内规模30,385.08万份,新增508.73万份,相当于21.20万辆拖拉机申购。
1
赞同来自: llllpp2016
2026年2月2日,石油基金LOF场内规模16,839.97万份,新增689.39万份,相当于22.98万辆拖拉机申购。
2026年2月2日,嘉实原油LOF场内规模57,377.42万份,新增9,651.43万份,相当于23.31万辆拖拉机申购。
2026年2月2日,华宝油气LOF场内规模134,277.09万份,新增16,002.98万份,相当于20.68万辆拖拉机申购。
2026年2月2日,石油LOF场内规模29,876.35万份,新增15,515.79万份,相当于12.43万辆拖拉机申购。
2026年2月2日,嘉实原油LOF场内规模57,377.42万份,新增9,651.43万份,相当于23.31万辆拖拉机申购。
2026年2月2日,华宝油气LOF场内规模134,277.09万份,新增16,002.98万份,相当于20.68万辆拖拉机申购。
2026年2月2日,石油LOF场内规模29,876.35万份,新增15,515.79万份,相当于12.43万辆拖拉机申购。
4
赞同来自: eetteeea 、xxxxxxyyyyyy 、好奇心135 、阿戒1899
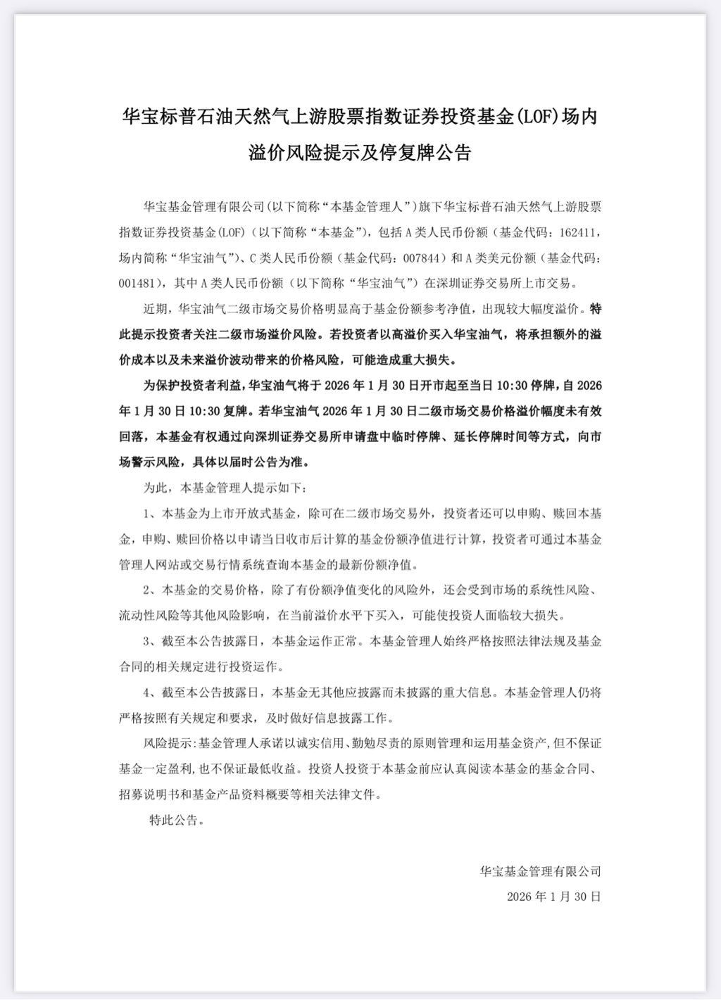
2026年1月30日,石油基金LOF场内规模16,150.58万份,新增464.69万份,相当于15.49万辆拖拉机申购。
2026年1月30日,嘉实原油LOF场内规模47,725.99万份,新增7,279.01万份,相当于17.33万辆拖拉机申购。
2026年1月30日,华宝油气LOF场内规模118,274.11万份,新增10,830.36万份,相当于13.89万辆拖拉机申购。
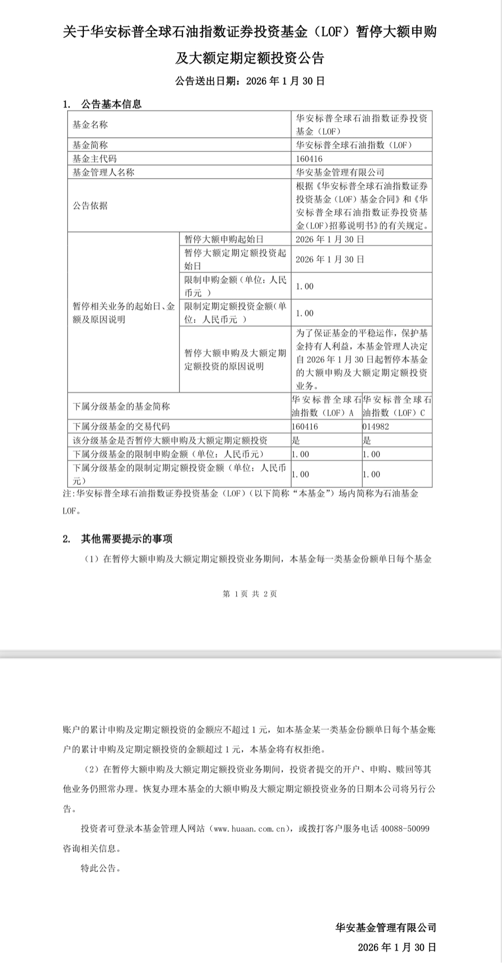
2026年1月30日,石油LOF场内规模14,360.56万份,新增8,451.67万份,相当于6.71万辆拖拉机申购。
2026年1月30日,嘉实原油LOF场内规模47,725.99万份,新增7,279.01万份,相当于17.33万辆拖拉机申购。
2026年1月30日,华宝油气LOF场内规模118,274.11万份,新增10,830.36万份,相当于13.89万辆拖拉机申购。
2026年1月30日,石油LOF场内规模14,360.56万份,新增8,451.67万份,相当于6.71万辆拖拉机申购。
6
赞同来自: zwlsoul 、VictoryChen 、coding 、wugreat 、hannon 、更多 »
2025年12月末,华安基金QDII投资额度23.60亿美元。
南方基金QDII投资额度60.20亿美元。
易方达基金QDII投资额度77.80亿美元。
嘉实基金QDII投资额度42.40亿美元。
广发基金QDII投资额度43.80亿美元。
华宝基金QDII投资额度15.10亿美元。
https://www.safe.gov.cn/safe/2018/0425/16849.html
南方基金QDII投资额度60.20亿美元。
易方达基金QDII投资额度77.80亿美元。
嘉实基金QDII投资额度42.40亿美元。
广发基金QDII投资额度43.80亿美元。
华宝基金QDII投资额度15.10亿美元。
https://www.safe.gov.cn/safe/2018/0425/16849.html
Edge
Chrome
Firefox





























京公网安备 11010802031449号