假如耍流氓不给小额的话,
债权人大会是不是就通不过了?
目前按照重组方投入的资金大概数,
及时给小额能到50000元吗?
或者只有2-3万?
最差的情况是失败了清算退市然后按普通债权兑付两成.
赞同来自: 阿朗 、苏秦 、最光辉的时刻 、追风逐浪 、常思考 、更多 »
关于督促*ST中装(股票代码:002822)在2025年9月15日前
公布公司重整计划的函
致相关监管部门:
我谨代表广大投资者,就*ST中装(股票代码:002822)延迟公布重整计划一事提出正式督促请求。
根据公开信息,"中装转2"的最后一个转股日为2025年9月18日(星期四),自2025年9月19日起,债券持有人将不再享有转股权利。值得注意的是,该债券的最后交易日为2025年9月3日(星期三)。按照证券市场惯例及历史案例,上市公司通常在可转债停止交易后的首个工作日公布重整计划。然而,截至2025年9月13日,*ST中装仍未公布相关重整方案,已逾期9个工作日,此举严重违背市场惯例,损害投资者合法权益。
参考历史案例:
1、正邦科技(002157):最后交易日:2023年8月4日
–重整计划公布日:2023年8月5日
–清偿方案:10万元以下债权全额现金清偿
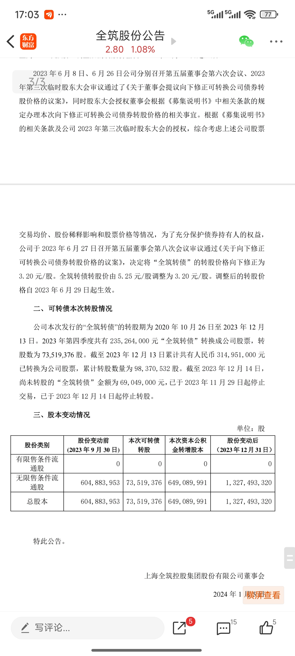
2、全筑股份(603030):最后交易日:2023年11月28日
–重整计划公布日:2023年11月29日
–清偿方案:设置不低于5万元的小额债权全额现金清偿标准
现恳请监管部门:
1.督促*ST中装管理层务必于2025年9月15日前公布完整重整计划;
2.要求方案明确债权调整与受偿的具体细则,特别是可转债持有人的权益安排;
3.加强对公司信息披露的监管,防范内幕交易风险;
4.建立投资者沟通机制,及时回应市场关切。
延迟披露不仅加剧市场不确定性,更可能导致投资者权益受损。我们期待监管部门采取有效措施,维护证券市场秩序和投资者信心。
此致
敬礼!
投资者代表
2025年9月13日
(附:历史案例相关资料)
以下为历史破产重整案例:
1、正邦科技(股票代码:002157)
正邦转债最后交易日:2023 年 8 月 4 日(星期五),最后转股日:2023 年 8 月 18 日(星期五)
2023-08-05日公告正邦科技股份有限公司重整计划(草案)
其他普通债权,每家债权人 10 万元以下(含 10 万元)的部分,以现金形式全额清偿
2、全筑股份(股票代码:603030)
全筑转债最后交易日:2023 年 11 月 28 日(星期二),最后转股日:2023 年 12 月 13 日(星期三)
2023.11.29日公告上海全筑控股集团股份有限公司重整计划(草案)
每户普通债权人的债权在现金清偿小额普通债权金额以下部分(含本数)全额现金清偿(现金清偿小额普通债权金额不低于5万元,将于全筑转债最后转股日之后、根据全筑转债转股情况在进行更新计算的重整计划(草案)中予以明确)。*ST中装(SZ002822) 中装转2(SZ127033)
赞同来自: laolii
还剩最后4天转股期了,公司到现在都不公布重整方案,小额兑付额度,控股股东太TM鸡贼了。公司自24年5月份被债权人东莞铭尚贸易申请破产重整,彼时公司发布的24年一季度财报显示公司资产负债率约63%,远未到资不抵债的地步,25年半年报资产负债率约89%。谁知道东莞铭尚贸易的股东法人庄志贺与中装的一众庄氏大股东是什么关系,必有蹊跷,足以说明控股股东想逃废债,良心大大的坏。肯定是一家子,来一起逃废债,不然这么巧合都姓庄。
赞同来自: kolanta 、lin19911128
公司自24年5月份被债权人东莞铭尚贸易申请破产重整,彼时公司发布的24年一季度财报显示公司资产负债率约63%,远未到资不抵债的地步,25年半年报资产负债率约89%。谁知道东莞铭尚贸易的股东法人庄志贺与中装的一众庄氏大股东是什么关系,必有蹊跷,足以说明控股股东想逃废债,良心大大的坏。
赞同来自: zhenglonggeng 、常思考
这样做有点坏规矩了,不讲行内基本道德了,惹毛了投资人,大家每个账户留一百,然后坚决反对票,大不了鱼死网破都通不过,让他们看看坏规矩的后果。今天给我打电话要我转股,我就说我要7个账户每个留一张转债到时候投反对票
赞同来自: chenxuyi88
请问哪里有公告普通转股价为6元?没公告。但是过往案例中,抵债股价都是市场价的2倍以上。或者是产业投资人成本的5倍以上。
总之,如果没有刚兑,那么持有人最好的选择就是转股,然后择机卖出股票。
气愤归气愤,但不要拿自己的钱开玩笑。
中装公司证券部挨个打电话了,我两户都打了,应该是在挨个通知,我问他们一不拉正股让人主动转股,二不公布小额,到底想干什么,大不了我认赔不要了全投反对票,打电话的小妹说您冷静,我们会上报啥的,巴拉巴拉,感觉他们自己心里明镜一样,就是成心的兄弟,你两户分别多少张?
赞同来自: nkfish
有消息了小额1万,有说5万的公司在观察转股情况最后定,那就得看,重整方案够不够凑到一半的同意票了,
大于5万的抓紧转股吧,1-5万的比较难受,转的多了小额定的能高一些,大家都不转,定的就低
正常来说,刚兑高于自己的持有份额的时候,
转债持有人是不会积极投赞成票的。
要是低于自己的持有份额,投反对票是妥妥的。
赞同来自: chenxuyi88
中装公司证券部挨个打电话了,我两户都打了,应该是在挨个通知,我问他们一不拉正股让人主动转股,二不公布小额,到底想干什么,大不了我认赔不要了全投反对票,打电话的小妹说您冷静,我们会上报啥的,巴拉巴拉,感觉他们自己心里明镜一样,就是成心的极限施压,岭南已经玩过了,到期停止转股,结果10万小额
赞同来自: 热爱我的热爱 、lin19911128 、aji008 、zfengzheng 、财神小子 、更多 »
赞同来自: 我想吃蛇羹 、chenxuyi88 、liang 、laolii
有消息了小额1万,有说5万的公司在观察转股情况最后定,大于5万的抓紧转股吧,1-5万的比较难受,转的多了小额定的能高一些,大家都不转,定的就低这种垃圾公司还是直接退市的好,省得接下来继续在市场,嚯嚯其他人。。
赞同来自: laolii
有消息了小额1万,有说5万的公司在观察转股情况最后定,兄弟,消息可靠不?要是可靠我就先把超过5万的转了。2张两张转,还是提前几天好
大于5万的抓紧转股吧,1-5万的比较难受,转的多了小额定的能高一些,大家都不转,定的就低
赞同来自: zfengzheng 、laolii 、陈华明聪
有消息了小额1万,有说5万的公司在观察转股情况最后定,会不会我转剩5万,他给个50万?
大于5万的抓紧转股吧,1-5万的比较难受,转的多了小额定的能高一些,大家都不转,定的就低
给个准信好操作呀,这个公司太tm的坏了。
赞同来自: lujj3000 、laolii 、fengxubryan
大于5万的抓紧转股吧,1-5万的比较难受,转的多了小额定的能高一些,大家都不转,定的就低
Edge
Chrome
Firefox




京公网安备 11010802031449号