以后实物分红是不是没有了

国九条分红不达标会给个st,对于本来就实物回馈股东的公司来说是不是有影响,个人觉得实物分红也能算是消费的一种吧
0

llj0708

赞同来自:

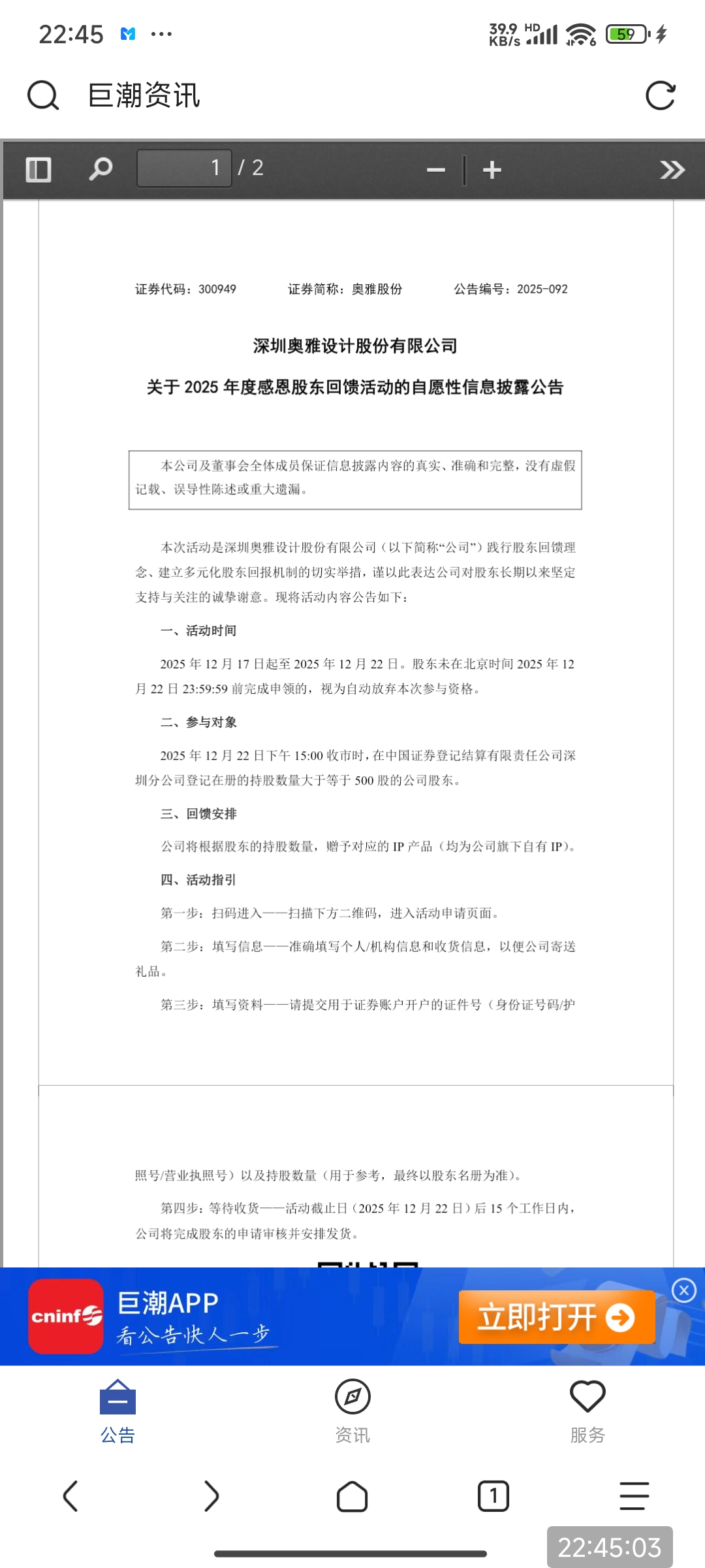
奥雅股份
2025-12-17 22:45 来自湖南 引用
2

t2310178

赞同来自: happysam2018 luckzpz

@大宝爱打新
公告里说只有3200份赠品,但是其实是不是满足条件的都能领到
感觉抽奖都中?
2025-12-16 21:45 来自上海 引用
0

我想吃蛇羹

赞同来自:

@llj0708
今天的快乐,喝点对冲一下
巨亏的一天,实在对冲不了
2025-12-16 14:35 来自湖北 引用
0

llj0708

赞同来自:

@大宝爱打新
公告里说只有3200份赠品,但是其实是不是满足条件的都能领到
基本都是能的,但去年也有看到没领到的
2025-12-16 14:14 来自湖南 引用
0

大宝爱打新

赞同来自:

公告里说只有3200份赠品,但是其实是不是满足条件的都能领到
2025-12-16 14:05 来自江苏 引用
1

llj0708

赞同来自: tianshen1994

今天的快乐,喝点对冲一下
2025-12-16 13:42 来自湖南 引用
0

麦田里的

赞同来自:

@llj0708
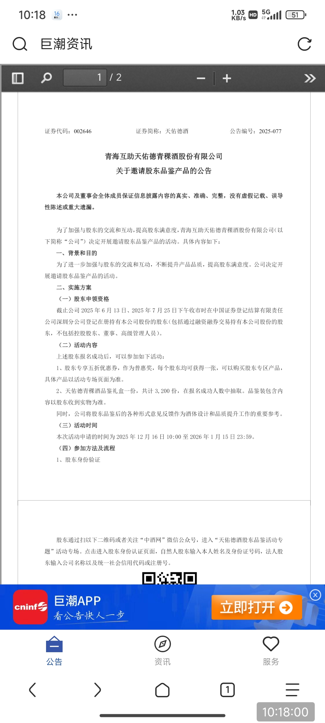
天佑德
是一瓶价值399的流沙雪莉青稞酒,750ml。*,赶紧去领
2025-12-16 11:19 来自江苏 引用
3

llj0708

赞同来自: happysam2018 麦田里的 dvd8878

天佑德
2025-12-16 10:18 来自湖南 引用
3

llj0708

赞同来自: tianshen1994 小猫50128015 麦田里的

海航控股
2025-12-09 09:13 来自湖南 引用
0

joike

赞同来自:

@麦田里的
上市公司算盘打得叮当响,按今天收盘价200/3678=5.4的股息。现在动不动就是一百股五百股。
这个是对存量持有股东免费都发的,已经算比较好的了。比给优惠券的,打折券的,抽奖的卡股东油的好多了。然而我并没有持有。
2025-12-02 09:03 来自上海 引用
0

麦田里的

赞同来自:

@llj0708
千味央厨
上市公司算盘打得叮当响,按今天收盘价200/3678=5.4的股息。现在动不动就是一百股五百股。
2025-12-01 21:15 来自江苏 引用
1

llj0708

赞同来自: xiebaobao

千味央厨
2025-12-01 20:09 来自湖南 引用
0

llj0708

赞同来自:

峨眉山A
2025-11-30 21:40 来自湖南 引用
0

麦田里的

赞同来自:

黄山这个有,和那个祥源那几个一样,离得有些远
2025-11-24 12:24修改 来自江苏 引用
2

llj0708

赞同来自: 麦田里的 ghostius

黄山旅游
2025-11-21 16:55 来自湖南 引用
1

llj0708

赞同来自: 麦田里的

英诺特
2025-11-21 14:46 来自湖南 引用
0

Aalen

赞同来自:

华泰登录不了同花顺
2025-11-18 10:24 来自天津 引用
4

sankeshu

赞同来自: 雷雷达达 xiebaobao 大道之行也 shaolinzh

凡是要抽奖来回馈股东的都是不够有诚意,有些鸡贼的公司
2025-11-18 09:25 来自上海 引用
1

joike

赞同来自: shaolinzh

@shaolinzh
仔细看,只有180个中奖名额!估计是同花顺连同蓝帆想办法:借股东回馈之名,打最低代价广告!
我持有,但不搞了。。。。。。果然是道高一尺魔高一丈
2025-11-18 09:03 来自上海 引用
5

shaolinzh - 谨小慎微 却遇“破清公募债”“中行负油价”

赞同来自: xiebaobao 麦田里的 何处相思 happysam2018 heaven32006更多 »

@joike
为啥都去搞同花顺阿,我感觉上市公司开始想各种办法薅股东羊毛了。拉客户。
仔细看,只有180个中奖名额!估计是同花顺连同蓝帆想办法:借股东回馈之名,打最低代价广告!
2025-11-17 16:21 来自上海 引用
4

joike

赞同来自: 麦田里的 何处相思 happysam2018 shaolinzh

为啥都去搞同花顺阿,我感觉上市公司开始想各种办法薅股东羊毛了。拉客户。
2025-11-17 15:58 来自上海 引用
0

何处相思

赞同来自:

@llj0708
蓝帆医疗
认证截完图就跳到持仓没办法下一步了
2025-11-17 14:43 来自福建 引用
1

llj0708

赞同来自: happysam2018

蓝帆医疗
2025-11-17 14:08 来自湖南 引用
3

llj0708

赞同来自: tianshen1994 麦田里的 alho88

祥源文旅
2025-11-14 13:15 来自湖南 引用
1

llj0708

赞同来自: 夜路沙冷

山东矿机
2025-11-14 13:14 来自湖南 引用
0

lixianghui1982

赞同来自:

@dreamz
华侨城公告给股东送礼。要求是10月30号收盘持有华侨城的股东可以参与,11月8号可以免费到欢乐谷玩。
啊,可惜离欢乐谷太远了,享受不到。
2025-11-05 11:06 来自河北 引用
4

dreamz

赞同来自: honghu3000 llj0708 happysam2018 胖子马

华侨城公告给股东送礼。要求是10月30号收盘持有华侨城的股东可以参与,11月8号可以免费到欢乐谷玩。
2025-11-05 01:04 来自北京 引用
0

自动化交易机器 - ETF Trader

赞同来自:

@llj0708
利亚瑟
抽奖 不一定中
2025-11-04 19:32 来自广东 引用
0

llj0708

赞同来自:

利亚瑟
2025-11-04 13:01 来自湖南 引用
1

llj0708

赞同来自: 夜路沙冷

康冠科技
2025-11-04 13:00 来自湖南 引用
3

dreamz

赞同来自: 麦田里的 happysam2018 llj0708

同花顺股东节抽奖列表:
倍轻松688793 道通科技688208 华致酒行300755 天域生物603717 劲仔食品003000 均胜电子600699 乐惠国际603076 天娱数科002354 源飞宠物001222 诚意药业603811 荣信文化301231 海信家电 000921 安孚科技 603031 邦彦技术 688132 中国平安601318
同花顺app里面搜索“股东节”点进去验证股东即可参加,没有说限制股数,应该都是1股即可的。活动到期时间各有不同,股东节界面中都有公示。活动条件是“持有过”对应股票,今天买明天全卖了应该也可以。
持有1股最佳操作方法:科创板、北交所无需信用账户,T日买入201股,T+1日卖出200股。其他板块需要信用账户,T日普通账户买入100股,T+1日划转1股去信用账户,卖掉99股,然后撤销划转。
2025-10-02 13:44修改 来自北京 引用
0

llj0708

赞同来自:

倍轻松
2025-09-23 08:31 来自湖南 引用
0

llj0708

赞同来自:

天创时尚
2025-09-23 08:30 来自湖南 引用
0

东方龙2014

赞同来自:

一大堆上市公司正在参与2025年同花顺第二届上市公司股东节。
倍轻松只是其中一个。
2025-09-22 21:42 来自浙江 引用
0

llj0708

赞同来自:

寿仙谷
2025-09-22 17:30 来自湖南 引用
0

呜啦啦呜go

赞同来自:

@llj0708
那当时赚100多不跑,现在得多少
持有一股应该是为了保留股东权益用于薅羊毛。
薅羊毛是薅羊毛,炒股票是炒股票,两者出发点不一样,不能看到股票大涨就更改原持股计划,搞不好结果是两头挨打。
2025-09-20 19:23 来自浙江 引用
0

llj0708

赞同来自:

@罗tatan
豪恩一股赚了一百多
那当时赚100多不跑,现在得多少
2025-09-20 15:12 来自湖南 引用
2

罗tatan

赞同来自: happysam2018 llj0708

豪恩一股赚了一百多
2025-09-20 12:33 来自广东 引用
0

半桶水求满

赞同来自:

@llj0708
稳健医疗
太贵了,薅股东羊毛啊
2025-09-19 22:54 来自广东 引用
0

llj0708

赞同来自:

@逛街论坛
这个公告在哪看
巨潮
2025-09-19 15:36 来自移动 引用
2

价值投机合作社

赞同来自: happysam2018 crows0

支持
2025-09-19 15:01 来自移动 引用
0

逛街论坛

赞同来自:

@llj0708
稳健医疗
这个公告在哪看
2025-09-19 14:11 来自广东 引用
0

llj0708

赞同来自:

@sankeshu
这个截止9月16号
关键词没搜出来
2025-09-19 09:28 来自移动 引用
0

sankeshu

赞同来自:

@llj0708
稳健医疗
这个截止9月16号
2025-09-19 09:12 来自上海 引用
1

llj0708

赞同来自: dvd8878

稳健医疗
2025-09-19 08:40 来自湖南 引用
0

积少成多66

赞同来自:

@llj0708
开润股份
股东优惠多少?
2025-09-09 08:01 来自移动 引用
0

llj0708

赞同来自:

开润股份
2025-09-09 07:02 来自湖南 引用
0

llj0708

赞同来自:

四川长虹
2025-09-05 09:53 来自移动 引用
0

llj0708

赞同来自:

乐惠国际
2025-07-30 19:34 来自湖南 引用
1

春天的雪人

赞同来自: 大道之行也

@大道之行也
荣泰健康那个哪位大哥有新消息?
哪款按摩椅?几折?
今抖音给我回复说是可以买一张50代1000的券 买指定这三款 我感觉是圈套
2025-07-29 22:26 来自天津 引用
0

大道之行也 - 晓债主,小赌怡情!

赞同来自:

@进瓦辛格
型号8900AI股东最低价:32800 A70Plus股东最低价:15800 A58Plus股东最低价:8500抖音直播间私信回复
谢谢!
2025-07-29 21:14 来自北京 引用
2

进瓦辛格

赞同来自: happysam2018 大道之行也

@大道之行也
荣泰健康那个哪位大哥有新消息?
哪款按摩椅?几折?
型号8900AI股东最低价:32800

A70Plus股东最低价:15800

A58Plus股东最低价:8500

抖音直播间私信回复
2025-07-29 20:21 来自广东 引用
0

大道之行也 - 晓债主,小赌怡情!

赞同来自:

荣泰健康那个哪位大哥有新消息?
哪款按摩椅?几折?
2025-07-29 17:01 来自北京 引用
1

麦田里的

赞同来自: llj0708

上次那个盖世也收到了,预制的鱿鱼,鱼皮,鱼片,裙带菜等,日期也新鲜。真是良心的公司。
2025-07-29 15:28 来自江苏 引用
0

春天的雪人

赞同来自:

@nannite
荣泰这个太扯淡了 让关注微信 微信又说去抖音公众号 耍人呢
抖音说不知道这个活动....
2025-07-28 01:49 来自天津 引用
0

我遇见了

赞同来自:

@nannite
荣泰这个太扯淡了 让关注微信 微信又说去抖音公众号 耍人呢
叫你去抖音直播间买货呢
2025-07-26 06:09 来自江西 引用
1

nannite

赞同来自: 测试先生

荣泰这个太扯淡了 让关注微信 微信又说去抖音公众号 耍人呢
2025-07-25 23:55 来自陕西 引用
0

goestuan

赞同来自:

@进瓦辛格
@我想吃蛇羹不知道,不和坏人做生意
是半价吗?
2025-07-25 22:08 来自浙江 引用
0

进瓦辛格

赞同来自:

@我想吃蛇羹
不知道,不和坏人做生意
2025-07-25 21:33 来自广东 引用
0

进瓦辛格

赞同来自:

@春天的雪人
能5折买按摩椅吗?
5折的话 买一张!公司毛利率也就30%多
2025-07-25 17:01 来自广东 引用
0

我想吃蛇羹

赞同来自:

@春天的雪人
能5折买按摩椅吗?
不知道,不和坏人做生意
2025-07-25 15:05 来自湖北 引用
0

春天的雪人

赞同来自:

@我想吃蛇羹
这坑爹的公告是广告➕吸粉吧,没一点诚意
能5折买按摩椅吗?
2025-07-25 14:04 来自移动 引用
0

上官铁

赞同来自:

双塔食品的蛋白粉和粉丝有集友要吗,原价78元出。。。我有资格,还没买,用不上
2025-07-25 12:14 来自广东 引用
0

我想吃蛇羹

赞同来自:

@llj0708
荣泰健康
这坑爹的公告是广告➕吸粉吧,没一点诚意
2025-07-25 11:56 来自湖北 引用
1

llj0708

赞同来自: 木奉木奉米唐

荣泰健康
2025-07-25 11:04 来自湖南 引用
0

麦田里的

赞同来自:

1股的盖世短线提示给发货了
2025-07-21 13:06 来自江苏 引用
2

麦田里的

赞同来自: happysam2018 nkfish

一股盖世,还没收到发货短线
2025-07-15 12:21 来自江苏 引用
0

呜啦啦呜go

赞同来自:

@llj0708
双塔食品
怎么感觉像是借股东清库存呀。。。
2025-07-15 10:52 来自浙江 引用
0

llj0708

赞同来自:

双塔食品
2025-07-15 10:07 来自湖南 引用
0

呜啦啦呜go

赞同来自:

@骷髅仙人
蓝牙耳机成本1块多
这么便宜?成本价格的数据来源是?
2025-07-14 01:20 来自浙江 引用
3

骷髅仙人

赞同来自: xinxinghe happysam2018 rnll

@呜啦啦呜go
投资者:2025 年 7 月 4 日至 2025 年 7 月 20 日期间在中国证券登记结算有限责任公司深圳分公司登记在册的公司股东,可以参与本次股东回馈系列活动。请公司明确下,是指7月4日之前就持有,然后到7月20日为止都需要持股不能卖出吗?还是这期间只要有一天是股东就行?豪恩汽电董秘:尊敬的投资者您好,感谢您对本公司的关注。“2025年7月4日至2025年7月20日期间在中国证券登记结算有限...
蓝牙耳机成本1块多
2025-07-11 22:17 来自河南 引用
2

呜啦啦呜go

赞同来自: happysam2018 nannite

@麦田里的
豆包说,送的蓝牙运动耳机,价值在300-500。
有人打电话问了要求7-4—7-20期间都得持股,还有就是100股持股。100股就是7000市值。这个耳机不一定好领
投资者:2025 年 7 月 4 日至 2025 年 7 月 20 日期间在中国证券登记结算有限责任公司深圳分公司登记在册的公司股东,可以参与本次股东回馈系列活动。请公司明确下,是指7月4日之前就持有,然后到7月20日为止都需要持股不能卖出吗?还是这期间只要有一天是股东就行?
豪恩汽电董秘:尊敬的投资者您好,感谢您对本公司的关注。“2025年7月4日至2025年7月20日期间在中国证券登记结算有限责任公司深圳分公司登记在册的公司股东,可以参与本次股东回馈系列活动”,是指只要在此期间内持有过公司股票,按照活动内容上传股东证明资料均可以参与此活动,谢谢。

作者:证券之星财经
链接:https://xueqiu.com/5187193467/341909361
来源:雪球
著作权归作者所有。商业转载请联系作者获得授权,非商业转载请注明出处。
风险提示:本文所提到的观点仅代表个人的意见,所涉及标的不作推荐,据此买卖,风险自负。
2025-07-11 20:16 来自浙江 引用
0

llj0708

赞同来自:

水羊股份
2025-07-08 20:23 来自湖南 引用
0

llj0708

赞同来自:

@进瓦辛格
同样的截图,但是不通过
按汇嘉时代的经验,中登下载截图试试
2025-07-07 20:06 来自湖南 引用
0

进瓦辛格

赞同来自:

@llj0708
通过了,同花顺持仓截图
同样的截图,但是不通过
2025-07-07 19:35 来自广东 引用
0

llj0708

赞同来自:

@耐心等待投资
都是上市公司的实物礼品,无持有股数的要求?
以公告为准
2025-07-07 18:58 来自湖南 引用
0

耐心等待投资

赞同来自:

都是上市公司的实物礼品,无持有股数的要求?
2025-07-07 17:41 来自上海 引用
0

肥铛

赞同来自:

@llj0708
闲鱼折价太多了,应该淘宝三方店更接近市场价
你如果要变现,那确实得参考咸鱼的价格。
2025-07-07 17:23 来自北京 引用
0

llj0708

赞同来自:

@大宝爱打新
不能看公司怎么宣传,价格要以闲鱼为准。我估计能卖150就了不得了
闲鱼折价太多了,应该淘宝三方店更接近市场价
2025-07-07 15:32 来自湖南 引用
2

大宝爱打新

赞同来自: happysam2018 肥铛

@何处相思
说是千元
不能看公司怎么宣传,价格要以闲鱼为准。我估计能卖150就了不得了
2025-07-07 15:28 来自江苏 引用
0

何处相思

赞同来自:

@BinnnZ
谁知道耳机大概值多少钱呢
说是千元
2025-07-07 14:07 来自福建 引用
0

BinnnZ

赞同来自:

谁知道耳机大概值多少钱呢
2025-07-07 11:42 来自移动 引用
0

llj0708

赞同来自:

通过了,同花顺持仓截图
2025-07-07 10:22 来自湖南 引用
8

大宝爱打新

赞同来自: 何处相思 jiandanno1 xlzg gaokui16816888 lt3315 happysam2018 麦田里的 nkfish更多 »

盖世食品,好像今天就能申领了,刚刚试了一下,已经提交了
2025-07-04 21:45 来自江苏 引用
0

llj0708

赞同来自:

盖世食品
2025-07-04 21:01 来自湖南 引用
0

麦田里的

赞同来自:

盖世食品,消暑礼盒,北交所的,还有一股试试给不给我发。
2025-07-04 18:28 来自江苏 引用
2

llj0708

赞同来自: happysam2018 lt3315

豪恩汽电
2025-07-04 09:01 来自湖南 引用
2

伊可伊

赞同来自: iamkhan 何处相思

@大道之行也
豪恩汽电
注意限量提供
2025-07-04 08:19 来自湖北 引用
3

麦田里的

赞同来自: llj0708 happysam2018 sg0511

@罗tatan
送什么呀?
豆包说,送的蓝牙运动耳机,价值在300-500。
有人打电话问了要求7-4—7-20期间都得持股,还有就是100股持股。100股就是7000市值。这个耳机不一定好领
2025-07-03 23:18 来自江苏 引用
0

罗tatan

赞同来自:

@大道之行也
豪恩汽电
送什么呀?
2025-07-03 21:57 来自广东 引用
1

大道之行也 - 晓债主,小赌怡情!

赞同来自: lt3315

豪恩汽电
2025-07-03 16:14 来自北京 引用
1

wxc5269

赞同来自: 大道之行也

@大道之行也
登记时用股东号还是身份证啊?我的1股在信用账户里,用身份证号登记显示信息有误...
用身份证,我的也是放在信用账户,刚才0.99买了门票。你再试试看
2025-07-02 23:25 来自辽宁 引用
2

麦田里的

赞同来自: happysam2018 langdewang

佳禾送的四盒,不错。
2025-07-02 22:05 来自江苏 引用
0

大道之行也 - 晓债主,小赌怡情!

赞同来自:

@llj0708
盈新发展
登记时用股东号还是身份证啊?
我的1股在信用账户里,用身份证号登记显示信息有误...
2025-07-01 14:20 来自北京 引用
0

llj0708

赞同来自:

盈新发展
2025-07-01 12:27 来自湖南 引用
0

东方龙2014

赞同来自:

@不期待黑天鹅
原来要持股一个月以上,我才持有半个月,被反薅羊毛了
你再看看公告
2025-06-28 20:13 来自浙江 引用
0

llj0708

赞同来自:

博纳影业
2025-06-28 12:36 来自湖南 引用
1

笛卡尔

赞同来自: shaolinzh

感谢分享
2025-06-25 10:36 来自广东 引用
3

呜啦啦呜go

赞同来自: lt3315 happysam2018 shaolinzh

@llj0708
佳禾食品
感谢分享。一直保留着一股佳禾食品,还以为今年没有实物分红了。。。
2025-06-25 09:29 来自浙江 引用

要回复问题请先登录注册

发起人

问题状态

  • 最新活动: 2025-12-17 22:45
  • 浏览: 193547
  • 关注: 426