请先原谅我标题党了,我主要是想把大家都弄进来讨论一下
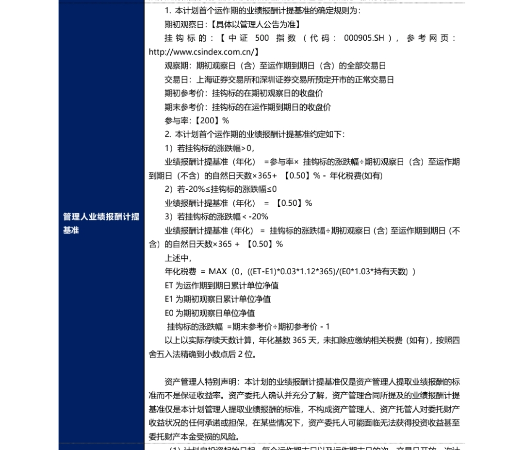
这两天翻著名衍生品券商银河证券的财富产品,看到他们还在卖挂钩中证500的收益凭证产品,具体条款如下:
简单说就是买入之后锁定一年,到期日直接看中证500比起始日跌了就同跌,但涨了不同涨,涨幅是中证500涨幅的2.3倍。原理他也放在宣传材料里了。
如果是计划长期持有500etf的投资者,我觉得这个产品性价比完爆长持etf,应该替换。
但如果是低风险投资者,怎么利用这个产品呢。
正常思路就是买入这个产品的同时,等值做空IC期指,锁定向下的亏损,看了下如果现在做空最远月IC,大概年化贴水7%左右.
两个情景:
1.到期日中证500指数下跌或不涨不跌,那就是期指亏7%,由于用了做空,算双倍资金占用,因此整体亏3.5%,算上无风险收益3%,那就是亏6.5%。
2.到期日中证500指数上涨,那盈亏平衡点大概在中证500涨10%,那产品的收益是23%,期指赔10% 加7%等于17%,相减还剩6%,除二是整体3%的收益,等于无风险利率。但指数每多上涨1%,整体就多赚0.65%。
综合而言,和期指空头组合之后,这就变成了一个亏最多亏6.5%,收益向上不封顶的看多500指数产品。算到这发现,这不就等于买产品的看涨期权又给拆出来了......。
又看了下,50或者300的场内期权,最远月平值年化成本大概是12%。
所以这个产品,或者这个组合,低风险投资者会考虑么?
这两天翻著名衍生品券商银河证券的财富产品,看到他们还在卖挂钩中证500的收益凭证产品,具体条款如下:
简单说就是买入之后锁定一年,到期日直接看中证500比起始日跌了就同跌,但涨了不同涨,涨幅是中证500涨幅的2.3倍。原理他也放在宣传材料里了。
如果是计划长期持有500etf的投资者,我觉得这个产品性价比完爆长持etf,应该替换。
但如果是低风险投资者,怎么利用这个产品呢。
正常思路就是买入这个产品的同时,等值做空IC期指,锁定向下的亏损,看了下如果现在做空最远月IC,大概年化贴水7%左右.
两个情景:
1.到期日中证500指数下跌或不涨不跌,那就是期指亏7%,由于用了做空,算双倍资金占用,因此整体亏3.5%,算上无风险收益3%,那就是亏6.5%。
2.到期日中证500指数上涨,那盈亏平衡点大概在中证500涨10%,那产品的收益是23%,期指赔10% 加7%等于17%,相减还剩6%,除二是整体3%的收益,等于无风险利率。但指数每多上涨1%,整体就多赚0.65%。
综合而言,和期指空头组合之后,这就变成了一个亏最多亏6.5%,收益向上不封顶的看多500指数产品。算到这发现,这不就等于买产品的看涨期权又给拆出来了......。
又看了下,50或者300的场内期权,最远月平值年化成本大概是12%。
所以这个产品,或者这个组合,低风险投资者会考虑么?
2
@阿胖快回家
然后我再用你的截图告诉你为什么这个产品不是雪球,你截的图第一句:雪球产品,其本质上类似为带障碍条款的奇异期权。你再看看这个产品实现方法的说明:一个期指多头加一个平值看涨期权。你了解奇异期权和欧式香草期权的区别么?你去网上搜个只要带了期权(不是奇异期权)就叫雪球的定义去?雪球产品的得名是因为约定了高额票息,然后本息滚动的产品,跟这个直接挂钩指数收益的毫无相同之处。
另外敲入敲出的雪球产品特征上面兄弟已经反驳你了,自己再看看。
另外,在集思录我学了不少东西。对传授经验的诸多老鸟我非常怀有敬意。对你这种人吧,哈哈,我还真的就有点优越感。
是谁张口就来,无脑喷?嗯,你反驳了第一条,我先且默认后面几条你无力反驳了。
还自带优越感?
我讲了雪球产品是雪球理财吗?自己先了解一下雪球产品结构,跟这个是不是一样。
然后我再用你的截图告诉你为什么这个产品不是雪球,你截的图第一句:雪球产品,其本质上类似为带障碍条款的奇异期权。你再看看这个产品实现方法的说明:一个期指多头加一个平值看涨期权。你了解奇异期权和欧式香草期权的区别么?你去网上搜个只要带了期权(不是奇异期权)就叫雪球的定义去?雪球产品的得名是因为约定了高额票息,然后本息滚动的产品,跟这个直接挂钩指数收益的毫无相同之处。
另外敲入敲出的雪球产品特征上面兄弟已经反驳你了,自己再看看。
另外,在集思录我学了不少东西。对传授经验的诸多老鸟我非常怀有敬意。对你这种人吧,哈哈,我还真的就有点优越感。
1
赞同来自: wuchunlong
@zhougy
越复杂的产品,从中过手沾油水的就越多,别要想从设计好的产品里占便宜。这复杂??比雪球简单多了,雪球都这么普及的产品了
但复杂的预测观点(不是简单的涨和跌),只有复杂的产品能表达。所以说此类的产品也不是一无是处,能让买家交易一些其他渠道没法交易的观点。
一句话结论:是不是好产品,看你的观点(预测未来标的涨跌的概率分布)。
0
越复杂的产品,从中过手沾油水的就越多,别要想从设计好的产品里占便宜。
但复杂的预测观点(不是简单的涨和跌),只有复杂的产品能表达。所以说此类的产品也不是一无是处,能让买家交易一些其他渠道没法交易的观点。
一句话结论:是不是好产品,看你的观点(预测未来标的涨跌的概率分布)。
但复杂的预测观点(不是简单的涨和跌),只有复杂的产品能表达。所以说此类的产品也不是一无是处,能让买家交易一些其他渠道没法交易的观点。
一句话结论:是不是好产品,看你的观点(预测未来标的涨跌的概率分布)。
0
@步步前进
这种应该是100万起点,要合格投资者可以买。有这个资金量,我觉得至少两种选择优于它,一种自己买IC,贴水的钱买远期平值IO期权;另一种是买500的雪球,雪球产品券商发给我的是这种:请问雪球在哪里可以买到呢
挂钩中证500指数,2年期,锁定3个月
1⃣️80敲入,100敲出不递减,费前20%/年
2⃣️75敲入,100敲出递减0.5%,费前15%/年
2
云南的小鹏
- 投资就是重复实践物超所值
@jiayujun @liu1731209365
银河的招利宝鑫,稍微有点门槛(100W起买,有额外资质要求)
去年第一期我参与了,当时5000W额度在一个销售周期内没卖完,又继续卖了一周
里面门道挺多,我稍微透露点,参与度写着200%,其实运作不是按照200%来的,会更高。
超额收益银河收取50%。。。。。。。
我买的时候是这样的心态,md银河,我是韭菜来割我吧。。。。
银河的招利宝鑫,稍微有点门槛(100W起买,有额外资质要求)
去年第一期我参与了,当时5000W额度在一个销售周期内没卖完,又继续卖了一周
里面门道挺多,我稍微透露点,参与度写着200%,其实运作不是按照200%来的,会更高。
超额收益银河收取50%。。。。。。。
我买的时候是这样的心态,md银河,我是韭菜来割我吧。。。。
Edge
Chrome
Firefox



京公网安备 11010802031449号