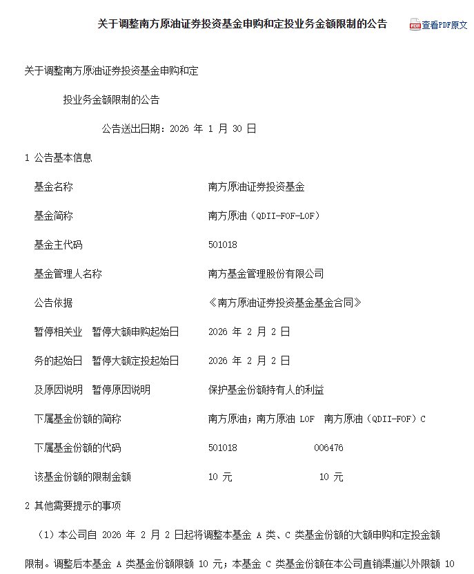
南方原油501018限额调整为10元

2026年2月2日开始,南方原油调整申购额度为10元。
会不会申购1000元,退回990元?

发表时间 2026-01-30 16:22     来自上海

赞同来自:

0

yjjkwxf

赞同来自:

@bhuang555
这货广发证券能申购吗?我申购100是废单,申1000又提示超限。操蛋的广发
只能场外申购
2026-01-31 07:14 来自河南 引用
0

CarryCai

赞同来自:

场外申购不就好了。。。
2026-01-30 22:17 来自广东 引用
1

青哲 - 态度决定人生

赞同来自: 六月十八

溢价高,还是可以的,设定定投,细水长流。
2026-01-30 20:52 来自浙江 引用
2

guoxl

赞同来自: 朱易文 chenxuyi88

@bhuang555
这货广发证券能申购吗?我申购100是废单,申1000又提示超限。操蛋的广发
广发不支持501018申购
2026-01-30 20:30 来自浙江 引用
0

bhuang555

赞同来自:

这货广发证券能申购吗?我申购100是废单,申1000又提示超限。操蛋的广发
2026-01-30 19:30 来自四川 引用
0

小鱼户外

赞同来自:

10块就没得玩了
2026-01-30 19:13 来自山东 引用
0

马拿巴子

赞同来自:

限购了不是更好炒作吗?
2026-01-30 19:04 来自四川 引用
1

郑和下西洋

赞同来自: happysam2018

@马拿巴子
什么意思?
电话窗口指导
2026-01-30 18:48 来自江西 引用
0

马拿巴子

赞同来自:

@郑和下西洋
怀疑柚子被线下了
什么意思?
2026-01-30 17:47 来自四川 引用
1

郑和下西洋

赞同来自: maped

怀疑柚子被线下了
2026-01-30 17:30 来自江西 引用
0

落蝶

赞同来自:

好咯,都没得玩咯。
2026-01-30 17:20 来自贵州 引用

要回复问题请先登录注册

发起人

问题状态

  • 最新活动: 2026-01-31 07:14
  • 浏览: 5282
  • 关注: 15