前三次
中国京剧艺术普通纪念币(京剧旦币)2024年11月12日22时开启预约,你会兑换吗?
https://www.jisilu.cn/question/502794
东北虎豹国家公园纪念币2024年8月27日22时开启预约,你会兑换吗?
https://www.jisilu.cn/question/499129
2024年贺岁纪念币和纪念钞2024年1月3日开启预约,你会兑换吗?
https://www.jisilu.cn/question/488231
中国人民银行公告〔2024〕第18号
http://www.pbc.gov.cn/goutongjiaoliu/113456/113469/5529264/index.html
中国人民银行定于2024年12月16日起陆续发行2025年贺岁纪念币和纪念钞,其中双色铜合金纪念币1枚,纪念钞1张,金质纪念币1枚,银质纪念币1枚,均为中华人民共和国法定货币。
一、双色铜合金纪念币和纪念钞
(一)双色铜合金纪念币和纪念钞图案(附件1)。
1.正面图案。
双色铜合金纪念币正面图案为“中国人民银行”、“10元”字样,汉语拼音字母“SHIYUAN”及年号“2025”,底纹衬以团花图案。
纪念钞正面主景为蛇的造型图案,上方为中华人民共和国国徽、“中国人民银行”、篆书“蛇”字印章,下方依次为光彩光变面额数字“20”与汉字“贰拾圆”、动感全息图案、透明视窗、盲文面额标记和冠字号码。
2.背面图案。
双色铜合金纪念币背面图案为中国传统剪纸艺术与装饰年画元素相结合的蛇形象,衬以花灯和人参图案,币面左侧刊“乙巳”字样。
纪念钞背面主景为儿童贴春联图案,辅以山西民居装饰图案,上方为面额数字“20”、汉语拼音字母“YUAN”,下方为花卉与动感全息图案、年号“2025年”、行长章、面额数字“20”、“中国人民银行”汉语拼音和蒙、藏、维、壮四种民族文字的“中国人民银行 贰拾圆”字样。
(二)双色铜合金纪念币和纪念钞面额、规格、材质及发行数量。
双色铜合金纪念币面额10元,直径27毫米,材质为双色铜合金,发行数量为1亿枚(含留存历史货币档案1万枚)。
纪念钞面额20元,票面长145毫米,宽70毫米,采用塑料材质,发行数量为1亿张(含留存历史货币档案2万张)。
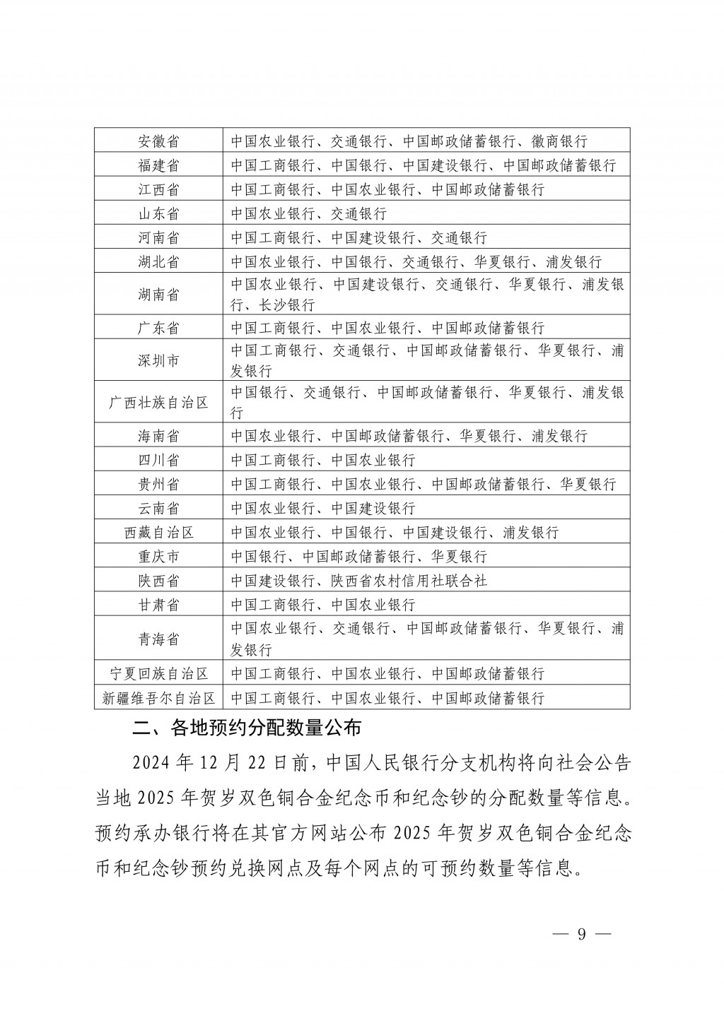
各省、自治区、直辖市双色铜合金纪念币和纪念钞分配数量见附件2。
(三)发行方式。
双色铜合金纪念币和纪念钞采取预约兑换方式发行。具体发行工作安排见附件3。
(四)双色铜合金纪念币和纪念钞公众防伪特征见附件4。
(五)双色铜合金纪念币和纪念钞与现行流通人民币职能相同,与同面额人民币等值流通。
二、金银纪念币
(一)金银纪念币图案(附件5)。
1.正面图案。
该套金银纪念币正面图案均为中国传统吉祥纹饰组合图案,并刊国名、年号。
2.背面图案。
1克圆形金质纪念币背面图案为“福”字、柿子、蝠纹等组合设计,并刊面额。
8克菱形银质纪念币背面图案为贴“福”字场景,并刊面额。
(二)金银纪念币规格及发行数量。
1克圆形金质纪念币为普制币,含纯金1克,直径10毫米,面额10元,成色99.9%,最大发行量150000枚。
8克菱形银质纪念币为普制币,含纯银8克,边长23毫米,面额3元,成色99.9%,最大发行量1500000枚。
(三)铸造单位及销售渠道。
该套金银纪念币由深圳国宝造币有限公司铸造,中国金币集团有限公司总经销。
销售渠道详见中国金币网(www.chngc.net/qd)或“中国金币”微信公众号(chinagoldcoin_cgci)。
附件:1.2025年贺岁双色铜合金纪念币和纪念钞图案.pdf
2.2025年贺岁双色铜合金纪念币和纪念钞分配数量.pdf
3.2025年贺岁双色铜合金纪念币和纪念钞发行工作安排.pdf
4.2025年贺岁双色铜合金纪念币和纪念钞公众防伪特征.pdf
5.2025年贺岁金银纪念币图案.pdf
中国人民银行
2024年12月4日
中国京剧艺术普通纪念币(京剧旦币)2024年11月12日22时开启预约,你会兑换吗?
https://www.jisilu.cn/question/502794
东北虎豹国家公园纪念币2024年8月27日22时开启预约,你会兑换吗?
https://www.jisilu.cn/question/499129
2024年贺岁纪念币和纪念钞2024年1月3日开启预约,你会兑换吗?
https://www.jisilu.cn/question/488231
中国人民银行公告〔2024〕第18号
http://www.pbc.gov.cn/goutongjiaoliu/113456/113469/5529264/index.html
中国人民银行定于2024年12月16日起陆续发行2025年贺岁纪念币和纪念钞,其中双色铜合金纪念币1枚,纪念钞1张,金质纪念币1枚,银质纪念币1枚,均为中华人民共和国法定货币。
一、双色铜合金纪念币和纪念钞
(一)双色铜合金纪念币和纪念钞图案(附件1)。
1.正面图案。
双色铜合金纪念币正面图案为“中国人民银行”、“10元”字样,汉语拼音字母“SHIYUAN”及年号“2025”,底纹衬以团花图案。
纪念钞正面主景为蛇的造型图案,上方为中华人民共和国国徽、“中国人民银行”、篆书“蛇”字印章,下方依次为光彩光变面额数字“20”与汉字“贰拾圆”、动感全息图案、透明视窗、盲文面额标记和冠字号码。
2.背面图案。
双色铜合金纪念币背面图案为中国传统剪纸艺术与装饰年画元素相结合的蛇形象,衬以花灯和人参图案,币面左侧刊“乙巳”字样。
纪念钞背面主景为儿童贴春联图案,辅以山西民居装饰图案,上方为面额数字“20”、汉语拼音字母“YUAN”,下方为花卉与动感全息图案、年号“2025年”、行长章、面额数字“20”、“中国人民银行”汉语拼音和蒙、藏、维、壮四种民族文字的“中国人民银行 贰拾圆”字样。
(二)双色铜合金纪念币和纪念钞面额、规格、材质及发行数量。
双色铜合金纪念币面额10元,直径27毫米,材质为双色铜合金,发行数量为1亿枚(含留存历史货币档案1万枚)。
纪念钞面额20元,票面长145毫米,宽70毫米,采用塑料材质,发行数量为1亿张(含留存历史货币档案2万张)。
各省、自治区、直辖市双色铜合金纪念币和纪念钞分配数量见附件2。
(三)发行方式。
双色铜合金纪念币和纪念钞采取预约兑换方式发行。具体发行工作安排见附件3。
(四)双色铜合金纪念币和纪念钞公众防伪特征见附件4。
(五)双色铜合金纪念币和纪念钞与现行流通人民币职能相同,与同面额人民币等值流通。
二、金银纪念币
(一)金银纪念币图案(附件5)。
1.正面图案。
该套金银纪念币正面图案均为中国传统吉祥纹饰组合图案,并刊国名、年号。
2.背面图案。
1克圆形金质纪念币背面图案为“福”字、柿子、蝠纹等组合设计,并刊面额。
8克菱形银质纪念币背面图案为贴“福”字场景,并刊面额。
(二)金银纪念币规格及发行数量。
1克圆形金质纪念币为普制币,含纯金1克,直径10毫米,面额10元,成色99.9%,最大发行量150000枚。
8克菱形银质纪念币为普制币,含纯银8克,边长23毫米,面额3元,成色99.9%,最大发行量1500000枚。
(三)铸造单位及销售渠道。
该套金银纪念币由深圳国宝造币有限公司铸造,中国金币集团有限公司总经销。
销售渠道详见中国金币网(www.chngc.net/qd)或“中国金币”微信公众号(chinagoldcoin_cgci)。
附件:1.2025年贺岁双色铜合金纪念币和纪念钞图案.pdf
2.2025年贺岁双色铜合金纪念币和纪念钞分配数量.pdf
3.2025年贺岁双色铜合金纪念币和纪念钞发行工作安排.pdf
4.2025年贺岁双色铜合金纪念币和纪念钞公众防伪特征.pdf
5.2025年贺岁金银纪念币图案.pdf
中国人民银行
2024年12月4日
1
赞同来自: 但愿海波起
普通纪念币二次预约兑换工作安排
http://www.pbc.gov.cn/goutongjiaoliu/113456/113469/5668488/index.html
为更好满足公众需求,中国人民银行决定开展东北虎豹国家公园、中国京剧艺术(旦角)、2025年贺岁普通纪念币及2025年贺岁纪念钞二次预约兑换工作。具体工作安排如下:
一、发行方式
东北虎豹国家公园、中国京剧艺术(旦角)、2025年贺岁普通纪念币及2025年贺岁纪念钞二次预约兑换全部采取线上预约方式发行。各地各品种普通纪念币(钞)剩余数量、预约承办银行等信息见当地人民银行分支机构网站。
二、预约安排
预约承办银行于2025年5月6日至5月7日办理东北虎豹国家公园、中国京剧艺术(旦角)、2025年贺岁普通纪念币及2025年贺岁纪念钞的二次预约业务。公众可通过预约承办银行官方网站等线上渠道进行预约登记。
三、兑换安排
预约承办银行于2025年5月9日至5月13日办理东北虎豹国家公园、中国京剧艺术(旦角)、2025年贺岁普通纪念币及2025年贺岁纪念钞的二次预约兑换业务。公众可按照约定的时间,持在预约系统中登记的有效身份证件,前往约定的预约承办银行网点办理预约兑换业务。
四、预约兑换限额
东北虎豹国家公园、中国京剧艺术(旦角)、2025年贺岁普通纪念币每人预约、兑换限额为20枚。2025年贺岁纪念钞每人预约、兑换限额为10张。
五、身份证件要求
东北虎豹国家公园、中国京剧艺术(旦角)、2025年贺岁普通纪念币及2025年贺岁纪念钞二次预约兑换的有效身份证件必须为第二代居民身份证原件。代他人办理的,须提供代办人和被代办人的有效第二代居民身份证原件,且被代办人数不超过2人。由于第二代居民身份证原件遗失、未成年人未办理第二代居民身份证等原因,无法出具第二代居民身份证原件的,可以使用户口簿、临时居民身份证办理。
http://www.pbc.gov.cn/goutongjiaoliu/113456/113469/5668488/index.html
为更好满足公众需求,中国人民银行决定开展东北虎豹国家公园、中国京剧艺术(旦角)、2025年贺岁普通纪念币及2025年贺岁纪念钞二次预约兑换工作。具体工作安排如下:
一、发行方式
东北虎豹国家公园、中国京剧艺术(旦角)、2025年贺岁普通纪念币及2025年贺岁纪念钞二次预约兑换全部采取线上预约方式发行。各地各品种普通纪念币(钞)剩余数量、预约承办银行等信息见当地人民银行分支机构网站。
二、预约安排
预约承办银行于2025年5月6日至5月7日办理东北虎豹国家公园、中国京剧艺术(旦角)、2025年贺岁普通纪念币及2025年贺岁纪念钞的二次预约业务。公众可通过预约承办银行官方网站等线上渠道进行预约登记。
三、兑换安排
预约承办银行于2025年5月9日至5月13日办理东北虎豹国家公园、中国京剧艺术(旦角)、2025年贺岁普通纪念币及2025年贺岁纪念钞的二次预约兑换业务。公众可按照约定的时间,持在预约系统中登记的有效身份证件,前往约定的预约承办银行网点办理预约兑换业务。
四、预约兑换限额
东北虎豹国家公园、中国京剧艺术(旦角)、2025年贺岁普通纪念币每人预约、兑换限额为20枚。2025年贺岁纪念钞每人预约、兑换限额为10张。
五、身份证件要求
东北虎豹国家公园、中国京剧艺术(旦角)、2025年贺岁普通纪念币及2025年贺岁纪念钞二次预约兑换的有效身份证件必须为第二代居民身份证原件。代他人办理的,须提供代办人和被代办人的有效第二代居民身份证原件,且被代办人数不超过2人。由于第二代居民身份证原件遗失、未成年人未办理第二代居民身份证等原因,无法出具第二代居民身份证原件的,可以使用户口簿、临时居民身份证办理。
0
2025年普通纪念币发行计划
http://www.pbc.gov.cn/huobijinyinju/147948/2991918/5533353/index.html
根据中国人民银行普通纪念币发行计划,2025年将发行2025年贺岁普通纪念币1枚、2025年贺岁纪念钞1张、海南热带雨林国家公园普通纪念币1枚、中国京剧艺术普通纪念币1枚。中国人民银行可根据宣传社会主义、爱国主义以及纪念我国经济和社会建设伟大成就的实际需要,对普通纪念币发行计划进行调整。具体发行信息将在发行前公告。
http://www.pbc.gov.cn/huobijinyinju/147948/2991918/5533353/index.html
根据中国人民银行普通纪念币发行计划,2025年将发行2025年贺岁普通纪念币1枚、2025年贺岁纪念钞1张、海南热带雨林国家公园普通纪念币1枚、中国京剧艺术普通纪念币1枚。中国人民银行可根据宣传社会主义、爱国主义以及纪念我国经济和社会建设伟大成就的实际需要,对普通纪念币发行计划进行调整。具体发行信息将在发行前公告。
0
@chauncy523
。。。银行都是按照面值回收的,纪念钞怎么可能有跌破面值的?当事人是有什么特殊原因不能自己去银行兑换? 总不至于有人回收纪念钞来wash money吧?这又走不了量。仔细想来,当时,似乎有些银行不回收,只有部分指定才回收。 而老百姓又不太认得,所以想流通可能不容易吧。
0
@落草喂寇
想起了航天券。据说,打折可以买,然后还给银行,感觉是福利~~~~。。。银行都是按照面值回收的,纪念钞怎么可能有跌破面值的?当事人是有什么特殊原因不能自己去银行兑换? 总不至于有人回收纪念钞来wash money吧?这又走不了量。
用钱去买钱,怎么都感觉是吃太饱了。
不如买点废铁,怎么说也是固定资产。
Edge
Chrome
Firefox






京公网安备 11010802031449号