关于股指期货滚贴水和低溢价(准确点说应该是负溢价,即折价)可转债轮动,这两个策略的思想在本质上是相同的吗?
我的看法是相同的,至少是类似的。各有优缺点。欢迎探讨。
我的看法是相同的,至少是类似的。各有优缺点。欢迎探讨。
0
DeepSeek分析:
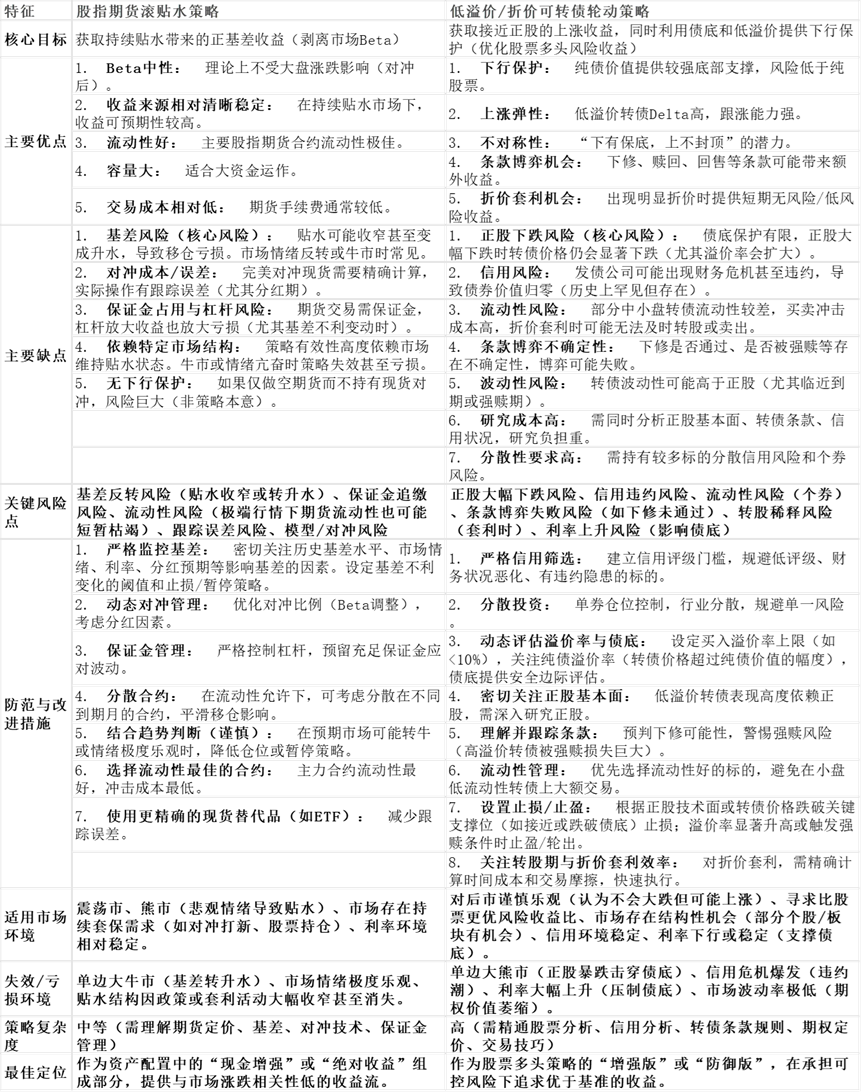
我们来对股指期货滚贴水策略(更准确地说,是利用期货持续贴水的“正基差”收益策略)和低溢价/折价可转债轮动策略进行一个深入的对比分析,探讨其思想异同、优缺点、风险点及防范改进措施。
核心思想对比:是否本质相同?
• 表面相似性: 两者都在利用一种“定价偏差”或“结构特性”来获取相对确定的收益。
o 滚贴水策略: 利用股指期货合约价格持续低于现货指数(贴水/负基差)的结构。当期货合约临近到期时,其价格理论上会收敛于现货指数。投资者通过不断卖出近月合约并买入远月合约(移仓),在收敛过程中,只要远月合约价格仍然低于当时的现货指数(或预期未来现货),就能持续获得这部分贴水带来的收益(正基差收益)。
o 低溢价/折价可转债轮动: 利用可转债价格相对于其转股价值(=正股价 * 转股比例)出现低溢价甚至折价的机会。低溢价意味着转债价格接近甚至低于其即时转股价值。投资者买入此类转债,预期:
折价套利: 如果出现明显折价(转债价格 < 转股价值),理论上可以通过买入转债并立即转股卖出正股(T 1或T 2完成)进行无风险套利(需考虑交易成本、波动风险)。
低溢价优势: 即使没有明显折价,低溢价转债提供了接近正股的上涨弹性(Delta接近1),同时拥有债底(纯债价值)的保护,使其风险收益比优于直接持有正股。轮动就是不断卖出溢价率升高或触发条件的转债,买入新的低溢价/折价标的。
• 本质区别:
o 收益来源不同:
滚贴水: 核心收益来源于市场结构本身(持续贴水)和时间的流逝(收敛)。 它是一种市场中性(Beta中性)策略(理想状态下,持有现货多头 期货空头完全对冲市场涨跌,只赚贴水)。其收益更接近一种“利息补偿”或“风险溢价”(承担了基差风险、提供流动性的补偿)。
低溢价/折价转债轮动: 核心收益来源于对正股未来表现的预期(Delta收益)和转债条款的价值(Gamma, Theta收益)。 低溢价/折价只是提供了一个更优的风险收益起点和下行保护。策略本身暴露于正股的Beta风险(虽然下行有债底缓冲)。套利收益(折价)是机会性的,非持续稳定来源。其收益本质是承担股票风险,但获得更好的风险调整后回报。
o 驱动因素不同:
滚贴水: 主要由市场情绪(悲观预期)、分红预期、利率环境、套利成本、资金成本等因素驱动。
低溢价/折价转债: 主要由正股基本面、市场情绪、利率环境、信用风险、转债条款(赎回、下修、回售)博弈等因素驱动。
o 风险属性不同:
滚贴水: 核心目标是剥离市场Beta,获取相对独立的“套息”类收益。主要风险是基差风险。
低溢价/折价转债: 主动承担正股Beta风险,利用转债特性(债底 期权)来优化风险收益特征。主要风险是正股下跌风险和信用风险。
结论:两者在利用某种“有利结构”上有相似之处,但收益来源、风险属性和核心驱动因素存在本质区别。滚贴水更偏向市场中性套利/套息,而低溢价转债轮动是带有下行保护的股票多头策略。它们不是本质相同的策略。
________________________________________
实际执行中的详细对比分析
总结与关键洞见:
1. 非本质相同: 滚贴水是赚取市场结构红利(贴水收敛),目标是剥离Beta;低溢价转债轮动是赚取正股上涨收益(Delta)和条款价值,利用转债特性优化Beta敞口。前者更像“套息”,后者是“优化后的多头”。
2. 核心风险迥异: 滚贴水怕基差反转(贴水消失);低溢价转债怕正股暴跌和信用暴雷。
3. 对冲 vs 保护: 滚贴水通过金融工具对冲市场风险;低溢价转债通过内嵌的债券属性(债底)提供下行保护。
4. 流动性与容量: 滚贴水在主流股指期货上流动性极佳、容量大;低溢价转债策略受限于个券流动性,分散要求高,容量相对受限。
5. 研究重心: 滚贴水研究市场情绪、基差动力学、宏观利率;低溢价转债研究个股基本面、信用风险、条款博弈。
6. 改进核心:
o 滚贴水: 关键在于精细化管理基差风险(监测、预警、应对),做好对冲,控制杠杆。
o 低溢价转债: 关键在于严格的信用风险控制、分散化、深入的基本面与条款分析,以及动态的溢价率管理。
7. 互补性: 这两个策略并非互斥,反而可以互补。滚贴水提供低相关性的稳定收益,低溢价转债提供有保护的股票敞口。投资者可以根据自身风险偏好、市场判断和投研能力进行组合配置。
选择哪个策略,取决于投资者的风险承受能力、市场观点、投研资源以及策略在整个投资组合中的定位。深刻理解两者的本质区别和核心风险点,是成功执行和风险管理的前提。
我们来对股指期货滚贴水策略(更准确地说,是利用期货持续贴水的“正基差”收益策略)和低溢价/折价可转债轮动策略进行一个深入的对比分析,探讨其思想异同、优缺点、风险点及防范改进措施。
核心思想对比:是否本质相同?
• 表面相似性: 两者都在利用一种“定价偏差”或“结构特性”来获取相对确定的收益。
o 滚贴水策略: 利用股指期货合约价格持续低于现货指数(贴水/负基差)的结构。当期货合约临近到期时,其价格理论上会收敛于现货指数。投资者通过不断卖出近月合约并买入远月合约(移仓),在收敛过程中,只要远月合约价格仍然低于当时的现货指数(或预期未来现货),就能持续获得这部分贴水带来的收益(正基差收益)。
o 低溢价/折价可转债轮动: 利用可转债价格相对于其转股价值(=正股价 * 转股比例)出现低溢价甚至折价的机会。低溢价意味着转债价格接近甚至低于其即时转股价值。投资者买入此类转债,预期:
折价套利: 如果出现明显折价(转债价格 < 转股价值),理论上可以通过买入转债并立即转股卖出正股(T 1或T 2完成)进行无风险套利(需考虑交易成本、波动风险)。
低溢价优势: 即使没有明显折价,低溢价转债提供了接近正股的上涨弹性(Delta接近1),同时拥有债底(纯债价值)的保护,使其风险收益比优于直接持有正股。轮动就是不断卖出溢价率升高或触发条件的转债,买入新的低溢价/折价标的。
• 本质区别:
o 收益来源不同:
滚贴水: 核心收益来源于市场结构本身(持续贴水)和时间的流逝(收敛)。 它是一种市场中性(Beta中性)策略(理想状态下,持有现货多头 期货空头完全对冲市场涨跌,只赚贴水)。其收益更接近一种“利息补偿”或“风险溢价”(承担了基差风险、提供流动性的补偿)。
低溢价/折价转债轮动: 核心收益来源于对正股未来表现的预期(Delta收益)和转债条款的价值(Gamma, Theta收益)。 低溢价/折价只是提供了一个更优的风险收益起点和下行保护。策略本身暴露于正股的Beta风险(虽然下行有债底缓冲)。套利收益(折价)是机会性的,非持续稳定来源。其收益本质是承担股票风险,但获得更好的风险调整后回报。
o 驱动因素不同:
滚贴水: 主要由市场情绪(悲观预期)、分红预期、利率环境、套利成本、资金成本等因素驱动。
低溢价/折价转债: 主要由正股基本面、市场情绪、利率环境、信用风险、转债条款(赎回、下修、回售)博弈等因素驱动。
o 风险属性不同:
滚贴水: 核心目标是剥离市场Beta,获取相对独立的“套息”类收益。主要风险是基差风险。
低溢价/折价转债: 主动承担正股Beta风险,利用转债特性(债底 期权)来优化风险收益特征。主要风险是正股下跌风险和信用风险。
结论:两者在利用某种“有利结构”上有相似之处,但收益来源、风险属性和核心驱动因素存在本质区别。滚贴水更偏向市场中性套利/套息,而低溢价转债轮动是带有下行保护的股票多头策略。它们不是本质相同的策略。
________________________________________
实际执行中的详细对比分析
总结与关键洞见:
1. 非本质相同: 滚贴水是赚取市场结构红利(贴水收敛),目标是剥离Beta;低溢价转债轮动是赚取正股上涨收益(Delta)和条款价值,利用转债特性优化Beta敞口。前者更像“套息”,后者是“优化后的多头”。
2. 核心风险迥异: 滚贴水怕基差反转(贴水消失);低溢价转债怕正股暴跌和信用暴雷。
3. 对冲 vs 保护: 滚贴水通过金融工具对冲市场风险;低溢价转债通过内嵌的债券属性(债底)提供下行保护。
4. 流动性与容量: 滚贴水在主流股指期货上流动性极佳、容量大;低溢价转债策略受限于个券流动性,分散要求高,容量相对受限。
5. 研究重心: 滚贴水研究市场情绪、基差动力学、宏观利率;低溢价转债研究个股基本面、信用风险、条款博弈。
6. 改进核心:
o 滚贴水: 关键在于精细化管理基差风险(监测、预警、应对),做好对冲,控制杠杆。
o 低溢价转债: 关键在于严格的信用风险控制、分散化、深入的基本面与条款分析,以及动态的溢价率管理。
7. 互补性: 这两个策略并非互斥,反而可以互补。滚贴水提供低相关性的稳定收益,低溢价转债提供有保护的股票敞口。投资者可以根据自身风险偏好、市场判断和投研能力进行组合配置。
选择哪个策略,取决于投资者的风险承受能力、市场观点、投研资源以及策略在整个投资组合中的定位。深刻理解两者的本质区别和核心风险点,是成功执行和风险管理的前提。
Edge
Chrome
Firefox

京公网安备 11010802031449号